Страница 2 - ПОЛЬЗОВАНИЕ МАШИНОЙ; Соединительные штепсели; ПРЕДУПРЕЖДЕНИЕ; BEDIENUNG IHRER; Kabelanschlüsse; ACHTUNG
8 KNOWING YOUR SEWING MACHINE KENNENLERNEN IHRER MASCHINE КРАТКОЕ ТЕХНИЧЕСКОЕ ОПИСАНИЕ МАШИНЫ ПОЛЬЗОВАНИЕ МАШИНОЙ Соединительные штепсели 1. Вставьте штепсель ножного контроллера, расположенный на участке шнура между ножным контроллером иштепселем шнура питания, в разъем на швейной машине. 2. Вставь...
Страница 3 - Light Switch; Главный выключатель питания /
9 KNOWING YOUR SEWING MACHINE KENNENLERNEN IHRER MASCHINE КРАТКОЕ ТЕХНИЧЕСКОЕ ОПИСАНИЕ МАШИНЫ 1 2 1 2 Main Power/Sewing Light Switch This switch turns the main power/sewing light on or off. 1 Turn on (toward the “I” mark) 2 Turn off (toward the “O” mark) Главный выключатель питания / освещения зоны ...
Страница 4 - VORSICHT; Foot Controller; CAUTION; Ножной контроллер; ПРЕДОСТЕРЕЖЕНИЕ
10 KNOWING YOUR SEWING MACHINE KENNENLERNEN IHRER MASCHINE КРАТКОЕ ТЕХНИЧЕСКОЕ ОПИСАНИЕ МАШИНЫ Fußanlasser Wenn der Fußanlasser leicht gedrückt wird, läuft die Maschine mit geringerGeschwindigkeit. Wenn der Fußanlasser weiter nach unten gedrückt wird, erhöhtsich die Nähgeschwindigkeit. Wenn Sie den ...
Страница 6 - Проверка иглы; Замена иглы; Nadel prüfen
12 KNOWING YOUR SEWING MACHINE KENNENLERNEN IHRER MASCHINE КРАТКОЕ ТЕХНИЧЕСКОЕ ОПИСАНИЕ МАШИНЫ Проверка иглы Во избежание проблем в процессе шитья швейная игла всегдадолжна быть строго прямолинейной и остро заточенной. Для того, чтобы правильно проверить состояние иглы: Для проверки иглы положите ее...
Страница 7 - Changing the Presser Foot; Nähfuß wechseln; Замена нажимной лапки
13 KNOWING YOUR SEWING MACHINE KENNENLERNEN IHRER MASCHINE КРАТКОЕ ТЕХНИЧЕСКОЕ ОПИСАНИЕ МАШИНЫ Changing the Presser Foot CAUTION • Always turn off the power before changing the presserfoot. If the power is on and the Start/Stop button ispressed or foot controller is stepped on, the machinewill start...
Страница 8 - Flat Bed Attachment
14 KNOWING YOUR SEWING MACHINE KENNENLERNEN IHRER MASCHINE КРАТКОЕ ТЕХНИЧЕСКОЕ ОПИСАНИЕ МАШИНЫ Anschiebetisch (mit Zubehörfach) Das Zubehör wird in einem Fach unter der Abdeckung des Anschiebe-tisches aufbewahrt. Die Abdeckung kann nach vorne aufgeklappt werden(siehe Abbildung). Платформа-приставка ...
Страница 10 - VERSCHIEDENE REGLER; ОРГАНЫ НАСТРОЙКИ; Ручка выбора типа стежка
16 KNOWING YOUR SEWING MACHINE KENNENLERNEN IHRER MASCHINE КРАТКОЕ ТЕХНИЧЕСКОЕ ОПИСАНИЕ МАШИНЫ VERSCHIEDENE REGLER Stichmuster-Einstellrad VORSICHTWenn Sie das Stichmuster-Einstellrad verwenden, um ein Muster zuwählen, drehen Sie das Handrad mit der Hand nach vorne (gegen denUhrzeigersinn), um die N...
Страница 15 - «УКАЗАНИЯ ПО ТЕХНИКЕ БЕЗОПАСНОСТИ»; ВНИМАНИЕ –; “СОХРАНИТЕ НАСТОЯЩЕЕ РУКОВОДСТВО”
«УКАЗАНИЯ ПО ТЕХНИКЕ БЕЗОПАСНОСТИ» При пользовании швейной машиной всегда необходимо соблюдать рекомендации по технике безопасности, включающие следующие положения: “Перед началом работы на машине внимательно изучите настоящее руководство.” ВНИМАНИЕ – Для того, чтобы уменьшить риск поражения электри...
Страница 23 - ОГЛАВЛЕНИЕ
КРАТКОЕ ТЕХНИЧЕСКОЕ ОПИСАНИЕ МАШИНЫ ОСНОВНЫЕ ЧАСТИ МАШИНЫ .................................... 2ПРИНАДЛЕЖНОСТИ ..................................................... 6 Дополнительные принадлежности ..................... 6 ПОЛЬЗОВАНИЕ МАШИНОЙ ......................................... 8 Соединительные ...
Страница 25 - ОСНОВНЫЕ ЧАСТИ МАШИНЫ
2 KNOWING YOUR SEWING MACHINE KENNENLERNEN IHRER MASCHINE КРАТКОЕ ТЕХНИЧЕСКОЕ ОПИСАНИЕ МАШИНЫ ОСНОВНЫЕ ЧАСТИ МАШИНЫ (Модели STAR 240E, STAR 230E) 1 1 1 1 1 МЕХАНИЗМ НАМОТКИ ШПУЛЬКИ (Стр. 34) Наматывает на шпульку нитку, используемую в качестве нижней. 2 2 2 2 2 РУЧКА РЕГУЛИРОВАНИЯ ДЛИНЫ СТЕЖКА (Стр....
Страница 29 - ПРИНАДЛЕЖНОСТИ; Optionales Zubehör; Дополнительные принадлежности
6 KNOWING YOUR SEWING MACHINE KENNENLERNEN IHRER MASCHINE КРАТКОЕ ТЕХНИЧЕСКОЕ ОПИСАНИЕ МАШИНЫ ПРИНАДЛЕЖНОСТИ 1 Лапка для вшивания застежек-молний (1 шт.) 2 Шпулька (3 шт.) SA156 (Для США) XA5539-051 (Для других стран) Запасные шпульки (Комплект из10 шт.) 3 Комплект игл (Нормальные иглы No. 14) (3 шт...
Страница 35 - РЕКОМЕНДУЕМАЯ ДЛИНА СТЕЖКА
23 KNOWING YOUR SEWING MACHINE KENNENLERNEN IHRER MASCHINE КРАТКОЕ ТЕХНИЧЕСКОЕ ОПИСАНИЕ МАШИНЫ РЕКОМЕНДУЕМАЯ ДЛИНА СТЕЖКА (Модели STAR 240E, PS-57) СТРОЧКА НАИМЕНОВАНИЕ СТЕЖКА ЗАДАННАЯ ШИРИНА РЕКОМЕНДУЕМАЯ ДЛИНА НОМЕР СТРАНИЦЫ [мм(дюймы)] [ мм(дюймы)] РУКОВОДСТВА 1-СТУПЕНЧАТОЕ АВТОМАТИЧЕСКОЕ 3-5 (От...
Страница 39 - Ручка регулирования длины стежка
27 KNOWING YOUR SEWING MACHINE KENNENLERNEN IHRER MASCHINE КРАТКОЕ ТЕХНИЧЕСКОЕ ОПИСАНИЕ МАШИНЫ Stichlängen-Einstellrad Abhängig vom gewählten Stich kann es sein, daß Sie für beste Ergebnissedie Stichlänge ändern müssen.Die auf dem Stichlängen-Einstellrad aufgedruckten Zahlen repräsentie-ren die Stic...
Страница 40 - Stitch Width Dial; Ручка регулирования
28 KNOWING YOUR SEWING MACHINE KENNENLERNEN IHRER MASCHINE КРАТКОЕ ТЕХНИЧЕСКОЕ ОПИСАНИЕ МАШИНЫ 7 6 5 2 1 0 1 Stitch Width Dial Depending on the stitch selected, you may need to adjust the stitchwidth.The numbers marked on the dial represent the stitch width.THE HIGHER THE NUMBER, THE WIDER THE STITC...
Страница 41 - Reverse Sewing Lever; Рычаг реверсирования строчки
29 KNOWING YOUR SEWING MACHINE KENNENLERNEN IHRER MASCHINE КРАТКОЕ ТЕХНИЧЕСКОЕ ОПИСАНИЕ МАШИНЫ 1 Reverse Sewing Lever Reverse sewing is used for back tacking and reinforcing seams. (Model PS-57, PS-55, STAR-50, RSR-55, XRX-55, PS-53)To sew in reverse, push the Reverse Sewing Lever in as far aspossib...
Страница 42 - Feed Dog Position Switch; Переключатель позиции
30 KNOWING YOUR SEWING MACHINE KENNENLERNEN IHRER MASCHINE КРАТКОЕ ТЕХНИЧЕСКОЕ ОПИСАНИЕ МАШИНЫ 3 2 1 Feed Dog Position Switch Use the Feed Dog Position Switch to raise or lower the feed dogsaccording to the job that is being done. When monogramming,embroidering, darning or sewing on buttons, the fee...
Страница 43 - Кнопка пуска/остановки
31 KNOWING YOUR SEWING MACHINE KENNENLERNEN IHRER MASCHINE КРАТКОЕ ТЕХНИЧЕСКОЕ ОПИСАНИЕ МАШИНЫ 1 (Model STAR 240E, STAR 230E) Start/Stop Button Pressing the Start/Stop Button once starts the machine; pressingthe button again stops the machine. • The machine sews at a slow speed when sewing with the ...
Страница 44 - Sewing Speed Controller; Converting to Free-arm Style; Hebel für den; Umbau auf Freiarm; Переключение на режим
32 KNOWING YOUR SEWING MACHINE KENNENLERNEN IHRER MASCHINE КРАТКОЕ ТЕХНИЧЕСКОЕ ОПИСАНИЕ МАШИНЫ 1 1 1 (Model STAR 240E, STAR 230E) Sewing Speed Controller Controls the speed range.When the foot controller is used, you can control maximum speedwith the sewing speed controller.The sewing speed controll...
Страница 46 - ЗАПРАВКА НИТОК; Намотка ниток на шпульку; FADENFÜHRUNG; Aufspulen
34 KNOWING YOUR SEWING MACHINE KENNENLERNEN IHRER MASCHINE КРАТКОЕ ТЕХНИЧЕСКОЕ ОПИСАНИЕ МАШИНЫ ЗАПРАВКА НИТОК Намотка ниток на шпульку ПРЕДОСТЕРЕЖЕНИЕ • Если катушка с нитками и/или катушечный колпачок установлены неправильно, нитка может запутатьсяна катушечном стержне. • Используйте катушечный кол...
Страница 50 - Заправка нижней нитки; Unterfadenführung
38 KNOWING YOUR SEWING MACHINE KENNENLERNEN IHRER MASCHINE КРАТКОЕ ТЕХНИЧЕСКОЕ ОПИСАНИЕ МАШИНЫ Заправка нижней нитки ПРЕДОСТЕРЕЖЕНИЕ Неправильная установка шпульки может привести кослаблению натяжения нити, поломке иглы и травме. 1 Ровная намотка 2 Неправильная намотка ПРЕДОСТЕРЕЖЕНИЕ О б я з а т е ...
Страница 52 - Заправка верхней нитки; Oberfadenführung
40 KNOWING YOUR SEWING MACHINE KENNENLERNEN IHRER MASCHINE КРАТКОЕ ТЕХНИЧЕСКОЕ ОПИСАНИЕ МАШИНЫ Заправка верхней нитки 1. С помощью рычага нажимной лапки поднимите нажимную лапку. 2. Установите иглу в крайнее верхнее положение, вращая маховик на себя (против часовой стрелки при виде с торца машины). ...
Страница 54 - Использование приспособления; Bedienung der Fadeneinfädelung
42 KNOWING YOUR SEWING MACHINE KENNENLERNEN IHRER MASCHINE КРАТКОЕ ТЕХНИЧЕСКОЕ ОПИСАНИЕ МАШИНЫ Использование приспособления для заправки нити в иглу Установите выключатель питания в положение "O" (ВЫКЛ.).1. Опустите рычаг нажимной лапки.2. Поверните маховик на себя (против часовой стрелки), ...
Страница 55 - Manually Drawing Up
43 KNOWING YOUR SEWING MACHINE KENNENLERNEN IHRER MASCHINE КРАТКОЕ ТЕХНИЧЕСКОЕ ОПИСАНИЕ МАШИНЫ Manually Drawing Up Lower Thread When sewing gathers or darts, the lower thread can be manuallydrawn up so that it will have some excess. 1. Pass the thread along the groove in the direction of the arrow, ...
Страница 56 - Twin Needle Sewing; Двухигольная строчка; Nähen mit Doppelnadel
44 KNOWING YOUR SEWING MACHINE KENNENLERNEN IHRER MASCHINE КРАТКОЕ ТЕХНИЧЕСКОЕ ОПИСАНИЕ МАШИНЫ Twin Needle Sewing Your machine is designed for twin needle sewing, which allows youto sew with two top threads. You can use the same color or twodifferent colors of thread for making decorative stitches. ...
Страница 58 - Thread Tension; Fadenspannung; Натяжение ниток
46 KNOWING YOUR SEWING MACHINE KENNENLERNEN IHRER MASCHINE КРАТКОЕ ТЕХНИЧЕСКОЕ ОПИСАНИЕ МАШИНЫ Thread Tension Thread tension will affect the quality of your stitches. It may need tobe adjusted when you change fabric or thread type. NOTE:It is recommended that a test sample be made on a fabric scrapb...
Страница 61 - PLEASE READ BEFORE SEWING; ПОЖАЛУЙСТА, ПРОЧИТАЙТЕ ДО НАЧАЛА ШИТЬЯ; BITTE VOR DEM NÄHEN LESEN
49 STRAIGHT AND ZIGZAG STITCHING GERAD- UND ZICKZACKSTICH НОРМАЛЬНАЯ ПРЯМАЯ И ЗИГЗАГООБРАЗНАЯ СТРОЧКА PLEASE READ BEFORE SEWING CAUTION • To avoid injury, pay special attention to the needle while the machine is in operation. Keep your hands away from movingparts while the machine is in operation. •...
Страница 63 - Geradstich; Прямой стежок
51 STRAIGHT AND ZIGZAG STITCHING GERAD- UND ZICKZACKSTICH НОРМАЛЬНАЯ ПРЯМАЯ И ЗИГЗАГООБРАЗНАЯ СТРОЧКА Geradstich Stichmuster Stichlänge Stichbreite (Geradstich) 1-4,5 6,5 (Stretch-Geradstich) SS NÄHBEGINN1. Drehen Sie am Stichmuster-Einstellrad, bis der gewünschte Stich auf der Stichmusteranzeige er...
Страница 65 - Zigzag Stitching; Зигзагообразный стежок; Zickzackstich
53 STRAIGHT AND ZIGZAG STITCHING GERAD- UND ZICKZACKSTICH НОРМАЛЬНАЯ ПРЯМАЯ И ЗИГЗАГООБРАЗНАЯ СТРОЧКА Zigzag Stitching Pattern Stitch Length Stitch Width (Zigzag Stitch) F-4.5 0-6.5 ZIGZAG STITCHSelect the Zigzag Stitch using the Pattern Selection Dial. Then,select the Stitch Length and the Stitch W...
Страница 66 - Blind Hem Stitching
54 BUILT-IN STITCHES VERFÜGBARE STICHMUSTER ФИГУРНЫЕ СТРОЧКИ Blind Hem Stitching Pattern Stitch Length Stitch Width (Blind Hem Stitch) F-2 3-6.5 (Stretch Blind Hem Stitch) F-1.5 The Blind Hem Stitch is used to finish the edge of a project like thehem of a pair of pants without the stitch showing. Us...
Страница 67 - Shell Tuck Stitching; Подшивочная строчка; Biesenstich
55 BUILT-IN STITCHES VERFÜGBARE STICHMUSTER ФИГУРНЫЕ СТРОЧКИ Shell Tuck Stitching Pattern Stitch Length Stitch Width (Shell Tuck Stitch) F-3 3-6.5 The Shell Tuck Stitch can be used to sew a picot (lace like) edge ona lightweight fabric. 1. Set the Pattern Selection Dial to Shell Tuck Stitch.2. Sew t...
Страница 68 - Elastic Stitching; Elastikstich
56 BUILT-IN STITCHES VERFÜGBARE STICHMUSTER ФИГУРНЫЕ СТРОЧКИ Elastic Stitching Pattern Stitch Length Stitch Width (Elastic Stitch) F-2.5 3-6.5 The Elastic Stitch can be used for 3 functions: mending, sewingelastic or joining fabric. Each is explained below.Set the Pattern Selection Dial to Elastic S...
Страница 69 - Double Action Stitching; Стежок с двойным эффектом; Elastische Schrittnaht
57 BUILT-IN STITCHES VERFÜGBARE STICHMUSTER ФИГУРНЫЕ СТРОЧКИ Double Action Stitching Pattern Stitch Length Stitch Width (Double Action Stitch) (Bridging Stitch) F-3 3-6.5 (Rampart Stitch) (Decorative Hem Stitch) SS 3-6.5 These stitches are used for joining two pieces of fabric, for example,when maki...
Страница 70 - Scallop Stitching; Bogennaht
58 BUILT-IN STITCHES VERFÜGBARE STICHMUSTER ФИГУРНЫЕ СТРОЧКИ Scallop Stitching Pattern Stitch Length Stitch Width (Scallop Stitch) F-1.5 3-6.5 This machine automatically produces a Scallop Stitch which maybe used as a decorative edging. 1. Set the Pattern Selection Dial to Scallop Stitch.2. Sew the ...
Страница 71 - Decorative Stitching; Декоративный стежок; Dekorstiche
59 BUILT-IN STITCHES VERFÜGBARE STICHMUSTER ФИГУРНЫЕ СТРОЧКИ SS SS SS Decorative Stitching Pattern Stitch Length Stitch Width (Bead Stitch) (Arrowhead Stitch) 3-6.5 (Parallelogram Stitch) (Triangle Stitch) F-1 (Lighting Stitch) (Square Stitch) 6.5 (Decorative Stitch) (Decorative Stitch) 3-6.5 (Decor...
Страница 72 - Лоскутное шитье; Patchwork
60 BUILT-IN STITCHES VERFÜGBARE STICHMUSTER ФИГУРНЫЕ СТРОЧКИ Patchwork Pattern Stitch Length Stitch Width (Fagoting Stitch) SS 3-6.5 (Link Stitch) These stitches are used to join two pieces of fabric while leaving aspace between their edges. 1. Fold over the edges of the two pieces of fabric for the...
Страница 73 - Overedge Stitching; Обметочный стежок
61 BUILT-IN STITCHES VERFÜGBARE STICHMUSTER ФИГУРНЫЕ СТРОЧКИ A B C Overedge Stitching Pattern Stitch Length Stitch Width (Elastic Shell Tuck Stitch) F-3 (Elastic Overlock Stitch)* 3-6.5 (Elastic Overlock Stitch) SS (Comb Stitch) These stitches are used to join together seams and finish them inone op...
Страница 74 - Feather Stitching
62 BUILT-IN STITCHES VERFÜGBARE STICHMUSTER ФИГУРНЫЕ СТРОЧКИ Feather Stitching Pattern Stitch Length Stitch Width (Feather Stitch) SS 3-6.5 Use the Feather Stitch as a decorative top stitch or when hemmingblankets, tablecloths or draperies or when embroidering. 1. Set the Pattern Selection Dial to F...
Страница 76 - Обметывание петель; Knopfloch nähen
64 BUTTONHOLE AND BUTTON SEWING KNOPFLÖCHER UND KNÖPFE NÄHEN ОБМЕТЫВАНИЕ ПЕТЕЛЬ И ПРИШИВАНИЕ ПУГОВИЦ (Модели STAR 240E, STAR 230E, PS-57, PS-55, STAR-50,RSR-55, XRX-55) Обметывание петель (Для 1-ступенчатого обметывания петли) Стежок Длина стежка Ширина стежка Лапка F-1,5 ПРИМЕЧАНИЕ: 1. Перед обметы...
Страница 77 - Knöpfe die nicht in den Halter passen; Odd-shaped buttons that do not; Пуговицы нестандартной формы,
65 BUTTONHOLE AND BUTTON SEWING KNOPFLÖCHER UND KNÖPFE NÄHEN ОБМЕТЫВАНИЕ ПЕТЕЛЬ И ПРИШИВАНИЕ ПУГОВИЦ (Modell STAR 240E, STAR 230E, PS-57, PS-55, STAR-50, RSR-55,XRX-55) Knöpfe die nicht in den Halter passen Addieren Sie die Höhe des Knopfes und den Durchmesser des Knopfes,und stellen Sie den so erha...
Страница 82 - Тонкая настройка для
70 BUTTONHOLE AND BUTTON SEWING KNOPFLÖCHER UND KNÖPFE NÄHEN ОБМЕТЫВАНИЕ ПЕТЕЛЬ И ПРИШИВАНИЕ ПУГОВИЦ Тонкая настройка для обметывания петель Если стежки с обеих сторон петли не идентичны по размеру,то можно выполнить описанные ниже регулировки. 1. Установите ручку регулирования длины стежка на отмет...
Страница 84 - Button Sewing; Пришивание пуговиц; Knöpfe annähen
72 BUTTONHOLE AND BUTTON SEWING KNOPFLÖCHER UND KNÖPFE NÄHEN ОБМЕТЫВАНИЕ ПЕТЕЛЬ И ПРИШИВАНИЕ ПУГОВИЦ Button Sewing Pattern Stitch Length Stitch Width Foot (Zigzag Stitch) 0 Less than 6.5 1. Measure the distance between the holes and set the appropriate stitch width using the Stitch Width Dial. For e...
Страница 86 - Вшивание застежек-молний; Обработка сборок; Raffen
74 USING ATTACHMENTS AND APPLICATIONS HEFTEN UND APPLIZIEREN ИСПОЛЬЗОВАНИЕ ПРИСПОСОБЛЕНИЙ И ИЗГОТОВЛЕНИЕ АППЛИКАЦИЙ Вшивание застежек-молний Cтежок Длина стежка Ширина стежка Лапка (Прямой 2-3 3,5 (центр) стежок) Лапка для вшивания застежек-молний предназначена длявшивания застежек-молний различных ...
Страница 87 - Darning
75 USING ATTACHMENTS AND APPLICATIONS HEFTEN UND APPLIZIEREN ИСПОЛЬЗОВАНИЕ ПРИСПОСОБЛЕНИЙ И ИЗГОТОВЛЕНИЕ АППЛИКАЦИЙ Зубчатая рейка механизма продвижения ткани Darning Pattern Stitch Length Foot Feed Dog (Straight Stitch) Any Down Position 1. Lower the feed dogs by setting the Feed Dog Position Switc...
Страница 88 - Appliqués; Аппликации; Applizieren
76 USING ATTACHMENTS AND APPLICATIONS HEFTEN UND APPLIZIEREN ИСПОЛЬЗОВАНИЕ ПРИСПОСОБЛЕНИЙ И ИЗГОТОВЛЕНИЕ АППЛИКАЦИЙ Appliqués Pattern Stitch Length (Zigzag Stitch) F-2 An appliqué is created by cutting a contrasting piece of fabric intoa shape to be used as a decoration on a garment or project. 1. B...
Страница 90 - Monogramme und Stickarbeiten
78 USING ATTACHMENTS AND APPLICATIONS HEFTEN UND APPLIZIEREN ИСПОЛЬЗОВАНИЕ ПРИСПОСОБЛЕНИЙ И ИЗГОТОВЛЕНИЕ АППЛИКАЦИЙ Зубчатая рейка механизма продвижения ткани Monogramme und Stickarbeiten Stichmuster Stichläng Stichbreite Fuß Transporteur (Zickzackstich) Beliebig Beliebig Kein Position unten VORBERE...
Страница 92 - Использование шагающей лапки; Einsatz des Obertransporteurs
80 USING ATTACHMENTS AND APPLICATIONS HEFTEN UND APPLIZIEREN ИСПОЛЬЗОВАНИЕ ПРИСПОСОБЛЕНИЙ И ИЗГОТОВЛЕНИЕ АППЛИКАЦИЙ ДОПОЛНИТЕЛЬНЫЕ ПРИНАДЛЕЖНОСТИ Использование шагающей лапки Стежок Длина стежка Ширина стежка (Прямой стежок) 1-4,5 3-4 (Зигзагообразный стежок) 0-6,5 Эта лапка очень полезна при сшиван...
Страница 94 - Использование лапки штопки-; Einsatz des Stopffußes
82 USING ATTACHMENTS AND APPLICATIONS HEFTEN UND APPLIZIEREN ИСПОЛЬЗОВАНИЕ ПРИСПОСОБЛЕНИЙ И ИЗГОТОВЛЕНИЕ АППЛИКАЦИЙ ДОПОЛНИТЕЛЬНЫЕ ПРИНАДЛЕЖНОСТИ Использование лапки штопки- вышивки Стежок Длина Ширина стежка стежка (Прямой Любая 3,5 (центр) Нижнее стежок) положение Лапка штопки-вышивки полезна при ...
Страница 96 - Использование направляющей; Einsatz des Patchworkfuß
84 USING ATTACHMENTS AND APPLICATIONS HEFTEN UND APPLIZIEREN ИСПОЛЬЗОВАНИЕ ПРИСПОСОБЛЕНИЙ И ИЗГОТОВЛЕНИЕ АППЛИКАЦИЙ ДОПОЛНИТЕЛЬНЫЕ ПРИНАДЛЕЖНОСТИ Использование направляющей лапки 1/4 дюйма (6,5 мм) Стежок Длина стежка Ширина стежка (Прямой стежок ) 2-2,5 3,5 (центр) Направляющая лапка ј дюйма (6,5 м...
Страница 98 - Замена лампочки освещения; Nählichtlampe auswechseln
86 MAINTENANCE WARTUNG ТЕХНИЧЕСКОЕ ОБСЛУЖИВАНИЕ Замена лампочки освещения ПРЕДОСТЕРЕЖЕНИЕ • Перед заменой лампочки освещения выключите выключатель питания на машине и отсоединитеш т е п с е л ь ш н у р а п и т а н и я о т р о з е т к и . Е с л ивыключатель питания останется в положении«включено» во ...
Страница 100 - Чистка машины; Reinigung
88 MAINTENANCE WARTUNG ТЕХНИЧЕСКОЕ ОБСЛУЖИВАНИЕ Чистка машины ПРЕДОСТЕРЕЖЕНИЕ Перед чисткой машины обязательно отсоединитештепсель шнура питания от розетки. В противномслучае возможно поражение электрическим током илиполучение иной травмы. 1. Отсоедините штепсель шнура питания от розетки.2. Поднимит...
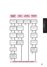
Страница 105 - ТАБЛИЦА ВОЗМОЖНЫХ НЕИСПРАВНОСТЕЙ
93 MAINTENANCE WARTUNG ТЕХНИЧЕСКОЕ ОБСЛУЖИВАНИЕ ТАБЛИЦА ВОЗМОЖНЫХ НЕИСПРАВНОСТЕЙ Если в процессе работы возникли какие-либо проблемы, обратитесь к соответствующему разделу настоящего руководства,чтобы убедиться в том, что та или иная операция выполняется Вами правильно. Если и после этого не удается...
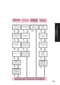
Страница 106 - ОБРАТИТЕСЬ ЗА ДОПОЛНИТЕЛЬНОЙ КОНСУЛЬТАЦИЕЙ В
94 MAINTENANCE WARTUNG ТЕХНИЧЕСКОЕ ОБСЛУЖИВАНИЕ Нет Стр.88 Нет ЧРЕЗМЕРНЫЙ ШУМ И НИЗКАЯ СКОРОСТЬ В РАБОТЕ МАШИНЫ МАШИНА НЕ ЗАПУСКАЕТСЯ ОБРАТИТЕСЬ ЗА ДОПОЛНИТЕЛЬНОЙ КОНСУЛЬТАЦИЕЙ В БЛИЖАЙШИЙ ЦЕНТР ТЕХНИЧЕСКОГО ОБСЛУЖИВАНИЯ НЕПРАВИЛЬНАЯ ПОДАЧА ТКАНИ Нет Стр.27 Ручка регулирования длины стежка установле...
Страница 107 - Repacking the Machine; IMPORTANT; Maschine verpacken; WICHTIG; Переупаковка машины
95 MAINTENANCE WARTUNG ТЕХНИЧЕСКОЕ ОБСЛУЖИВАНИЕ Repacking the Machine Keep the carton and packing materials for future use. It maybecome necessary to reship the machine. Improper packing orimproper packing material could result in damage during shipping.Instructions for repacking the machine are ill...