Страница 2 - Важная информация; Предостережение; СНЯТЬ; ПРЕДУПРЕЖДЕНИЕ; Предупреждение
Важная информация Предостережение Перед использованием плазменного дисплея фирмы TOSHIBA следует внимательно прочитать настоящее руководство и хранить последнее у себя для дальнейших справок. А ВНИМАНИЕ ОПАСНОСТЬ ЭЛЕКТРИЧЕСКОГО УДАРА ОТКРЫВАТЬ НЕЛЬЗЯ А ВНИМАНИЕ: А А ДЛЯ ИСКЛЮЧЕНИЯ ОПАСНОСТИ ЭЛЕКТРИЧ...
Страница 3 - Внимание
ПРИМЕЧАНИЕ: При подключении внешнего компьютера к плазменному дисплею необходимо применять поставляемые с аппаратом ферромагнитные сердечники. Надо помнить, что без применения сердечников не обеспечиваются обязательные условия стандарта FCC.Прикрепление ферромагнитных сердечников: Присоединяют серде...
Страница 4 - Содержание; Как прикрепить опционные принадлежности к аппарату.5; Операции в режиме MULTI WINDOW
Содержание Важная информация.......................................................... 2 Как прикрепить опционные принадлежности к аппарату.5 Общие сведения.................................................................. 6 Плазменный дисплей модели 50ХР26.......................................6 От...
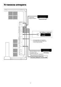
Страница 5 - Как прикрепить опционные принадлежности к аппарату; к плазменному телевизионному дисплею можно прикрепить; Требования; Для отвода тепла, выделяемого от аппарата,; II
Как прикрепить опционные принадлежности к аппарату к плазменному телевизионному дисплею можно прикрепить подставку и др. опционные принадлежности в одном из следующих положений аппарата: * в вертикальном положении (см. рис.А),* в горизонтальном положении, экранной плоскостью вниз (см. Рис.В). Для за...
Страница 6 - Общие сведения; Плазменный дисплей модели 50ХР26
Общие сведения Плазменный дисплей модели 50ХР26 Плазменный телевизор модели 50ХР26 фирмы TOSHIBA изготовляется передовой видеотехнологией современной видеоаппаратуры с элегантном внешним оформлением. Модель 50ХР26 размером экрана в 50 дюймов с отношением высоты к ширине изображения 16:9 создает силь...
Страница 7 - Конструкция и функция деталей аппарата; Вид спереди; VOLUME DOWN и UP (Увеличение и уменьшение
Конструкция и функция деталей аппарата Вид спереди V V VOLUME INPUT SELECT PROCEED DOWN UP LEFT/— RIGHT/+ /EXIT 0 @ ---- ^ POWER/S ANDBY Ó 0 ® ® 1 PROCEED (Приступление) Для выбора режима экранной индикации (OSD) с отображением главного меню. 2 VOLUME DOWN и UP (Увеличение и уменьшение громкости) Дл...
Страница 8 - Вид сзади/Клеммная колодка; EXT SPEAKER L и R (Громкоговорители левый и
Вид сзади/Клеммная колодка K * Номинальная мощность громкоговорителей должны быть не менее 7 Вт, а импеданс - 6 Ом. IMPEDANCE 6 OHM 1-Ч-1 A _____L r ■ ■ (M O N O - J ] ] J = G I г R .« R . R : Я ,;, I = Г ■c I VIDEO 1 ~| VIDEO I L(MONO) □ ^_________ □ Y f-| I CB/PB I CR/PR I L(MONO) □ R □ n R/CR/PR ...
Страница 9 - Пульт дистанционного управления; WIDE; AUTO ADJUST; TOSHIBA; REMOTE COfiTROLLER
Пульт дистанционного управления 0 ф OFF- POWER ON- RGB/PC DVD/HD VIDEO ZOOM )— + П _ П О е 40 Ф ф MUTE Ф WIDE DISPLAY OFF TIMER MULTI SELECT AUTO ADJUST TOSHIBA REMOTE COfiTROLLER 40 4040 о POWER ON/OFF Для ON/OFF (включения/отключения) питания аппарата. (Кнопка не действует в том случае, когда инди...
Страница 10 - Загрузка и замена батареек
C DISPLAY Для отображения параметров видеоисточника на экране. D OFF TIMER Для включения таймера отключения аппарата. E MULTI Нажимом кнопки выбирается один из режимов показания изображений, параллельного, картинка в картинке и др. ® SELECT Нажимом кнопки выбирается по меню изображение в многокартин...
Страница 14 - Подключение внешних громкоговорителей
Подключение внешних громкоговорителей к плазменному дисплею можно подключить внешние громкоговорители (опционы) для воспроизведения звука от источников VIDEO, DVD или RGB-сигналов. Внешние громкоговорители можно подключить непосредственно к разъемам SPEAKERS или косвенно через стереофонический усили...
Страница 16 - Основные операции управления; Регулировка громкости звука:; Для изменения формата изображения:; Автоматическая; Информация
Основные операции управления POWER (Питание) ON (Включение) и OFF (отключение) аппарата: 1. Подключить силовой шнур аппарата к розетке сети переменного тока. 2. Нажать кнопку POWER ON (с пульта дистанционного управления), при этом включается электропитание аппарата. При включении питания аппарата за...
Страница 17 - OFF TIMER 0; После выключения питания аппарата от таймера
OFF TIMER (Таймер отключения) Настройка таймера отключения: Таймер отключения аппарата может быть настроен на интервал времени 30, 60, 90 или 120 минут. 1. Нажимом кнопки OFF TIMER начнется срабатывание таймера на 30 минут. 2. Нажимая кнопку OFF TIMER, установить нужное время отключения аппарата. 3....
Страница 18 - Телепрограммы или цифровые видеодиски; Формат изображения JUST; Видеоисточники высокой четкости изображения; Формат изображения FULL
Операции в peжимeWIDE (широкоформатном) Просмотр широкоформатного изображения (вручную) с использованием этой функции можно выбрать одних из четырех форматов изображения. Телепрограммы или цифровые видеодиски 1. Нажать кнопку WIDE на пульте дистанционного управления. 2. Не позднее чем за 3 секунды.....
Страница 19 - При переводе “PICTURE SIZE” на “OFF”; TRUE
Просмотр широкоформатного компьютерного изображения Переключить аппарат на широкоформатный режим для получения изображения формата 4 : 3 на полном экране. 1. Нажать кнопку WIDE на пульте дистанционного управления. 2. Не позднее чем за 3 секунды ... Нажать кнопку WIDE снова. Формат изображения перекл...
Страница 20 - Одновременное показание двух; Параллельное изображение; Параллельное показание изображений; Изображения А и В на экране дисплея не всегда показываются; Картинка в картинке; Основное; Многокартинное
Операции в режиме MULTI WINDOW (многокартинном) Одновременное показание двух изображений на экране дисплея * Изображение от RGB-сигналов не может быть получено в этих режимах, в зависимости от условий входных сигналов. 1. Нажимом кнопки MULTI выбирается один из режимов изображения, одинарного паралл...
Страница 21 - tu; tu; • В многокартинном режиме не действует функция
Показание изображения “картинка в картинке” Для перемещения дополнительной картинки надо нажать курсорную кнопку ^ или ►. I VIDE01 RGB/PC1 A B t Кнопка Л ► Кнопка |VIDE01 RGB/PC1 B A Для изменения размера дополнительной картинки надо нажать кнопку ZOOM +/-. Выбор ВХОДНЫХ сигналов казываемого изображ...
Страница 22 - Операции по меню; Окно OSD отображается на экране, как показано на; Главное меню исчезнет при нажатии кнопки; IPiMCEEJ
Регулировки по OSD (Экранная индикация) Операции по меню Окно OSD отображается на экране, как показано на рисунке. * В зависимости от режима экрана может отобразиться OSD (Экранная индикация) иным образом.В тексте окно OSD показано крупным планом для хорошего ознакомления с ним. 5. Изменение парамет...
Страница 24 - Меню параметров изображения; Регулировка изображения; Нажмите кнопку PROCEED на пульте дистанционного управления
Меню параметров изображения Регулировка изображения Контрастность, яркость, четкость, насыщенность цвета, цветовой тон могут отрегулироваться по требованию. Пример: Регулировка контрастности Нажмите кнопку PROCEED на пульте дистанционного управления для вывода MAIN MENU (Главное меню) на экран, зате...
Страница 25 - IEXB
Установка режима изображения согласно освещению комнаты Имеются четыре режима изображения, которые могут использоваться эффективно согласно окружающей среде при просмотре дисплея. Пример: Установка на режим “THEATER” (Кинотеатр) Нажмите кнопку PROCEED на пульте дистанционного управления для вывода M...
Страница 26 - Установка цветовой температуры
Установка цветовой температуры Выполняя нижеприведенную операцию, установите цветовой тон, производивый плазменным дисплеем. Пример: Установка на режим “1” Нажмите кнопку PROCEED на пульте дистанционного управления для вывода MAIN MENU (Главное меню) на экран, затем ... 1. С помощью кнопок ▲ и ▼ выб...
Страница 27 - Регулировка цвета до нужного качества
Регулировка цвета до нужного качества Выполняя нижеприведенную операцию, отрегулируйте баланс белого для ярких или темных изображений для получения нужного качества цвета. Пример: Регулировка параметра “WHITE BALANCE” (Баланс белого) Нажмите кнопку PROCEED на пульте дистанционного управления для выв...
Страница 28 - Подавление помех на изображении; EX
Подавление помех на изображении Данная функция используется при появлении помех на изображении из-за приема слабого сигнала или при воспроизведении видеоленты с низкокачественным изображением. Пример: Установка на режим “NR-3” Нажмите кнопку PROCEED на пульте дистанционного управления для вывода MAI...
Страница 29 - Меню параметров звука; Регулировка верхне- и нижнечастотных звуков и
Меню параметров звука Регулировка верхне- и нижнечастотных звуков и баланса громкостей по левому и правому каналам Верхне- и нижнечастотные звуки и баланс громкостей по левому и правому каналам могут отрегулироваться по вашему желанию. Пример: Регулировка нижнечастотного звука Нажмите кнопку PROCEED...
Страница 30 - Меню параметров экрана; Регулировка параметров Position, Size, Fine; ei; Для выполнения дополнительной регулировки изображения от
Меню параметров экрана Регулировка параметров Position, Size, Fine Picture, Picture Adj (Положение и размер изображения, тонкое изображение, корректирование неисправного изображения) Положение изображения может отрегулироваться и его мерцание может скорректироваться. Пример: Регулировка положения из...
Страница 31 - Меню функций; Установка экранной индикации
Информация ■ Установка параметра Auto Picture ON ...................... Регулировки в режимах Picture ADJ и Fine Picture осуществляются автоматически. OFF..................... Регулировки в режимах Picture ADJ и Fine Picture осуществляются вручную. ■ Регулировка положения изображения V-POSITION........
Страница 32 - Регулировка положения индикации меню
Регулировка положения индикации меню Выполняя нижеприведенные операции, отрегулируйте положение меню, появляющегося на экране. Пример: Регулировка положения индикации меню Нажмите кнопку PROCEED на пульте дистанционного управления для вывода MAIN MENU (Главное меню) на экран, затем ... 1. С помощью ...
Страница 34 - Индикатор POWER/STANDBY
Индикатор POWER/STANDBY Режимы управления питанием Индикатор POWER/STANDBY Состояние управления питанием Описание Восстановление изображения ON (Вкл.) Зеленый свет Не активирована. Горизонтальные и вертикальные синхросигналы передаются от компьютера. Изображение уже включено. STANDBY (Дежурный) Оран...
Страница 35 - Установка уровня серого цвета для боковых; Установка изображения согласно кинофильму; ■ Восстановление заводских установок по
Установка уровня серого цвета для боковых сторон экрана. Выполняя данную операцию, установите уровень серого цвета для участков на экране, где канавка отображается при настройке экрана на режим формата 4:3. Пример: Регулировка параметра “GRAY LEVEL” Нажмите кнопку PROCEED на пульте дистанционного уп...
Страница 36 - Установка параметра RGB3 ADJ; Устранение выгорания экрана
Установка параметра RGB3 ADJ Когда изображение входных сигналов от входного разъема RGB3 искажено, то выберите наиболее подходящий режим из “1”, “2” и “3”. Пример: Установка режима “2” Нажмите кнопку PROCEED на пульте дистанционного управления для вывода MAIN MENU (Главное меню) на экран, затем ... ...
Страница 37 - Установка времени для функции “INVERSE”
5. По окончании установки ... Нажав кнопку EXIT, возвратите к меню FUNCTION. Для удаления главного меню нажмите кнопку EXIT дважды. Информация ■ PLE AUTO..................... Яркость экрана автоматически регулируется согласно качеству LOCK...................... изображения. Уровень яркости устанавли...
Страница 38 - Установка времени для режима “SCREEN WIPER”; IPiOlCEEJ
2-я строка параметра “WORKING TIME”: ^0М ^ 3М ^ 6М ^ 9М ^ ... ^ 57М - 1-я строка параметра “WAITING TIME”: ^0H ^ 1H ^ 2H ^ 3H ^ ... ^ 12H- 2-я строка параметра “WAITING TIME”: i 0М ^ 3М ^ 6М ^ 9М ^ ... ^ 57М - 6. По окончании установки ... Нажимая кнопку EXIT несколько раз, возвратите к главному мен...
Страница 39 - Возврат к установкам по умолчанию
2-я строка параметра “WORKING TIME”: > 0М ^ 3М ^ 6М ^ 9М ^ ... ^ 57М 1-я строка параметра “WAITING TIME”: >0H ^ 1H ^ 2H ^ 3H ^ ... ^ 12H- 2-я строка параметра “WAITING TIME” > 0М ^ 3М ^ 6М ^ 9М ^ ... ^ 57М- "SPEED” (Скорость): |—» 1 ^ 2 ^ 3 ^ 4 ^ 5 □ 6. По окончании установки ... Нажима...
Страница 40 - Меню опционных параметров; Установка размещения аудиосоединителей; Установка соединителей BNC; ■ Восстановление заводких установок по
Меню опционных параметров Установка размещения аудиосоединителей Установите соединители AUDIO 1, 2 и 3 на желаемые входные сигналы. Пример: Установка соединителя “AUDIO 1” на “VIDEO 2” Нажмите кнопку PROCEED на пульте дистанционного управления для вывода MAIN MENU (Главное меню) на экран, затем ... ...
Страница 41 - Подробности о вышеприведенных параметрах смотрите на стр. 45.
Установка компьютерного изображения на выбранный правильный режим экрана для сигналов RGB Относительно компьютерного изображения, в параметре RGB Select (Выбор RGB) выберите режим, подходящий к движущемуся изображению, такие как (видео)режим, широкоформатный режим или режим цифрового телевещания. Пр...
Страница 42 - Установка размера изображения для входных; Для установки параметра PICTURE SIZE на режим “OFF” .
Установка изображения с высокой четкостью на подходящий режим размера экрана Выполняя нижеприведенную операцию, установите число вертикальных строк изображения входных сигналов с высокой четкостью на 1035 или 1080. Пример: Переключение режима с “1080B” на “1035I” Нажмите кнопку PROCEED на пульте дис...
Страница 43 - Меню информаций; Проверка частот и полярности входных сигналов; Установка языка для меню
Меню информаций Проверка частот и полярности входных сигналов и разрешения изображения Используя данную функцию, проверьте частоты и полярность сигналов, вводимых от компьютера и т.п. Нажмите кнопку PROCEED на пульте дистанционного управления для вывода MAIN MENU (Главное меню) на экран, затем ... У...
Страница 44 - Установка формата видеосигнала; UROSEEQ
Установка формата видеосигнала Выполняя нижеприведенные операции, установите формат видеосигнала. Пример: Установка формата видеосигнала на “3.58 NTSC” Нажмите кнопку PROCEED на пульте дистанционного управления для вывода MAIN MENU (Главное меню) на экран, затем ... 1. С помощью кнопок ▲ и ▼ выберит...
Страница 45 - Таблица выбранных сигналов; Выбранная разрешающая способность; Входные сигналы от компьютера, выбранные для настоящей системы
Таблица выбранных сигналов Выбранная разрешающая способность • в режиме экрана NORMAL каждый сигнал преобразуется в сигнал 1024 точки х 768 строк. (За исключением* 2 ' 3 ' 4 ) • в режиме экрана TRUE изображение отображается с исходной разрешающей способностью.• в режиме экрана FULL каждый сигнал пре...
Страница 46 - wide XGA или их эквивалентах.
*1 Только при использовании графичекской ускорительной платы емкостью поля отображения 852 х 480.*2 Этот сигнал преобразуется в сигнал 1024 точки х 640 строк *3 Изображение отображается с исходной разрешающей способностью.*4 Формат изображения равен 5:4. Этот сигнал преобразуется в сигнал 960 точек ...
Страница 47 - Возможные неисправности и способы их устранения; Неисправности
Возможные неисправности и способы их устранения Если качество изображения плохо или другая проблема происходит, то проверьте технические параметры, операции аппарата и т.п. перед передачей на ремонт. Неисправности Что проверяется Способы устранения Изображение нарушено. Звук издается с шумами. Пульт...
Страница 49 - Технические характеристики; настоящей системы; PC2 и HD/DVD2. Выбирается один из них в режиме “BNC
Технические характеристики Наименование изделия Плазменный дисплей Код изделия 50ХР26 Размер экрана 1106 (Гор.) X 622 (Вер.) мм 43,5" (Гор.) X 24,5 (Вер.) дюйма 50" по диагонали Формата изображения 16 : 9 Разрешающая способность 1365 (Гор.) X 768 (Вер.) пикселей Шаг между пикселями 0,81 (Гор...