Страница 2 - Важная информация; Предостережение; ПРЕДУПРЕЖДЕНИЕ; Меры предосторожности и безопасности
Важная информация Предостережение Перед использованием плазменного дисплея фирмы TOSHIBA следует внимательно прочитать настоящее руководство и хранить последнее у себя для дальнейших справок. А ВНИМАНИЕ ОПАСНОСТЬ ЭЛЕКТРИЧЕСКОГО УДАРА ОТКРЫВАТЬ НЕЛЬЗЯ А ВНИМАНИЕ: А А ДЛЯ ИСКЛЮЧЕНИЯ ОПАСНОСТИ ЭЛЕКТРИЧ...
Страница 3 - Внимание
ПРИМЕЧАНИЕ: При подключении внешнего компьютера к плазменному дисплею необходимо применять поставляемые с аппаратом ферромагнитные сердечники. Надо помнить, что без применения сердечников не обеспечиваются обязательные условия стандарта FCC.Прикрепление ферромагнитных сердечников: Присоединяют серде...
Страница 4 - Содержание; Как прикрепить опционные принадлежности к аппарату..5; Возможные неисправности и способы их устранения.45
Содержание Важная информация........................................................ 2 Как прикрепить опционные принадлежности к аппарату..5 Общие сведения............................................................... 6 Плазменный дисплей модели 42WP26..................................................
Страница 5 - Как прикрепить опционные принадлежности к аппарату; • Настоящий аппарат не следует устанавливать
Как прикрепить опционные принадлежности к аппарату к плазменному телевизионному дисплею можно прикрепить подставку и др. опционные принадлежности в одном из следующих положений аппарата: * в вертикальном положении (см. рис.А),* в горизонтальном положении, экранной плоскостью вниз (см. Рис.В). Для за...
Страница 6 - Общие сведения; Плазменный дисплей модели 42WP26
Общие сведения Плазменный дисплей модели 42WP26 Плазменный телевизор модели 42WP26 фирмы TOSHIBA изготовляется в соответствии с передовой технологией производства современной видеоаппаратуры с элегантным внешним оформлением. Модель 42WP26 размером экрана в 42 дюймов с отношением ширины к высоте изоб...
Страница 7 - Конструкция и функция деталей аппарата; Вид спереди; Remote sensor window (Окошко датчика; © VOLUME DOWN и UP (Увеличение и уменьшение
Конструкция и функция деталей аппарата Вид спереди 1 Power (Питание) Для включения-отключения питания дисплея. 2 Remote sensor window (Окошко датчика дистанционного управления) Для приема инфракрасных сигналов, подаваемых от дистанционного пульта. @ Индикатор POWER/STANDBY (Питание/готовность) При в...
Страница 8 - Вид сзади/Клеммная колодка; B EXT SPEAKER L и R (Громкоговорители левый и
Вид сзади/Клеммная колодка * Номинальная мощность громкоговорителей должны быть не менее 7 Вт, а импеданс - 6 Ом. '------------------------------------------------------------------------------------------------------ - AC IN ,:*1А1Ш: D F G H C K A AC IN (Вход переменного тока) Для подключения поста...
Страница 9 - Пульт дистанционного управления; О VIDEO
Пульт дистанционного управления О POWER ON/OFF Для включения и отключения питания аппарата. (Кнопка не действует в том случае, когда индикатор POWER/ STANDBY на собственно аппарате горит красным светом.) О RGB/PC Нажимом кнопки выбирается источник сигналов RGB/PC. Используемые входы сигналов зависят...
Страница 10 - Загрузка и замена батареек
® WIDE Автоматически детектируется тип телевещения и устанавливается рекомендуемый формат изображения. C DISPLAY Для отображения параметров видеоисточника на экране. D OFF TIMER Для включения таймера отключения аппарата. E Датчик сигналов дистанционного управления Для излучения световых сигналов дис...
Страница 11 - Правила пользования пультом
Проводное дистанционное управление Для этого следует присоединить поставляемый кабель дистанционного управления к гнезду и разъему “REMOTE CON TROL” на корпусе дисплея.При подключении кабеля автоматически переключается режим дистанционного управления на проводное. С подключением этого кабеля действ...
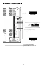
Страница 12 - Установка аппарата; Персональный компьютер с
Установка аппарата к видеовходам на корпусе аппарата Видеомагнитофон Сигнальный кабель (поставляется) к 15-штырьковому мини-соединителю D-Sub на корпусе дисплея DVD-плейер Персональный компьютер с выходом цифровых сигналов РОБ 12
Страница 14 - Подключение присоединяемых громкоговорителей
Подключение присоединяемых громкоговорителей к плазменному дисплею можно подключить присоединяемые громкоговорители (опционы) для воспроизведения звука от источников VIDEO, DVD или RGB-сигналов. присоединяемые громкоговорители можно подключить непосредственно к разъемам SPEAKERS или косвенно через с...
Страница 16 - Основные операции управления; Регулировка громкости звука:
Основные операции управления POWER (Питание) ON (Включение) и OFF (отключение) аппарата: 1. Подключить силовой шнур аппарата к розетке сети переменного тока. 2. Нажать кнопку POWER ON (с пульта дистанционного управления), при этом включается электропитание аппарата. При включении питания аппарата за...
Страница 18 - Телепрограммы или цифровые видеодиски; Видеоисточники высокой четкости изображения
Операции в peжимeWIDE (широкоформатном) Просмотр широкоформатного изображения (вручную) с использованием этой функции можно выбрать одних из четырех форматов изображения. Телепрограммы или цифровые видеодиски 1. Нажать кнопку WIDE на пульте дистанционного управления. 2. Не позднее чем за 3 секунды.....
Страница 19 - ■ Обеспечиваемая четкость
Просмотр широкоформатного компьютерного изображения Переключить аппарат на широкоформатный режим для получения изображения формата 4 : 3 на полном экране. 1. Нажать кнопку WIDE на пульте дистанционного управления. 2. Не позднее чем за 3 секунды ... Нажать кнопку WIDE снова. Формат изображения перекл...
Страница 20 - Операции по меню; IPROCEEQ
Регулировки по OSD (Экранная индикация) Операции по меню Окно OSD отображается на экране, как показано на рисунке. * В зависимости от режима экрана может отобразиться OSD (Экранная индикация) иным образом.В тексте окно OSD показано крупным планом для хорошего ознакомления с ним. MAIN MENU PICTURE I ...
Страница 22 - Меню параметров изображения; Регулировка изображения; JO; ■ Экран регулировки изображения
Меню параметров изображения Регулировка изображения Контрастность, яркость, четкость, насыщенность цвета, цветовой тон могут отрегулироваться по требованию. Пример: Регулировка контрастности Нажмите кнопку PROCEED на пульте дистанционного управления для вывода MAIN MENU (Главное меню) на экран, зате...
Страница 23 - ■ Режимы изображения
Установка режима изображения согласно освещению комнаты Имеются четыре режима изображения, которые могут использоваться эффективно согласно окружающей среде при просмотре дисплея. Пример: Установка на режим “THEATER” (Кинотеатр) Нажмите кнопку PROCEED на пульте дистанционного управления для вывода M...
Страница 24 - Установка цветовой температуры; ei—
Установка цветовой температуры Выполняя нижеприведенную операцию, установите цветовой тон, производивый плазменным дисплеем. Пример: Установка на режим “1” Нажмите кнопку PROCEED на пульте дистанционного управления для вывода MAIN MENU (Главное меню) на экран, затем ... 1. С помощью кнопок ▲ и ▼ выб...
Страница 25 - Регулировка цвета до нужного качества; red
Регулировка цвета до нужного качества Выполняя нижеприведенную операцию, отрегулируйте баланс белого для ярких или темных изображений для получения нужного качества цвета. Пример: Регулировка параметра “WHITE BALANCE” (Баланс белого) Нажмите кнопку PROCEED на пульте дистанционного управления для выв...
Страница 26 - Подавление помех на изображении; ■ NR; ei; EX
Подавление помех на изображении Данная функция используется при появлении помех на изображении из-за приема слабого сигнала или при воспроизведении видеоленты с низкокачественным изображением. Пример: Установка на режим “NR-3” Нажмите кнопку PROCEED на пульте дистанционного управления для вывода MAI...
Страница 27 - Меню параметров звука; Регулировка высоко- и низкочастотных звуков и
Меню параметров звука Регулировка высоко- и низкочастотных звуков и баланса по левому и правому каналам Высоко- и низкочастотные звуки и баланс по левому и правому каналам могут отрегулироваться по вашему желанию. Пример: Регулировка низкочастотного звука Нажмите кнопку PROCEED на пульте дистанционн...
Страница 28 - Меню параметров экрана; Регулировка параметров Position, Size, Fine; ■ При установке параметра “AUTO PICTURE”
Меню параметров экрана Регулировка параметров Position, Size, Fine Picture, Picture Adj (Положение и размер изображения, тонкое изображение, корректирование изображения) Положение изображения может отрегулироваться и его мерцание может скорректироваться. Пример: Регулировка положения изображения по ...
Страница 29 - Меню функций; Установка экранной индикации
Информация ■ Установка параметра Auto Picture ON ...................... Регулировки в режимах Picture ADJ и Fine Picture осуществляются автоматически. OFF..................... Регулировки в режимах Picture ADJ и Fine Picture осуществляются вручную. ■ Регулировка положения изображения V-POSITION........
Страница 30 - Регулировка положения индикации меню
Регулировка положения индикации меню Выполняя нижеприведенные операции, отрегулируйте положение меню, появляющегося на экране. Пример: Регулировка положения индикации меню Нажмите кнопку PROCEED на пульте дистанционного управления для вывода MAIN MENU (Главное меню) на экран, затем ... 1. С помощью ...
Страница 32 - Индикатор POWER/STANDBY
Индикатор POWER/STANDBY Режимы управления питанием Индикатор POWER/STANDBY Состояние управления питанием Описание Восстановление изображения ON (Вкл.) Зеленый свет Не активирована. Горизонтальные и вертикальные синхросигналы передаются от компьютера. Изображение уже включено. STANDBY (Дежурный) Оран...
Страница 33 - return; return
Установка уровня серого цвета для боковых сторон экрана Выполняя данную операцию, установите уровень серого цвета для участков на экране, где отображаются полосы при настройке экрана на режим формата 4:3. Пример: Регулировка параметра “GRAY LEVEL” Нажмите кнопку PROCEED на пульте дистанционного упра...
Страница 34 - Установка параметра RGB3 ADJ; Устранение выгорания экрана
Установка параметра RGB3 ADJ Когда изображение входных сигналов от входного разъема RGB3 искажено, то выберите наиболее подходящий режим из “1”, “2” и “3”. Пример: Установка режима “2” Нажмите кнопку PROCEED на пульте дистанционного управления для вывода MAIN MENU (Главное меню) на экран, затем ... ...
Страница 35 - Установка времени для функции “INVERSE”; time
5. По окончании установки ... Нажав кнопку EXIT, возвратите к меню FUNCTION. Для удаления главного меню нажмите кнопку EXIT дважды. Информация ■ PLE AUTO..................... Яркость экрана автоматически регулируется согласно качеству LOCK...................... изображения. Уровень яркости устанавли...
Страница 37 - Возврат к установкам по умолчанию; eturn
2-я строка параметра “WORKING TIME”: > 0М ^ 3М ^ 6М ^ 9М ^ ... ^ 57М < 1-я строка параметра “WAITING TIME”: >0H ^ 1H ^ 2H ^ 3H ^ ... ^ 12H<- 2-я строка параметра “WAITING TIME”: > 0М ^ 3М ^ 6М ^ 9М ^ ... ^ 57М«- “SPEED” (Скорость): |—>1 ^ 2 ^ 3 ^ 4 ^ 5«—I 6. По окончании установки ...
Страница 38 - Меню опционных параметров; Установка размещения аудиосоединителей; Восстановление; audio
Меню опционных параметров Установка размещения аудиосоединителей Установите соединители AUDIO 1, 2 и 3 на желаемые входные сигналы. Пример: Установка соединителя “AUDIO 1” на “VIDEO 2” Нажмите кнопку PROCEED на пульте дистанционного управления для вывода MAIN MENU (Главное меню) на экран, затем ... ...
Страница 39 - Установка соединителей BNC; Установка компьютерного изображения на
Установка соединителей BNC Выберите входные сигналы RGB, компонента и видео для установки соединителей 5 BNC. Пример: Установка параметра BNC SELECT на “COMP.” Нажмите кнопку PROCEED на пульте дистанционного управления для вывода MAIN MENU (Главное меню) на экран, затем ... 1. С помощью кнопок ▲ и ▼...
Страница 40 - Установка изображения с высокой четкостью на
Информация ■ Режимы для параметра RGB SELECT Один из 6 режимов надо выбрать для правильного отображения сигналов.AUTO...................... Выбирается подходящий режим в соответствии с характеристиками входных сигналов, которые даны в таблице “Входные сигналы от компьютера, выбранные для настоящей с...
Страница 41 - Меню информаций; Проверка частот и полярности входных сигналов; Установка языка для меню; ■ Выбираемые языки
Меню информаций Проверка частот и полярности входных сигналов и разрешения изображения Используя данную функцию, проверьте частоты и полярность сигналов, вводимых от компьютера и т.п. Нажмите кнопку PROCEED на пульте дистанционного управления для вывода MAIN MENU (Главное меню) на экран, затем ... У...
Страница 42 - Установка формата видеосигнала; ■ Форматы видеосигналов; system
Установка формата видеосигнала Выполняя нижеприведенные операции, установите формат видеосигнала. Пример: Установка формата видеосигнала на “3.58 NTSC” Нажмите кнопку PROCEED на пульте дистанционного управления для вывода MAIN MENU (Главное меню) на экран, затем ... 1. С помощью кнопок ▲ и ▼ выберит...
Страница 43 - Таблица выбранных сигналов; Выбранная разрешающая способность; Входные сигналы от компьютера, выбранные для настоящей системы
Таблица выбранных сигналов Выбранная разрешающая способность • в режиме экрана NORMAL каждый сигнал преобразуется в сигнал 640 точки х 480 строк. (За исключением* 2 ' * 4 ) • в режиме экрана FULL каждый сигнал преобразуется в сигнал 853 точек х 480 строк. (За исключением* 3 ) Входные сигналы от комп...
Страница 45 - Возможные неисправности и способы их устранения
Возможные неисправности и способы их устранения Если качество изображения плохое или другая проблема происходит, то проверьте технические параметры, функционирование аппарата и т.п. перед передачей на ремонт. Неисправности Что проверяется Способы устранения Изображение нарушено. Звук издается с шума...
Страница 47 - Технические характеристики; настоящей системы
Технические характеристики Наименование изделия Плазменный дисплей Код изделия 42WP26 Размер экрана 921 (Гор.) X 518 (Вер.) мм 36,3" (Гор.) X 20,4 (Вер.) дюйма 42" по диагонали Формат изображения 16 : 9 Разрешающая способность 853 (Гор.) X 480 (Вер.) пикселей Шаг между пикселями 1,08 (Гор.) ...
Страница 48 - С ПЛАЗМЕННЫМ ДИСПЛЕЕМ
ИНФОРМАЦИЯ О СЕРТИФИКАЦИИ ПРОДУКЦИИ BZ02 42” МОНИТОР С ПЛАЗМЕННЫМ ДИСПЛЕЕМ МОДЕЛЬ 42WP26 ТОШИБА сертифицирован ОС ГОСТ-АЗИЯ, (Регистрационный номер в Госреестре - РОСС SG.0001.11BZ02) Сертификат соответствия: < РОСС JP.BZ02.B03379 Сертификат соответствия выдан: 24 апреля 2002 года Сертификат соот...