Страница 10 - СОДЕРЖАНИЕ; Уважаемый покупатель!; мация, касающаяся Вашей безопасности, а также рекомендации по
www .timberk.com • электрический конвектор 10 1. Важная информация2. Меры предосторожности3. Технические характеристики4. Описание конвектора5. Комплект поставки6. Установка7. Подключение к электрической сети8. Эксплуатация9. Обслуживание10. Устранение неисправностей11. Принципиальная электрическая ...
Страница 11 - МЕРЫ ПРЕДОСТОРОЖНОСТИ
www .timberk.com • электрический конвектор 11 При использовании конвектора, необходимо соблюдать ряд мер пре- досторожности. Неправильная эксплуатация в силу игнорирования мер предосторожности может привести к причинению вреда здоровью пользователя и других людей, а также нанесения ущерба их имущест...
Страница 12 - ТЕХНИЧЕСКИЕ ХАРАКТЕРИСТИКИ
www .timberk.com • электрический конвектор 12 на панели управления в положение «O» («выключено») и отсоедините вилку сетевого шнура от розетки. Никогда не тяните за сетевой шнур и не отсоединяйте вилку резко.19. Не просовывайте пальцы и исключите попадание посторонних предметов в какие-либо вентиляц...
Страница 13 - ОПИСАНИЕ КОНВЕКТОРА; Раскройте заводскую упаковку и аккуратно извлеките из нее при-
www .timberk.com • электрический конвектор 13 ВНИМАНИЕ! Производитель оставляет за собой право для раз- ных партий поставок без предварительного уве- домления изменять комплектующие части изделия (включая заливаемые \ засыпаемые составляю- щие), не влияя при этом на основные технические параметры из...
Страница 14 - ПОДКЛЮЧЕНИЕ К ЭЛЕКТРИЧЕСКОЙ СЕТИ
www .timberk.com • электрический конвектор 14 1. Конвектор рассчитан на подключение к электрической сети с одно- фазным напряжением 220В, 50Гц. 2. Перед подключением убедитесь, что параметры электросети в ме- сте подключения соответствуют параметрам, указанным на маркиро- вочной табличке с техническ...
Страница 15 - Панель управления и эксплуатация конвектора
www .timberk.com • электрический конвектор 15 Для моделей:TEC.E15 DG 1000 / TEC.E15 DG 1500 / TEC.E15 DG 2000TEC.E15 GL 1000 / TEC.E15 GL 1500 / TEC.E15 GL 2000 Панель управления и эксплуатация конвектора Панель управления 1. Ручка переключателя режимов мощности нагрева. Используется для выбора след...
Страница 17 - УСТРАНЕНИЕ НЕИСПРАВНОСТЕЙ
www .timberk.com • электрический конвектор 17 ПРИМЕЧАНИЕ: При первом включении конвектора возможно по- явление характерного запаха и дыма, т. к. происходит сгорание консервируюшей смазки с поверхности нагревательного элемента. Поэтому рекомендуется первое включение конвектора в хорошо проветриваемом...
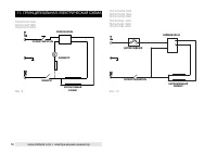
Страница 18 - ПРИНЦИПИАЛЬНАЯ ЭЛЕКТРИЧЕСКАЯ СХЕМА
www .timberk.com • электрический конвектор 18 TEC.E15 M 1000 TEC.E15 M 1500 TEC.E15 M 2000 TEC.E15 DG 1000 TEC.E15 DG 1500 TEC.E15 DG 2000TEC.E15 GL 1000 TEC.E15 GL 1500 TEC.E15 GL 2000 11. ПРИНЦИПИАЛЬНАЯ ЭЛЕКТРИЧЕСКАЯ СХЕМА Рис. 9 Рис. 10 ÏÅÐÅÊËÞ×ÀÒÅËÜ ÒÅÐÌÎÎÃÐÀÍÈ×ÈÒÅËÜ ÈÍÄÈÊÀÒÎÐ ÒÅÐÌÎÑÒÀÒ ÍÀÃÐÅÂÀÒ...
Страница 21 - Гарантийные обязательства; Если при эксплуатации изделия Вы столкнулись с неполадками в его
www .timberk.com • гарантийный талон 21 Гарантийные обязательства Гарантийное обслуживание и ремонт бытового электриче- ского конвектора TIMBERK с соблюдением требований и норм Изготовителя (TIMBERK) производятся на территории РФ только в авторизованных сервисных центрах Изготови- теля или мастерски...
Страница 24 - Бланк гарантийного талона.; Заполняется фирмой-продавцом; Без подписи покупателя Гарантийный талон является недей-; ности (если прибор проверялся в его присутствии при продаже) приоб-
www.timberk.com • гарантийный талон 24 Бланк гарантийного талона. Заполняется фирмой-продавцом Заполняется сервисным центром «А» «Б» «В» «Г» Печать фирмы-продавца Печать сервисного центра Печать сервисного центра Печать сервисного центра Печать сервисного центра Без подписи покупателя Гарантийный та...