Страница 2 - Содержание; ПЕРЕД УСТАНОВКОЙ КОНДИЦИОНЕРА; ОПАСНО
2 Техника безопасности Содержание Перед установкой кондиционера . . . . . . . . . . . . 2 Меры предосторожности . . . . . . . . . . . . . . . . . . . 2 Описание кондиционера . . . . . . . . . . . . . . . . . . . . 3 Комплектация . . . . . . . . . . . . . . . . . . . . . . . . . . . . . 3 Монтаж . . ...
Страница 3 - ОСТОРОЖНО; ОПИСАНИЕ КОНДИЦИОНЕРА; Внутренний; КОМПЛЕКТАЦИЯ; Наименование; МОНТАЖ; Выбор места установки внутреннего блока
3 Комплектация/Монтаж ра . Повышенное давление в цепи охлаждения, может привести к возгоранию, а также травмировать человека . • Не модифицируйте кабель электропитания и не ис- пользуйте кабели других производителей . Не подклю-чайте в розетку, отведенную для кондиционера, другие устройства . Это мо...
Страница 4 - Установка монтажной пластины; Модель; SYSPLIT WALL SMART 07 V4 HP Q; Сверление отверстия для трубопровода
4 Установка внутреннего блока • Установите прибор на расстоянии минимум 1м от дру- гих электроприборов (ТВ, радио, компьютер) . Не менее 15 см Не менее 12 см Не менее 230 см Не менее 12 см Рис. 1 Установка монтажной пластины • Установите монтажную пластину на стену, сохраняя горизонтальное положение...
Страница 5 - СБОРКА ХОЛОДИЛЬНОГО КОНТУРА; Дренажная линия; Трубопровод хладагента; Подвес внутреннего блока
5 Сборка холодильного контура СБОРКА ХОЛОДИЛЬНОГО КОНТУРА Дренажная линия 1 . Конденсат должен отводиться самотеком, для этого трубопровод должен быть выведен под уклоном . Не допускайте изгибов трубопровода . При отводе конден-сата в канализацию не допускайте, чтобы трубопровод оканчивался в воде ....
Страница 6 - УСТАНОВКА НАРУЖНОГО БЛОКА; Выбор места установки наружного блока; Установка наружного блока на крышу
6 Установка наружного блока ВНИМАНИЕ! • Подключите трубопровод сначала к внутреннем блоку, затем – к наружному . • Убедитесь в надежности и герметичности всех соеди- нений . • Проверьте надежность теплоизоляции трубопроводов . • Проверьте, чтобы трубопровод отвода конденсата рас- полагался в нижней ...
Страница 7 - Воздухозаборное; SYSPLIT WALL OUT 07 V4 HP Q; Установка патрубка отвода конденсата; Сборка трубопровода хладагента; . Замерьте и отрежьте нужное количество трубы и кабеля,
7 Установка наружного блока/Сборка трубопровода хладагента A B D Воздухозаборное отверстие Воздухо- заборное отверстие Воздуховыпускное отверстие Рис. 12 Таблица 4. Габариты наружного блока Модель Ш, мм Г, мм В, мм A, мм Б, мм SYSPLIT WALL OUT 07 V4 HP Q 700 275 550 450 260 SYSPLIT WALL OUT 09 V4 HP...
Страница 8 - ЭЛЕКТРОПОДКЛЮЧЕНИЕ
8 Электроподключение Гайка Медная труба Медная труба Зажимной винт Планка Планка Рукоятка Обойма Конус Красная стрелка Рис. 16 Таблица 6. Наружный диаметр (мм .) А (мм .) Макс . Мин . ⌀ 6 .35 1 .3 0 .7 ⌀ 9 .53 1 .6 1 .0 ⌀ 12 .7 1 .8 1 .0 ⌀ 16 2 .2 2 .0 6 . Вставьте ровно одну трубу в другую . Накрут...
Страница 9 - После подключения еще раз убедитесь в следующем:; Подключение кабеля к наружному блоку; го насоса
9 Вакуумирование ОСТОРОЖНО После подключения еще раз убедитесь в следующем: • Оборудование имеет выделенную линию электропи- тания и на автомат токовой защиты не подключены другие устройства . Подключения сделаны так, как по-казано на схемах . • Все контакты надежны, винты подтянуты . Подтяните все ...
Страница 10 - РАБОЧЕЕ ДАВЛЕНИЕ; Режим охлаждения
10 Рабочее давление РАБОЧЕЕ ДАВЛЕНИЕ Режим охлаждения °C НБ ВБ* -17 -15 - 15 7 24 30 35 40 46 49 BAR 21/15 6 .4 6 .5 7 .3 8 .0 8 .2 7 .8 8 .1 8 .6 10 .1 10 .6 BAR 24/17 6 .7 6 .8 7 .9 8 .6 8 .6 8 .3 8 .7 9 .1 10 .7 11 .2 BAR 27/19 7 .1 7 .2 8 .5 9 .5 9 .3 8 .9 9 .1 9 .6 11 .2 11 .9 BAR 32/23 7 .7 7 ...
Страница 11 - ТЕСТИРОВАНИЕ КОНДИЦИОНЕРА; Проверка электробезопасности; ПРОБНЫЙ ЗАПУСК КОНДИЦИОНЕРА
11 Тестирование / Пробный запуск кондиционера 5 . Включите вакуумный насос . В начале откачки возду- ха слегка ослабьте накидную гайку вентиля газовой трубы и удостоверьтесь в том, что воздух действи-тельно откачивается (при этом рабочий шум вакуум-ного насоса меняется, а стрелка вакуумметра уходит ...
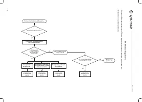
Страница 12 - Отключите питание на 2 минуты; КОДЫ ОШИБОК
12 Коды ошибок Е1 (Ошибка чтения EEPROM) Описание: ошибка платы EEPROM . (энегонезависимая память) Возможное решение проблемы: Отключите питание на 2 минуты Обратитесь в сервисный центр Ошибка отображается? Устройство функционирует нормально . нет да УТИЛИЗАЦИЯ КОНДИЦИОНЕРОВ В КОНЦЕ СРОКА ЭКСПЛУАТАЦ...
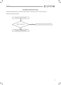
Страница 13 - Е2 (Ошибка контроля перехода сигнала через 0); Описание: Неисправность платы управления; Е3 (Ошибка работы вентилятора внутреннего блока); Возможное решение проблемы:
13 Коды ошибок Е2 (Ошибка контроля перехода сигнала через 0) Описание: Неисправность платы управления Возможное решение проблемы: Проверьте сигнальную и питающую линию Обратитесь в сервисный центр Ошибка отображается? Закрепите провода в правильной последовательности нет да Е3 (Ошибка работы вентиля...
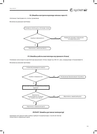
Страница 14 - те; Описание . Датчик температ
14 К о ды ошибок EC (У те чка хлад аг ента) Описание . Датчик температ уры Т2 не отображает правильно температ уру испарителя Возмо жное решение проблемы: Отключите питание на 2 минуты . Поднесите ладонь к ламели внутреннего блока . Компрессор не работает Компрессор работает несколько минут, затем о...
Страница 16 - ЛИСТ ПРОВЕРКИ НАДЛЕЖАЩЕЙ РАБОТЫ КОНДИЦИОНЕРА; Функция; Утечка тока
ЛИСТ ПРОВЕРКИ НАДЛЕЖАЩЕЙ РАБОТЫ КОНДИЦИОНЕРА Функция Исправно Неисправно Комментарий Утечка тока Заземление Электрические соединения закрыты Внутренние и наружные блоки установлены крепко Отсутствие протечек в местах соединения трубопровода Работа дренажной системы Изоляция трубопровода Работа в реж...