StarLine Twage B9 - инструкции и руководства
Автосигнализация StarLine Twage B9 - инструкции пользователя по применению, эксплуатации и установке на русском языке читайте онлайн в формате pdf
Инструкции:
Инструкция по эксплуатации StarLine Twage B9
1
2
3
4
5
6
7
8
9
10
11
12
13
14
15
16
17
18
19
20
21
22
23
24
25
26
27
28
29
30
31
32
33
34
35
36
37
38
39
40
41
42
43
44
45
46
47
48
49
50
51
52
53
54
55
56
57
58
59
60
61
62
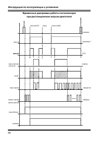
63
64
65
66
67
68
StarLine Автосигнализации Инструкции
-
StarLine A94 Dialog CAN
Инструкция по эксплуатации
-
StarLine AS97 2SIM LTE-GPS
Инструкция по эксплуатации
-
StarLine B6 DIALOG
Инструкция по эксплуатации
-
StarLine B94 Dialog
Инструкция по эксплуатации
-
StarLine E60 Dialog
Инструкция по эксплуатации
-
StarLine E90 Dialog
Инструкция по эксплуатации
-
StarLine S96 v2 BT 2CAN+4LIN 2SIM GSM-GPS
Инструкция по эксплуатации
-
StarLine Twage 24V
Инструкция по эксплуатации
-
StarLine Twage A9
Инструкция по эксплуатации
-
StarLine Twage C4
Инструкция по эксплуатации
-
StarLine Twage C9
Инструкция по эксплуатации
-
StarLine Twage A8
Инструкция по эксплуатации
-
StarLine Twage A6
Инструкция по эксплуатации
-
StarLine Twage A1_Twage A2_Twage A4
Инструкция по эксплуатации
-
StarLine А93 2CAN+2LIN
Инструкция по эксплуатации
-
StarLine Т94 Dialog
Инструкция по эксплуатации
-
StarLine V62 Moto Dialog
Инструкция по эксплуатации
-
StarLine D94 Dialog
Инструкция по эксплуатации
-
StarLine D64 Dialog
Инструкция по эксплуатации
-
StarLine B64 Dialog
Инструкция по эксплуатации