Philips FC8270 - инструкции и руководства
Пылесос Philips FC8270 - инструкции пользователя по применению, эксплуатации и установке на русском языке читайте онлайн в формате pdf
Инструкции:
Инструкция по эксплуатации Philips FC8270
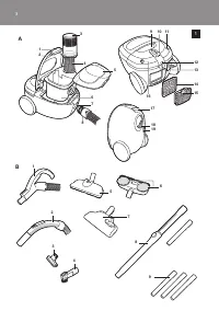
1
2
3
4
5
6
7
8
9
10
11
12
13
14
15
16
17
18
19
20
21
22
23
24
25
26
27
28
Philips Пылесосы Инструкции
-
Philips FC 9174/01 Red
Инструкция по эксплуатации
-
Philips FC6048_01
Инструкция по эксплуатации
-
Philips FC6050_03
Инструкция по эксплуатации
-
Philips FC6051
Инструкция по эксплуатации
-
Philips FC6053
Инструкция по эксплуатации
-
Philips FC6055_01
Инструкция по эксплуатации
-
Philips FC6064
Инструкция по эксплуатации
-
Philips FC6065
Инструкция по эксплуатации
-
Philips FC6067_01
Инструкция по эксплуатации
-
Philips FC6082
Инструкция по эксплуатации
-
Philips FC6091
Инструкция по эксплуатации
-
Philips FC6092
Инструкция по эксплуатации
-
Philips FC6093
Инструкция по эксплуатации
-
Philips FC6094
Инструкция по эксплуатации
-
Philips FC6095
Инструкция по эксплуатации
-
Philips FC6125
Инструкция по эксплуатации
-
Philips FC6130_01
Инструкция по эксплуатации
-
Philips FC6132
Инструкция по эксплуатации
-
Philips FC6140
Инструкция по эксплуатации
-
Philips FC6141
Инструкция по эксплуатации