MasterYard MasterYard MGI 2000R - инструкции и руководства

model-name

Генератор MasterYard MasterYard MGI 2000R - инструкции пользователя по применению, эксплуатации и установке на русском языке читайте онлайн в формате pdf

1 Page 1
2 Page 2
3 Page 3
4 Page 4
5 Page 5
6 Page 6
7 Page 7
8 Page 8
9 Page 9
10 Page 10
11 Page 11
12 Page 12
13 Page 13
14 Page 14
15 Page 15
16 Page 16
17 Page 17
18 Page 18
19 Page 19
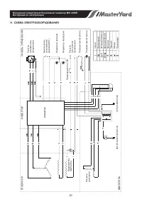
20 Page 20
21 Page 21
22 Page 22
23 Page 23
24 Page 24

Краткое содержание

Страница 5 - ВНИМАНИЕ

3. УСТРОЙСТВО 1) Ручка для переноски 2) Ручка вентиляционного отверстия крышки топливного бака 3) Крышка топливного бака 4) Панель управления 5) Пусковой механизм 6) Глушитель 7) Решетка 8) Крышка маслоналивной горловины 9) Контрольная крышка свечи зажигания Бесшумный инверторный бензиновый генерато...

Страница 10 - ESC

3) Переместить главный выключатель в положение (2) . а . Цепь зажигания разомкнута . б . Подача топлива прекращена . 4) Закрыть воздушный клапан (3) на крышке топливного бака после полного остывания двигателя . 6.3 Подключение нагрузки ПРИМЕЧАНИЕ • Убедитесь в исправности электроприборов и проводки ...

Страница 12 - АС; USB

ПРИМЕЧАНИЕ • Избегайте перегрузок . Общая мощность подключенных приборов не должна превы - шать выходной мощности генератора , чтобы не допустить его повреждения . • В случае подключения точной аппаратуры , электронных регуляторов , компьютеров , зарядных устройств и т . п . держите генератор на уда...