LG LAC-UA680R - инструкции и руководства
Магнитола LG LAC-UA680R - инструкции пользователя по применению, эксплуатации и установке на русском языке читайте онлайн в формате pdf
Инструкции:
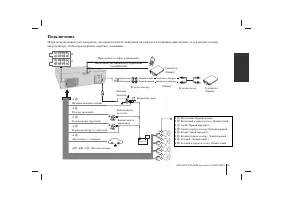
Инструкция по эксплуатации LG LAC-UA680R
1
2
3
4
5
6
7
8
9
10
11
12
13
14
15
16
17
18
19
20
LG Магнитолы Инструкции
-
LG LCF810BR (DAB)
Инструкция по эксплуатации
-
LG LCS710BR (DAB)
Инструкция по эксплуатации
-
LG LDF900UR
Инструкция по эксплуатации
-
LG LPC-53
Инструкция по эксплуатации
-
LG TCH-M1001
Инструкция по эксплуатации
-
LG TCH-M1000
Инструкция по эксплуатации
-
LG TCH-M902
Инструкция по эксплуатации
-
LG TCH-M901
Инструкция по эксплуатации
-
LG TCH-M900
Инструкция по эксплуатации
-
LG TCH-M551
Инструкция по эксплуатации
-
LG TCH-M550
Инструкция по эксплуатации
-
LG TCH-M542
Инструкция по эксплуатации
-
LG TCH-M541
Инструкция по эксплуатации
-
LG TCH-M540
Инструкция по эксплуатации
-
LG TCH-1001
Инструкция по эксплуатации
-
LG TCH-1000
Инструкция по эксплуатации
-
LG TCH-710
Инструкция по эксплуатации
-
LG TCH-700
Инструкция по эксплуатации
-
LG TCH-600
Инструкция по эксплуатации
-
LG TCH-553
Инструкция по эксплуатации