Kuppersbusch EKDG 6800.2 E - инструкции и руководства
Пароварка Kuppersbusch EKDG 6800.2 E - инструкции пользователя по применению, эксплуатации и установке на русском языке читайте онлайн в формате pdf
Инструкции:
Инструкция по эксплуатации Kuppersbusch EKDG 6800.2 E
1
2
3
4
5
6
7
8
9
10
11
12
13
14
15
16
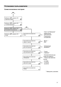
17
18
19
20
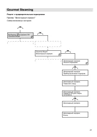
21
22
23
24
25
26
27
28
29
30
31
32
33
34
35
36
37
38
39
40
41
42
43
44
45
46
47
48
49
50
51
52
53
Kuppersbusch Пароварки Инструкции
-
Kuppersbusch EDG 6550.0 BC
Инструкция по эксплуатации
-
Kuppersbusch EDG 6550.0 J2
Инструкция по эксплуатации
-
Kuppersbusch EDG 6550.0 J4
Инструкция по эксплуатации
-
Kuppersbusch EDG 6550.0 W3
Инструкция по эксплуатации
-
Kuppersbusch EDG 6550.0 W5
Инструкция по эксплуатации
-
Kuppersbusch EDG 6400.1 E
Инструкция по эксплуатации
-
Kuppersbusch EDG 6200.1 E
Инструкция по эксплуатации
-
Kuppersbusch EKDG 6900.0 PW
Инструкция по эксплуатации