Страница 2 - Функции
KGB FX-7 Ver. 2 Инструкция по эксплуатации и установке 2 Функции системы KGB FX-7: 3- кнопочный программируемый радиопередатчик с 2- сторонней связью и ЖК - дисплеем 3- кнопочный программируемый радиопередатчик Курсорный принцип выбора команд управления системой Часы , будильник , таймер обратного о...
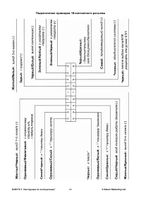
Страница 3 - Правила
KGB FX-7 Ver. 2 Инструкция по эксплуатации и установке 3 Функции системы дистанционного запуска двигателя : Полная совместимость с автоматической и ручной трансмиссией Совместимость с бензиновым и дизельным двигателем Программируемая продолжительность работы двигателя Возможность продления времени р...
Страница 4 - выключен
KGB FX-7 Ver. 2 Инструкция по эксплуатации и установке 4 Функции кнопок передатчиков системы Кнопка / Комбинация кнопок Функция Примечание Включает режим охраны / запирает двери при вклю - ченном зажигании или в сер - висном режиме . Нажать и отпустить , Отключает зону предупреж - дения датчика удар...
Страница 5 - Кнопка; HiJack
KGB FX-7 Ver. 2 Инструкция по эксплуатации и установке 5 Кнопка / Комбинация кнопок Функция Примечание , Выключает режим Anti- HiJack Нажать и отпустить кнопку передатчика , за - тем нажать и отпустить кнопку передатчика еще раз Выключает режим охраны / отпирает двери при вклю - ченном зажигании или...
Страница 8 - Иконки; PASS1
KGB FX-7 Ver. 2 Инструкция по эксплуатации и установке 8 Иконки состояния системы и автомобиля Замки дверей закрыты Замки дверей открыты Включен режим охраны со звуковыми сигналами тревоги Включен « бесшумный » режим охраны Включено зажигание Работает двигатель Включен режим Anti-HiJack Требуется за...
Страница 9 - Режимы; «Turbo»
KGB FX-7 Ver. 2 Инструкция по эксплуатации и установке 9 Режимы работы светодиодного индикатора системы Режим работы системы Режим мигания СИДа Режим охраны включен Медленно мигает Режим охраны выключен Не горит Двигатель запущен дистанционно Горит постоянно Включен режим иммобилайзера Горит постоян...
Страница 10 - ИНСТРУКЦИЯ; Примечание; не
KGB FX-7 Ver. 2 Инструкция по эксплуатации и установке 10 ИНСТРУКЦИЯ ПО ЭКСПЛУАТАЦИИ СИСТЕМЫ Включение охраны при помощи радиопередатчика a) Для включения охраны нажмите и отпустите кнопку передатчика один раз после того , как было выключено зажигание и закрыты все двери , капот и багажник автомобил...
Страница 12 - Включение; Автоматическое; данная
KGB FX-7 Ver. 2 Инструкция по эксплуатации и установке 12 Включение режима охраны с работающим двигателем Перед включением режима охраны с работающим двигателем включите стояночный тормоз и откройте одну из дверей автомобиля . СИД системы быстро мигать . При работающем двигателе нажмите и отпустите ...
Страница 13 - Примечания; Режим
KGB FX-7 Ver. 2 Инструкция по эксплуатации и установке 13 Примечания : - Если неисправен один из концевых выключателей дверей автомобиля , то автоматическое включе - ние охраны не будет возможно . См . раздел « Контроль исправности концевых выключателей авто - мобиля ». - Если при автоматическом вкл...
Страница 14 - ВНИМАНИЕ
KGB FX-7 Ver. 2 Инструкция по эксплуатации и установке 14 Включение режима охраны без помощи передатчика В том случае , если функция автоматического включения охраны отключена , Вы можете поставить сис - тему на охрану без использования передатчика . Это может быть необходимо в том случае , если , н...
Страница 16 - Выключение
KGB FX-7 Ver. 2 Инструкция по эксплуатации и установке 16 Если на момент выключения режима тревоги причина срабатывания сигнализации была устранена , то звуковые сигналы и индикация на ЖК - дисплее передатчика прекратятся . Если же на момент выключе - ния тревоги причина срабатывания сигнализации не...
Страница 17 - невозможно
KGB FX-7 Ver. 2 Инструкция по эксплуатации и установке 17 Подтверждающие сигналы : 1 сигнал сирены + 1 включение указателей поворота , СИД системы начнет медленно мигать . Встроенный динамик передатчика с 2- сторонней связью подаст 1 звуковой сигнал и на ЖК - дисплее передатчика включатся символы , ...
Страница 18 - стандартный
KGB FX-7 Ver. 2 Инструкция по эксплуатации и установке 18 5. После мелодичного звукового сигнала передатчика ( на ЖК - дисплее начнет постоянно гореть иконка и постоянно включится СИД системы , подтверждая включение сервисного режима . Для отключения сервисного режима – повторно установите курсор на...
Страница 19 - Программирование
KGB FX-7 Ver. 2 Инструкция по эксплуатации и установке 19 ключите зажигание и повторите процедуру введения Вашего персонального код отключения системы еще раз . Программирование персонального кода отключения системы Программирование Вашего персонального кода отключения системы производится следующим...
Страница 20 - включенном
KGB FX-7 Ver. 2 Инструкция по эксплуатации и установке 20 Включение режима Anti-HiJack с передатчика Если включена соответствующая программируемая функция ( функция # 1.8), нажмите и удерживайте кнопки и передатчика до подачи мелодичного звукового сигнала при включенном зажигании для включения режим...
Страница 21 - выключенном
KGB FX-7 Ver. 2 Инструкция по эксплуатации и установке 21 a) Отключение функции Anti-HiJack до момента включения сирены производится однократным нажа - тием кнопки передатчика . b) После того , как включилась сирена и цепи блокировки двигателя , способ отключения режима Anti- HiJack будет зависеть о...
Страница 22 - по
KGB FX-7 Ver. 2 Инструкция по эксплуатации и установке 22 Управление запиранием / отпиранием дверей с помощью передатчика a ) При нажатии кнопки передатчика при включенном зажигании - система будет последовательно запирать двери автомобиля . На ЖК - дисплее передатчика будет включаться символы и . b...
Страница 25 - «CALL»
KGB FX-7 Ver. 2 Инструкция по эксплуатации и установке 25 « Поиск автомобиля ». Контроль температуры двигателя Для включения режима “ Поиск автомобиля ” нажмите дважды в течение 1 секунды кнопку пере - датчика . Сирена подаст 6 сигналов и указатели поворота включатся 6 раз , встроенный динамик пере ...
Страница 26 - УПРАВЛЕНИЕ; Никогда
KGB FX-7 Ver. 2 Инструкция по эксплуатации и установке 26 УПРАВЛЕНИЕ СИСТЕМОЙ ДИСТАНЦИОННОГО ЗАПУСКА ДВИГАТЕЛЯ Функция дистанционного запуска системы позволяет дистанционно запустить двигатель автомобиля и контролировать его работу в течение запрограммированного периода времени . Это позволяет заран...
Страница 27 - Дистанционный
KGB FX-7 Ver. 2 Инструкция по эксплуатации и установке 27 3. За один цикл запуска система может предпринять 4 попытки пуска двигателя . Если после 4- ой попыт - ки двигатель не запустится , то на ЖК - дисплее передатчика с 2- сторонней связью ( при условии , что он находится в зоне приема ) отобрази...
Страница 28 - невозможен
KGB FX-7 Ver. 2 Инструкция по эксплуатации и установке 28 6. Если по той или иной причине дистанционный запуск невозможен , то сирена подаст 4 коротких сиг - нала и указатели поворота включатся 4 раза , встроенный динамик передатчика с 2- сторонней связью подаст 4 коротких звуковых сигнала , а на ЖК...
Страница 29 - “Safe Start”
KGB FX-7 Ver. 2 Инструкция по эксплуатации и установке 29 4. Если у Вас автоматическая коробка передач , нажмите на педаль тормоза . Если у Вас ручная коробка передач , отключите стояночный тормоз ( для РКПП ). 5. Указатели поворота включатся 4 раза и встроенный динамик передатчика подаст 4 звуковых...
Страница 31 - отключения
KGB FX-7 Ver. 2 Инструкция по эксплуатации и установке 31 Функция автоматического запуска двигателя по температуре * (* данная функция является программируемой ) Вы можете использовать функцию автоматического запуска двигателя автомобиля , если температура двигателя ( определяется внешним температур...
Страница 32 - Дополнительные
KGB FX-7 Ver. 2 Инструкция по эксплуатации и установке 32 Дополнительные функции передатчика с 2- сторонней связью Контроль наличия 2- сторонней связи Если передатчик с 2- сторонней связью находится вне зоны действия 2- сторонней связи , то при нажатии любой кнопки передатчика встроенный динамик под...
Страница 33 - ON
KGB FX-7 Ver. 2 Инструкция по эксплуатации и установке 33 12. Нажимайте кнопку передатчика для увеличения значения минут будильника , нажимайте кнопку для уменьшения значения минут . При удерживании кнопки будет происходить быстрое измене - ния значения минут , при коротких нажатиях кнопки – изменен...
Страница 36 - Сервисную; Рекомендации; Внимание
KGB FX-7 Ver. 2 Инструкция по эксплуатации и установке 36 Сервисную кнопку установите в скрытом , но доступном пользователю месте . При установке кнопочных выключателей под капотом и в багажнике проверьте правильность их работы . При закрытом капоте или багажнике зазор между контактами в выключателе...
Страница 37 - ПОДКЛЮЧЕНИЕ
KGB FX-7 Ver. 2 Инструкция по эксплуатации и установке 37 ПОДКЛЮЧЕНИЕ ПРОВОДОВ СИСТЕМЫ : Основной 18- контактный разъем ( верхний ряд ) Провод Куда подсоединяется ОРАНЖЕВЫЙ / СЕРЫЙ К отрицательному триггеру капота (-) СИНИЙ / ЧЕРНЫЙ К отрицательному триггеру двери (-) ОРАНЖЕВЫЙ / ФИОЛЕ - ТОВЫЙ К руч...
Страница 39 - КОНТАКТНЫЙ; автоматической
KGB FX-7 Ver. 2 Инструкция по эксплуатации и установке 39 18- КОНТАКТНЫЙ РАЗЪЕМ СИСТЕМЫ : ЧЕРНЫЙ провод : минус питания , соедините с “ массой ” автомобиля , обеспечив хороший контакт . ОРАНЖЕВЫЙ / СЕРЫЙ провод : a) Основная функция Оранжевого / Серого провода системы – отрицательных вход триггера к...
Страница 42 - СИЛОВОЙ
KGB FX-7 Ver. 2 Инструкция по эксплуатации и установке 42 СИЛОВОЙ 6- КОНТАКТНЫЙ РАЗЪЕМ СИСТЕМЫ : ЗЕЛЕНЫЙ провод : выход включения цепи ACC (+) Подключите Зеленый провод 6- контактного силового разъема системы к проводу , идущему от замка за - жигания , который подает питание на аксессуары ( дополнит...
Страница 43 - или; ПОДСОЕДИНЕНИЕ
KGB FX-7 Ver. 2 Инструкция по эксплуатации и установке 43 - будет дублировать работу Желтого провода ( выход включения зажигания ), или - будет дублировать работу Черного / Желтого провода ( выход управления включением стартера ), или - будет активизирован один раз в течение одного цикла запуска дви...
Страница 44 - Audi
KGB FX-7 Ver. 2 Инструкция по эксплуатации и установке 44 Перережьте штатный провод запирания , идущий от главного выключателя , и подсоедините ЗЕЛЕ - НЫЙ провод к той части перерезанного провода , которая идет к выключателям других дверей и к электроприводам замков . Подсоедините ЗЕЛЁНЫЙ / ЧЕРНЫЙ...
Страница 48 - Предельно; ACC
KGB FX-7 Ver. 2 Инструкция по эксплуатации и установке 48 Количество индицируемых зон охраны 7 Триггеры системы : (-) триггер двери (+) триггер двери (-) триггер багажника (-) триггер капота (-) триггер ручного тормоза вход зажигания датчик удара дополнительный датчик зона предупреждения Максимально...
Страница 49 - Программируемые
KGB FX-7 Ver. 2 Инструкция по эксплуатации и установке 49 Программируемые функции системы Данная система имеет 27 программируемых функций . Для удобства программирования эти функции распределены между двумя раздельными меню . 2- е меню программируемых функций содержит функ - ции , относящиеся к рабо...
Страница 52 - Восстановление; всех
KGB FX-7 Ver. 2 Инструкция по эксплуатации и установке 52 № Функция Нажать кнопку (1 сигнал сирены ) (2 сигнала сирены ) (3 сигнала сирены ) дважды * (4 сигнала сирены ) 9 Максимальное время про - крутки стартера при пер - вом запуске двигателя ( см . ниже ) 0,8 с 1,4 с 2 с 3,6 с 10 Задержка включен...
Страница 54 - НЕ
KGB FX-7 Ver. 2 Инструкция по эксплуатации и установке 54 Первое нажатие кнопки - включает отсчет времени , последующее нажатие кнопки - останавливает отсчет времени . Постоянный (« защелка ») Желтый / Черный провод будет замыкаться на « массу » при активизации выхода дополнительного канала 1 с пере...
Страница 55 - Разрезанная; ручной
KGB FX-7 Ver. 2 Инструкция по эксплуатации и установке 55 Желтый / Белый провод будет замыкаться на « массу » на запрограммированное время при активизации выхода дополнительного канала 3. На время работы данного выхода при включенном режиме охраны датчики системы не отключаются . Время работы выхода...
Страница 56 - один
KGB FX-7 Ver. 2 Инструкция по эксплуатации и установке 56 Программирование новых передатчиков системы Внимание : При программировании новых или дополнительных передатчиков , все коды ранее запро - граммированных передатчиков будут стерты из памяти системы . Это предотвратит несанкционирован - ное пр...
Страница 57 - Гарантии
KGB FX-7 Ver. 2 Инструкция по эксплуатации и установке 57 Гарантии поставщика Гарантийное обслуживание данного вида оборудования осуществляется предприятием , осуществляющим его продажу с учетом условий , указанных ниже . Качество установки оборудования подтверждается соот - ветствующими гарантийным...