Страница 43 - Монтаж продукции; Распаковка
40 Монтаж продукции Распаковка Распакуйте и снимите аксессуары и машину. Сохраняйте внешнюю упаковку надлежащим образом для удобства обслуживания и ремонта. Наименование частей Кнопка режима Кнопка- выключатель Пылесборник Индикатор Роликовая щетка Ультрафиолетовая лампа Кабель питания Волосная щетк...
Страница 44 - Упаковочный лист; Использование продукции; Режим всасывания пыли + постукивания + ультрафиолетовый режим
41 Упаковочный лист Пылесос Фильтровальная вата Волосная щетка Руководство по эксплуатации 1 1 1 1 Использование продукции Режим всасывания пыли + постукивания + ультрафиолетовый режим После нажатия на кнопку-выключатель пылесос для удаления пылевых клещей по умолчанию запускает режим всасывания пыл...
Страница 45 - Очистка и обслуживание; Очистка пылесборника
42 режим всасывания пыли + пост укивания + ультрафиолетовый режим. Три режима циклически переключаются нажатием кнопки режима. Для выключения машины только нужно нажать на кнопку-выключатель. Примечание: 1. В о и з б е ж а н и е н е с ч а с т н ы х с л у ч а е в у л ьт р а ф и о л ет о в а я л а м п...
Страница 47 - Особые замечания
44 проникающую способность. 4. Храните машину в прохладном и сухом месте, а не под прямыми солнечными лучами или во влажной среде, если машина не используется в течение длительного времени. Особые замечания Перед использованием данной машины, внимательно прочитайте настоящее руководство по эксплуата...
Страница 48 - Устранение неисправностей
45 Устранение неисправностей Пожалуйста, проверьте следующие вопросы перед сдачей продукции на ремонт. Если имеются другие неисправности после принятия следующих решений, немедленно обратитесь к назначенному сервисному отделу за ремонтом и заменой. Неисправность Возможная причина Решение Машина не р...
Страница 49 - Характеристики продукции; Технические параметры
46 Неисправность Возможная причина Решение Машина вдруг отключается Пылесборник полон пыли Во избежание перегрева двигателя машины добавлен механизм защиты от перегрева. При перегреве двигателя прекратите его использование, удалите забивки, и подождите два часа перед использованием. Отверстие всасыв...
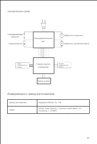
Страница 50 - Информация о завод-изготовителе; лектрическая схема
47 Информация о завод-изготовителе Завод-изготовитель Kingclean Electric Co., Ltd Адрес Китай, пров. Цзянсу, г. Сучжоу, новый район, ул. Сянъянлу 1, 215009 M1 M2 Ультрафиолетовая лампа UV Двигатель пылесоса Двигатель роликовой щетки Распределительный щит Главная панель управления Панель кнопок Подог...
Страница 51 - Утилизация; Указание по поводу гарантии
48 Утилизация С учетом охраны окружающей среды прибор, оснастка и упаковка должны подвергнуться подходящей переработке для повторного использования содержащегося в них сырья. Отработанные приборы не должны выбрасываться совместно с бытовыми отходами! Возможны изменения без предварительного уведомлен...