Страница 2 - СОДЕРЖАНИЕ
СОДЕРЖАНИЕ СТР. ОБЩАЯ ИНФОРМАЦИЯ 3 ПРЕЗЕНТАЦИЯ 3 СДАЧА В УТИЛЬ 3 ДЕКЛАРАЦИЯ ПРОИЗВОДИТЕЛЯ О СООТВЕТСТВИИ ЕВРОПЕЙСКИМ НОРМАМ 3 ТЕХНИЧЕСКАЯ ИНФОРМАЦИЯ 4 ЭКСПЛУАТАЦИОННЫЕ ДАННЫЕ И ФУНКЦИИ 4 МЕРЫ ПРЕДОСТОРОЖНОСТИ 4 ЭЛЕКТРОСИСТЕМА 4 ДРУГИЕ МЕРЫ БЕЗОПАСНОСТИ 5 ПРАВИЛА ОБРАЩЕНИЯ И УСТАНОВКА ИЗДЕЛИЯ 5 КОНТР...
Страница 3 - СДАЧА В УТИЛЬ
ОБЩАЯ ИНФОРМАЦИЯ ПРЕЗЕНТАЦИЯ Мы уверены в том , что Вам понравится этот винный шкаф , который был разработан специально для хранения и подачи вина. Пожалуйста, ознакомьтесь подробно с инструкцией и храните ее в легкодоступном месте. Соблюдайте все указанные предосторожности для обеспечения правильно...
Страница 4 - IP
ТЕХНИЧЕСКАЯ ИНФОРМАЦИЯ ЭКСПЛУАТАЦИОННЫЕ ДАННЫЕ И ФУНКЦИИ Данная продукция предназначена и сертифицирована для коммерческого и промышленного пользования ( Директива по машинному оборудованию 2006/42/EC) Этот винный шкаф был разработан с целью воссоздать идеальные естественные условия винного погреба....
Страница 5 - ДРУГИЕ МЕРЫ БЕЗОПАСНОСТИ; ПРАВИЛА ОБРАЩЕНИЯ И УСТАНОВКА ИЗДЕЛИЯ; КОНТРОЛЬ ИЗДЕЛИЯ ПОСЛЕ ДОСТАВКИ
ДРУГИЕ МЕРЫ БЕЗОПАСНОСТИ Данное изделие было разработано и произведено с учетом всех возможных стандартов и норм по безопасности , но все же остается незначительный гипотетический риск при его эксплуатации: • Обращайте внимание на выступающие углы, края, область конденсатора и держатель компрессора,...
Страница 6 - УСТАНОВКА И МЕРЫ ПРЕДОСТОРОЖНОСТИ; при; РЕГУЛИРОВКА НОЖЕК ИЗДЕЛИЯ
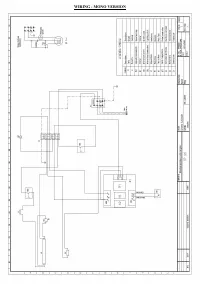
УСТАНОВКА И МЕРЫ ПРЕДОСТОРОЖНОСТИ После установки и проверки изделие должно находиться в выключенном состоянии в течение минимум 24 часов. Подключив к розетке изделие, установите переключатель “ I “ в положение 1 (см. описание на стр. 7 и 8). Винный шкаф находится в рабочем состоянии, когда лампочка...
Страница 7 - ПЕРЕМЕЩЕНИЕ ВИННОГО ШКАФА; НАСТРОЙКА, ОБСЛУЖИВАНИЕ И ЭСПЛУАТАЦИЯ; КОНТРОЛЬНАЯ ПАНЕЛЬ
3) Вставьте ключ в отверстия и регулируйте: Поверните по часовой стрелке , чтобы поднять ножку ( вверх). Поверните против часовой стрелки , чтобы опустить ножку ( вниз ) . ПЕРЕМЕЩЕНИЕ ВИННОГО ШКАФА • Удалите содержимое из шкафа. • Надежно закрепите все незакрепленные внутренние части ( полки ) внутр...
Страница 8 - моделях
МОДЕЛИ В ДЕРЕВЯННОЙ ОБРАБОТКЕ СЕРИИ CEXP В моделях серии "CEXP" контрольная панель расположена под откидной деревянной крышкой сверху шкафа. КОНТРОЛЬНАЯ ПАНЕЛЬ – МОДЕЛИ В ДЕРЕВЯННОЙ ОБРАБОТКЕ 1) Кнопка ON/OFF ( ВКЛ / ВЫКЛ ) 2) Переключатель света 3) Установка программ 4) Повышение температур...
Страница 9 - см. Кнопки контрольной панели
НАСТРОЙКА ТЕМПЕРАТУРЫ В МОНОТЕМПЕРАТУРНЫХ ШКАФАХ Как посмотреть и изменить заданный температурный режим ( см. Кнопки контрольной панели ) При продолжительном нажатии на кнопку 3 (SET), на дисплее появится сообщение SP1 ( означает , что вы вошли в режим установки программ ) . Нажмите еще раз на кнопк...
Страница 11 - РАЗМОРАЖИВАНИЕ ВРУЧНУЮ
1 2 6 1 8 Чтобы узнать температуру в нижней части отделения N° 2 , удерживайте нажатой кнопку ▲(см. рис. 2) Чтобы узнать температуру в верхней части отделения N° 2 , удерживайте нажатой кнопку ▲(см. рис. 3) ОТДЕЛЕНИЕ 1 ОТДЕЛЕНИЕ 2 НИЖНЯЯ ЧАСТЬ ОТДЕЛЕНИЕ 2 ВЕРХНЯЯ ЧАСТЬ РИС.1 РИС. 2 РИС. 3 Положение ...
Страница 14 - верхняя петля становится нижней и наоборот; CI
ПЕРЕНАВЕШИВАНИЕ ДВЕРИ ВО ВСТРАИВАЕМЫХ МОДЕЛЯХ CI140/141 Дверь может быть ПРАВОСТОРОННЯЯ ИЛИ ЛЕВОСТОРННЯЯ в соответствии с пожеланиями клиента. CI 140 CF МОДЕЛЬ С ПАНЕЛЬНОЙ ДВЕРЬЮ Чтобы перенавесить дверь, следуйте следующим указаниям: - Чтобы снять дверь , открутите винты ( рис. 1 -2) сверху и снизу...
Страница 15 - Cexp
ХЬЮМИДОР ( ДОПОЛНИТЕЛЬНАЯ ОПЦИЯ) РЕГУЛЯЦИЯ ТЕМПЕРАТУРЫ И ВЛАЖНОСТИ ШКАФ, СОДЕРЖАЩИЙ ТОЛЬКО ХЬЮМИДОР ( ДОПОЛНИТЕЛЬНАЯ ОПЦИЯ ) ОБОЗНАЧЕНИЯ 1) Кнопка ON/OFF ( ВКЛ / ВЫКЛ ) 2) Переключатель света 3 ) Установка программ 4) Повышение температуры/влажности 5) Понижение температуры/влажности 6) Индикатор те...
Страница 17 - ХРАНЕНИЕ
ХРАНЕНИЕ Очень крепкие полки, из стали с пластиковым покрытием или из дерева, идеально приспособлены для хранения вина. Высоту полок можно регулировать, а также вытаскивать полки для удобства регуляции высоты. Чтобы изменить высоту полок: Удалите полку из шкафа , отвинтите 2 винта , которые крепят р...
Страница 18 - ВМЕСТИМОСТЬ ПОЛОК
ВМЕСТИМОСТЬ ПОЛОК Ниже мы приводим максимальную вместимость разных видов полок , для вашей безопасности не рекомендуем превышать указанные значения. ВИД 1 – ВЫДВИЖНАЯ ПОЛКА ( ЭМАЛИРОВАННАЯ ИЛИ ДЕРЕВЯННАЯ) МАКСИМАЛЬНАЯ ВМЕСТИМОСТЬ: 8 БУТЫЛОК ПО 750 МЛ. - КГ 12 ВИД 2 – БОЛЬШАЯ ВЫДВИЖНАЯ ПОЛКА МАКСИМАЛ...
Страница 20 - OFF
ТЕХОБСЛУЖИВАНИЕ ТАБЛИЦА НЕИСПРАВНОСТЕЙ СИГНАЛ ПРИЧИНА РЕШЕНИЕ PF1 ПОЛОМКА ДАТЧИКА “SP1” Выключите и опять включите шкаф , если проблема не исчезнет , обратитесь в сервисный центр PF2 ПОЛОМКА ДАТЧИКА “SP2” См. выше PF3 ПОЛОМКА ДАТЧИКА “SP3” См. выше EER ОШИБКА ПЕЧАТНОЙ ПЛАТЫ См. выше Важно отметить ,...