Страница 4 - Выбор статуса работы и использование термостата; Программирование еженедельной работы; Автоматическая работа на основе температуры на улице; Приоритет комнатного термостата; Настройка часов; Автоматическая работа с учетом комнатной температуры
Выбор статуса работы и использование термостата 1 、 Программирование еженедельной работы 3 、 Использование комнатного термостата Проводной комнатный термостат Поверните ① по часовой стрелке Введите статус программы еженедельной работы Поверните ③ или ⑤ Настройте температуру воды на выходе в текущий ...
Страница 6 - Настройка разности температуры подачи и обратной магистрали
Установка еженедельной программы Настройка разницы температуры обратной магистрали с учетом комнатного термостата Наж./Пов./Уст. Описание Дисплей Нажмите и удер- живайте ① в течение 5 сек Войдите в Технический режим Нажмите кнопку ② Введите установку№2 еженедельной программы Поверните ① , чтобы наст...
Страница 8 - Настройка 60-минутного таймера приготовления ГВС
Настройка разницы температуры для автоматического включения в режиме ГВС Наж./Пов./Уст. Описание Дисплей Удерживайте ① в течение 5 секунд, чтобы войти в Технический режим. Нажмите ② или ④ , чтобы выбрать код 10 Поверните ① , чтобы настроить температуры Нажмите и удерживайте ① 5 секунд, либо сохранен...
Страница 10 - Настенный газовый котел; Важные меры предосторожности; воды как только устройство будет запущено; Другие меры предосторожности; Ежедневная очистка и уход
Настенный газовый котел Инструкция по установке (Русская версия) Важные меры предосторожности 1. Запрещено запускать газовый котел при открытой крышке газовой камеры - это чрезвычайно опасно;2. При подпитке убедитесь, что котел отключен от сети электропитания; поверните клапан подпитки воды против ч...
Страница 11 - чистка и уход
Настенный газовый котел Инструкция по установке (Русская версия) Важные меры предосторожности 1. Запрещено запускать газовый котел при открытой крышке газовой камеры - это чрезвычайно опасно;2. При подпитке убедитесь, что котел отключен от сети электропитания; поверните клапан подпитки воды против ч...
Страница 12 - Демонтаж передней панели; Инструкции по демонтажу; Установка; Инструкции по установке; Подключение к системам газо- и водоснабжения; Установка дымохода
Демонтаж передней панели Инструкции по демонтажу Демонтаж передней панели должен выполняться только авторизованными квалифицированными специалистами по водонагревательным приборам; Специалисты обязаны следовать правилам и положениям, действующему законодательству и муниципальным техническим правилам...
Страница 14 - Установка датчика температуры наружного воздуха; Заполнение котла водой
Расположения вентиляционного отверстия 1 Рабариты отверстия дымохода Стандартное колено Схема установки дымовой трубы (I) Стандартная вытяжка Элемент удлинения дымовой трубы Установка дымовой трубы Удлиненная дымовая труба Пример установки дымовой трубы (см. сторону упаковки) Удлиненная дымовая труб...
Страница 16 - Компоненты; Битермический; Подключение магистралей
16 Компоненты HW BW G W HB Подключение магистралей Битермический Тип 1 Битермический Тип 2 Датчик ГВС Клапан безопасности Датчик отоплени я Вентилятор Расширительный бак Газовый клапан Манометр Реле давления воздуха Термостат Главный теплообменник Горелка Датчик потока воды Клапан подпитки Подача от...
Страница 17 - Двухконткрный с
17 Двухконтурный с закрытой камерой сгорания Компоненты Пластинчатый тепло- обменник HW BW G W HB G Горелка Датчик температуры дымовых газ ов Термостат НасосДатчик потока воды Клапан безопасности Газовый клапан Трехходовой клапан Датчик отопления Манометр Клапан подпитки Расшири- тельный бак Воздухо...
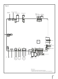
Страница 18 - Эл. схема платы управления; Электрод розжига
18 18 Эл. схема платы управления Тип 1 Примечание: 1. Битермический тип без трехходового клапана.2. Параметр может быть изменен без предварительного уведомления. (D C ) (A C ) N N N TR 1 L N A P S W P S N C N 3 C N 2 C N 10 C N 9 S P 2 E 3 E 6 A C C N 7 C N 5 D C 2 P C 1 D 13 C N 8 J1 D C E 4 E 1 E ...
Страница 20 - Схема циркуляции воды битермического котла
20 21 Схема циркуляции воды двухконторного котла (открытая камера сгорания) Схема циркуляции воды двухконторного котла (закрытая камера сгорания) H A – Клапан G подпитки B – Датчик протокаC – Клапан безопасности системы отопленияD – Циркуляционный насос E – ВоздухоотводчикF – Расширительный бак G – ...
Страница 22 - Технические параметры; Технические параметры
Подача тепла Ед. L1P35-F21(T) L1P30-F21(T) L1P30-F21S(T) L1P26-F21(T) L1P26-F21S(T) L1P26-F21O(T) L1P20-F21(T) Тип газа Природный газ/Сжиженныйприродный газ Природный газ/Сжиженныйприродный газ Природный газ/Сжиженныйприродный газ Природный газ/Сжиженныйприродный газ Природный газ/Сжиженныйприродный...
Страница 23 - Признаки неисправности и метод ее устранения
Признаки неисправности и метод ее устранения Признаки неисправности Причины Методы устранения Вода ГВС не нагревается или не поступает Клапан подпитки не закрыт Закройте клапан подпитки Заблокирован трубопровод или отключена подача воды Очистить фильтр/трубопровод Расход воды слишком большой Установ...
Страница 24 - Газовый котел для установки; Выявление неисправностей и их устранения; Причины и устранение неисправностей
№ п/п Название компонента Количество 1 Газовый котел для установки на стену 1 2 Руководство по пользованию/ Инструкции по установке 1 3 Крепежные болты 8x80(шт.) 2 Выявление неисправностей и их устранения При длительном использовании котла в режиме приготовления ГВС, более 60 мин, котел автоматическ...
Страница 29 - ОСОБЫЕ ОТМЕТКИ
ОСОБЫЕ ОТМЕТКИ Дата………………Замечание………………………………………..…………………… ………………………………………………………………………………………………… ………………………………………………………………………………………………… ………………………………………………………………………………………………… ………………………………………………………………………………………………… ………………………………………………………………………………………………… ………………………………………………………….…/Исполнитель/………..…….…/ Пр...
Страница 30 - Работы по техническому обслуживанию
Работы по техническому обслуживанию Операции при Первичном вводе в эксплуатацию Операции при осмотре и проведении ТО • Проверка качества воды и давление в системе отопления • Удалить воздух из отопительного котла (при необходимости) • Осмотр всех подводов сетевой и питьевой воды на герметичность • П...