Gigabyte 8I845GE RZC - инструкции и руководства
Материнская плата Gigabyte 8I845GE RZC - инструкции пользователя по применению, эксплуатации и установке на русском языке читайте онлайн в формате pdf
Инструкции:
Инструкция по эксплуатации Gigabyte 8I845GE RZC
1
2
3
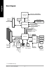
4
5
6
7
8
9
10
11
12
13
14
15
16
17
18
19
20
21
22
23
24
25
26
27
28
29
30
31
32
33
34
35
36
37
38
39
40
Gigabyte Материнские платы Инструкции
-
Gigabyte 8S651M RZ
Инструкция по эксплуатации
-
Gigabyte 8S661FXM RZ
Инструкция по эксплуатации
-
Gigabyte 8VM533M RZ
Инструкция по эксплуатации
-
Gigabyte B650
Инструкция по эксплуатации
-
Gigabyte GA 73PVM S2H rev 1 0
Инструкция по эксплуатации
-
Gigabyte GA 770T D3L rev 1 x
Инструкция по эксплуатации
-
Gigabyte GA 770T D3L rev 3 1
Инструкция по эксплуатации
-
Gigabyte GA 770TA UD3 rev 1
Инструкция по эксплуатации
-
Gigabyte GA 785GMT USB3 rev1
Инструкция по эксплуатации
-
Gigabyte GA 790XT USB3 rev 1
Инструкция по эксплуатации
-
Gigabyte GA 790XTA UD4 rev 1
Инструкция по эксплуатации
-
Gigabyte GA 870A UD3 rev 2 2
Инструкция по эксплуатации
-
Gigabyte GA 880G UD3H rev 1 x
Инструкция по эксплуатации
-
Gigabyte GA 880GA UD3H rev 2 2
Инструкция по эксплуатации
-
Gigabyte GA 8AENXP D
Инструкция по эксплуатации
-
Gigabyte GA 8ANXP D
Инструкция по эксплуатации
-
Gigabyte GA 8GE800
Инструкция по эксплуатации
-
Gigabyte GA 8GE800 Pro
Инструкция по эксплуатации
-
Gigabyte GA 8GEM667
Инструкция по эксплуатации
-
Gigabyte GA 8GEM667K
Инструкция по эксплуатации