Страница 2 - Осторожно; «CLASS 1 LASER; English; ПРЕДОСТЕРЕЖЕНИЕ
CZ702E 2 Осторожно : . Данное устройство оснащено лазерной систе - мой и квалифицируется как «CLASS 1 LASER PRODUCT». Внимательно прочтите это руковод - ство пользователя и сохраните его для будущих обращений . В случае возникновения каких - либо проблем с проигрывателем обратитесь в бли - жайший се...
Страница 3 - СОДЕРЖАНИЕ; Clarion; DAB
CZ702E 3 СОДЕРЖАНИЕ Благодарим Вас за приобретение продукта Clarion . • Прежде чем начать работу прочтите до конца руководство пользователя . • Проверьте содержание гарантийного талона и сохраните его вместе с руководством пользователя . 1. Ключевые особенности .........................................
Страница 4 - Bluetooth; Четырех; Возможности; Примечание
CZ702E 4 1. Ключевые особенности Встроенный Bluetooth с функцией громкой связи (HFP) и потоковым аудио (A2DP & AVRCP) 5V/6ch RCA выход с функцией Digital Time Alignment, 3- полосным кроссовером и 5- полосным параметрическим эквалайзером 728 вариантов цветов подсветки Возможности расширения...
Страница 5 - ПРЕДУПРЕЖДЕНИЕ; зарегистрированных
CZ702E 5 2. МЕРЫ ПРЕДОСТОРОЖНОСТИ ! ПРЕДУПРЕЖДЕНИЕ По соображениям безопасности движения водителю не следует управлять устройством во время движения . Кроме того , находясь за рулем , установите такую громкость , чтобы были слышны звуковые сигналы . 1. Если в салоне автомобиля слишком холодно , а пр...
Страница 6 - Очистка; Порт; USB
CZ702E 6 Передняя панель / Общие сведения С целью продления срока работоспособности аппарата выполняйте следующие правила : • Не допускайте попадания на панель управления каких - либо жидкостей - при питье , с зонта или в других подобных ситуациях . • Ни в коем случае не разбирайте и не дорабатывайт...
Страница 8 - Панель; iPod
CZ702E 8 [ SRC / ] [DISP] [TA] [MENU / ] [BAND / ] [ / ] [1~6] [ ] [OPEN] [VOLUME] [PS/AS] [MIC] 3. ОРГАНЫ УПРАВЛЕНИЯ Панель управления Слот для загрузки диска Разъем AUX Наименования и назначение кнопок Кнопка [SRC/ ] • Включение питания / Переключение аудио ис - точника Кнопка [BAND/ ] • Режим RAD...
Страница 10 - Правила; Обращение
CZ702E 10 4. МЕРЫ ПРЕДОСТОРОЖНОСТИ ПРИ ОБРАЩЕНИИ Правила обращения с дисками Обращение • У новых дисков могут быть шероховатые края . В таких случаях проигрыватель может не рабо - тать или звук будет прерывистым . Чтобы вы - ровнять края диска , воспользуйтесь чем - либо наподобие шариковой ручки . ...
Страница 11 - УПРАВЛЕНИЕ; Основные; Настройки; RESET; Mute
CZ702E 11 5. УПРАВЛЕНИЕ Основные операции Примечание : • Данный раздел следует читать , сверяясь с ри - сунками раздела 3 « ОРГАНЫ УПРАВЛЕНИЯ ». ! ПРЕДОСТЕРЕЖЕНИЕ Прежде , чем включить аппарат , следует устано - вить минимальный уровень громкости . Громкий звук при включении способен повлиять на Ваш...
Страница 12 - HIGH
CZ702E 12 RESET Настройка уровня громкости Поверните регулятор громкости [VOLUME] на передней панели или нажмите кнопку [ ▲ ] или [ ▼ ] на пульте ДУ . Диапазон регулировки уровня громкости состав - ляет 0 - 40. ! ПРЕДОСТЕРЕЖЕНИЕ Находясь за рулем , устанавливайте такой уровень громкости , при которо...
Страница 13 - PIN CODE
CZ702E 13 Настройки системы DELETE ( режим ВТ ) 1. Поверните регулятор [VOLUME] для выбора названия мобильного телефона для сопряже - ния из предлагаемого списка . 2. Нажмите и удержите в нажатом положении регулятор [VOLUME] . DISCON ( режим ВТ ) Позволяет отключить соединение мобильного телефона . ...
Страница 14 - SVC LINK; Настройка; Выбор
CZ702E 14 Настройки системы • ON: Вы сможете прослушать поступающий телефон - ный сигнал через подключенные к устройству громкоговорители . * При прослушивании телефонного звонка через громкоговорители вы можете настроить уровень громкости с помощью регулятора [VOLUME] . A-CANCEL: ON/OFF Поверните р...
Страница 15 - «NORMAL»; «2 WAY»; TIME ALIGNMENT
CZ702E 15 Настройка звука • Обычная акустическая система (NORMAL) • Двухполосная акустическая система (2WAY) • Трехполосная акустическая система (3WAY) Настройка кроссовера (X-OVER) Данная функция позволяет отрегулировать на - стройки громкоговорителей , такие как срез ча - стот или уклон в соответс...
Страница 16 - «3WAY»; TIME; SP GAIN; BEAT EQ
CZ702E 16 Настройка звука SLOP: -6/-12DB - REAR SPK: PHASE NOR/PHASE REV • SP GAIN HIGH: -20…0DBMID: -20…0DBREAR: -20…0DB 3. При выборе значения «3WAY» для акустической системы . • TIME ALIGNMENT HIGH L/R: 0—501.4cm MID L/R: 0—501,4cm SW L/R: 0—501,4cm • 3WXOVER - HIGH HPF CUT: 25HZ/ 31.5HZ / 40HZ /...
Страница 17 - MW; LO; Local
CZ702E 17 Радио операции Выбор тюнера в качестве источника воспроизведения Нажмите несколько раз кнопку [SRC/ ] для пе - рехода в режим радиовещания RADIO. Выбор радиочастоты Нажмите кнопку [BAND/ ] на панели для выбо - ра радиочастотного диапазона : FM1, FM2, FM3, MW и LW. Ручная настройка Во время...
Страница 18 - RDS; Примечания; AF
CZ702E 18 Режим RDS Режим RDS Данное устройство оснащено декодером RDS «Radio Data System» , который поддерживает ве - щание станций , передающих данные RDS. При использовании функции «Radio Data System» всегда переключайте радио в режим FM. Функция AF ( Альтернативная частота ) Функция AF переключа...
Страница 20 - Операции; WMA; DRM
CZ702E 20 Операции CD/MP3/WMA Данный аппарат способен воспроизводить файлы MP3/WMA Примечания : • При воспроизведении файлов WMA с актив - ной функцией DRM (Digital Rights Management) звук не будет выводиться . Отключение DRM (Digital Rights Management) При использовании Windows Media Player 9/10/11...
Страница 21 - «PAUSE»; SCROLL; «NO TITLE»
CZ702E 21 Операции CD/MP3/WMA • Данный проигрыватель не может воспроизве - сти диски без символов или TEXT . • Некоторые диски CD-R/CD-RW недоступны для воспроизведения . Остановка воспроизведения 1. Нажмите кнопку [4] для остановки воспроизве - дения . На дисплее появляется индикация «PAUSE» . 2. Ч...
Страница 22 - Другие; Управление
CZ702E 22 Операции CD/MP3/WMA Другие режимы воспроизведения Воспроизведение в режиме сканирования Эта функция позволяет определить и прослу - шать первые 10 секунд каждого трека , записан - ного на диске . Нажмите кнопку [1] для запуска воспроизведе - ния в режиме сканирования . Повторное воспроизве...
Страница 23 - MENU; Вкл
CZ702E 23 %%# Управление в режиме USB Подключение Подключите iPod или iPhone к разъему USB с по - мощью кабеля CCA-750. При подключении USB устройства проигры - ватель автоматически начнет чтение файлов . Одновременно с началом воспроизведения на экране будет отображаться информация о треке . Кнопка...
Страница 26 - Предыдущий; ВТ; Дисплей
CZ702E 26 Управление в режиме Bluetooth Предыдущий трек 1. При нажатии кнопки [ ] воспроизведение перейдет к началу предыдущего трека . 2. При каждом нажатии кнопки [ ] выполняется переход к предыдущей записи в обратном на - правлении . Примечание : Порядок воспроизведения зависит от Bluetooth® ...
Страница 27 - Общие; MUTE; «MUTE»; ACC; Проигрыватель
CZ702E 27 6. НЕПОЛАДКИ И СПОСОБЫ ИХ УСТРАНЕНИЯ Общие Неисправность Причина Решение Аппарат не включается . Перегорел предохранитель . Замените его новым предохранителем с соот - ветствующими данными . Перегорел предохранитель аккумулятора автомобиля . Замените его новым предохранителем с соот - ветс...
Страница 28 - «NO FILE»; СООБЩЕНИЯ
CZ702E 28 Устройства USB Неисправность Причина Решение Невозможно подсоединить запоминающее устройство USB. Неправильная установка запо - минающего устройства USB. Попробуйте вставить запоминающее устрой - ство USB другой стороной . Поврежден разъем USB. Попробуйте вставить другое запоминающее устро...
Страница 29 - Joliet
CZ702E 29 8. ТЕХНИЧЕСКИЕ ХАРАКТЕРИСТИКИ FM тюнер Частотный диапазон : 87,5-108,0 МГц Реальная чувствительность : 8 дБф Частотные характеристики : 30 Гц -15 кГц Разделение стереофонических каналов : 30 дБ (1 кГц ) Соотношение сигнал / шум : >55 дБ MW тюнер Частотный диапазон : 531 - 1602 кГц Реаль...
Страница 32 - Способ
CZ702E 32 Замечания по установке 1. Перед началом установки убедитесь в пра - вильности выполненных соединений и нор - мальной работе устройства . Неверное под - ключение может привести к повреждению устройства . 2. Используйте только дополнительные принад - лежности , разработанные и изготовленные ...
Страница 33 - Извлечение
CZ702E 33 /Z Способ В Монтажная рамка Приборная панель 1. Вставьте устройство в отверстие на прибор - ной панели . 2. Расположите цилиндрические шурупы М 5 х 6 в отверстиях монтажной рамки , расположенной внутри отверстия , затем закрутите шурупы . Установка съемного обода Закрепите съемный обод вок...
Страница 34 - Подсоединение; Режим
CZ702E 34 /+% SWC SUB OUT 1 4'#4176. SUB OUT 2 4'#41764 4'#4176 *+)*176 (4106176 /+&176 USB K2QFK2JQPG 7) Подсоединение и разъемы • Режим Normal Пурпурный Пурпурный Выход сабвуфера 1 Монофонический выход Выход сабвуфера 2 Монофонический выход Белый Черный Левый канал Правый канал Разъем тыло...
Страница 35 - Двухполосный
CZ702E 35 /+% SWC SUB OUT 1 4'#4176. SUB OUT 2 4'#41764 4'#4176 *+)*176 (4106176 /+&176 USB K2QFK2JQPG Пурпурный Пурпурный Тыловой аудио выход ( Левый ) Тыловой аудио выход ( Правый ) Белый Черный Левый канал Правый канал Разъем ВЧ звуко - вого выхода Красный Черный Белый Серый Левый канал Правы...
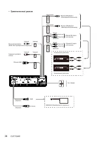
Страница 36 - Трехполосный
CZ702E 36 /+% SWC SUB OUT 1 4'#4176. SUB OUT 2 4'#41764 4'#4176 *+)*176 (4106176 /+&176 USB K2QFK2JQPG Пурпурный Пурпурный Выход сабвуфера 1 Монофонический выход Выход сабвуфера 2 Монофонический выход Белый Черный Левый канал Правый канал Разъем ВЧ звуко - вого выхода Красный Черный Белый Се...
Страница 37 - Подключение
CZ702E 37 A B C 16 14 12 8 6 4 2 15 13 11 9 7 5 3 1 1 3 5 7 2 4 6 8 1 3 5 7 2 4 6 8 Тыловой правый - Фронтальный правый - Фронтальный левый + Тыловой левый + ДУ усилителя Акселератор + Земля Тыловой правый + Фронтальный правый + Фронтальный левый - Тыловой левый - Phone Mute Phone Mute Батарея + Пре...
Страница 38 - Ä1ÊÁÇÆھÇڿƓھÌ1⁄4ڿ
ĹÊÁÇÆھÇڿƓھ̼ڿ All Rights Reserved. Copyright © 2012: Clarion Co., Ltd. Printed in China / Imprimé en Chine / Gedruckt in China Stampato in Cina / Gedrukt in China / Impreso en China Tryckt i Kina / Wydrukowano w Chinach ǼțWȣSȫșȘțHVWȘȞȀȓȞD Clarion Europe S.A.S. Z.I. du Pré à Varois, Route de Pompey,...