Biostar B660MX-E PRO - инструкции и руководства
Материнская плата Biostar B660MX-E PRO - инструкции пользователя по применению, эксплуатации и установке на русском языке читайте онлайн в формате pdf
Инструкции:
Инструкция по эксплуатации Biostar B660MX-E PRO
Краткое содержание
Информация FCC и авторское право Это оборудование было протестировано и признано соответствующим ограничениям для цифровых устройств класса B в соответствии с частью 15 правил Федеральной комиссии по связи США (FCC). Эти ограничения разработаны для обеспечения разумной защиты от вредных помех при ус...
2 | Содержание Содержание Информация FCC и авторское право �������������������������������������������������������������������� 1 Глава 1: Введение �������������������������������������������������������������������������������������������������� 3 1.1 Перед началом ....................................
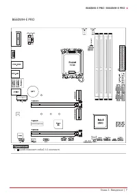
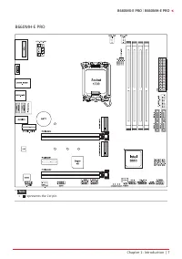
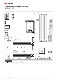
Глава 1: Введение | 3 B660MX-E PRO I B660MH-E PRO Глава 1: Введение 1�1 Перед началом Спасибо, что выбрали наш продукт. Перед тем, как начать установку материнской платы, убедитесь,что вы следуете приведенным ниже инструкциям: • Подготовьте сухую и стабильную рабочую среду с достаточным освещением ...
4 | Глава 1: Введение 1�3 Технические характеристики Технические характеристики Поддержка ЦП Поддержка процессоров Intel® Core ™ i9/ i7/ i5/ i3 12-го поколений и процессоров Intel® Pentium®/ Intel® Celeron® в корпусе LGA1700 * Перечень поддержки центрального процессора смотрите на www.biostar.com.tw...
Глава 1: Введение | 5 B660MX-E PRO I B660MH-E PRO 1�4 Разъемы задней панели B660MX-E PRO B660MH-E PRO » » Порты VGA/ HDMI/ DVI-D работают только со встроенным графическим процессором Intel®. » » Максимальное разрешение HDMI: 4096 x 2160 @24Hz VGA: 1920 x 1200 @60Hz DVI-D: 1920 x 1200 @60Hz (B66...
8 | Глава 2: Установка оборудования Глава 2: Установка оборудования 2�1 Установка центрального процессора (ЦП) Шаг 1: Найдите сокет ЦП на материнской плате. » » Снимите штырьковый цоколь перед установкой и сохраните его для будущего использования. После снятия ЦП накройте штырьковый цоколь на пуст...
10 | Глава 2: Установка оборудования 2�2 Установка радиатора Шаг 1: Установите вентилятор ЦП в сборе поверх установленного ЦП и убедитесь, что четыре крепежных элемента совпадают с отверстиями на материнской плате. Сориентируйте вентилятор в сборе и поместите кабель вентилятора максимально близко к ...
Глава 2: Установка оборудования | 11 B660MX-E PRO I B660MH-E PRO 2�3 Подключение охлаждающих вентиляторов Следующие штыревые соединители предназначены для охлаждающих вентиляторов, встроенных в компьютер. Кабель и разъем вентилятора могут отличаться в зависимости от производителя вентилятора. CPU_FA...
12 | Глава 2: Установка оборудования 2�4 Установка системной памяти Модули DDR4 Шаг 1: Разблокируйте слот DIMM, нажав на фиксирующие зажимы наружу. Выровняйте модуль DIMM в слоте таким образом, чтобы выемка на модуле DIMM совпадала с разрывом в слоте. Шаг 2: Вставьте DIMM вертикально плотно в слот т...
Глава 2: Установка оборудования | 13 B660MX-E PRO I B660MH-E PRO Емкость памяти Расположение Модуль DDR4 Общий объем памяти DDR4_A1 4 ГБ/8 ГБ/16 ГБ/32 ГБ Максимум 128 ГБ. DDR4_A2 4 ГБ/8 ГБ/16 ГБ/32 ГБ DDR4_B1 4 ГБ/8 ГБ/16 ГБ/32 ГБ DDR4_B2 4 ГБ/8 ГБ/16 ГБ/32 ГБ Установка двухканальной памяти Ознакомь...
14 | Глава 2: Установка оборудования HYBRID_WIFI6: Слот M�2 (E Key)(Wi-Fi карта M�2 (E Key) не входит в комплект поставки�) • Поддерживает 2230 тип слот M.2 • Поддерживает модуль Wi-Fi/Bluetooth и Intel® CNVi (встроенный WiFi/BT). » » Разъем M.2 (M Key) (M2_PCIEG4_64G_11TH_ONLY) поддерживает толь...
Глава 2: Установка оборудования | 15 B660MX-E PRO I B660MH-E PRO 2�6 Настройка переключателя На рисунке показано, как установить перемычки. Когда колпачковая перемычка помещена на контакты, она «замкнута», в противном случае перемычка «разомкнута». Контакт разомкнут Контакт замкнут Контакт 1-2 замкн...
16 | Глава 2: Установка оборудования 2�7 Штыревые соединители и разъемы ATX: разъем источника питания ATX Для лучшей совместимости рекомендуется использовать для этого разъема стандартный 24-контактный источник питания ATX. Перед подключением разъема убедитесь в правильной ориентации. Pin Assignment...
Глава 2: Установка оборудования | 17 B660MX-E PRO I B660MH-E PRO F-PANEL: штыревой соединитель передней панели Этот 10-контактный штыревой соединитель включает в себя соединения включения питания, сброса, светодиода жесткого диска. Pin Assignment Function Pin Assignment Function 1 HDD LED(+) HDD LED...
18 | Глава 2: Установка оборудования SATA_1/ SATA_2/ SATA_3/ SATA_4: разъемыSerial ATA 6,0 Гбит/с Эти разъемы подключаются к жестким дискам SATA через кабели SATA. Pin Assignment1 Ground 2 TX+ 3 TX- 4 Ground 5 RX- 6 RX+ 7 Ground » » Когда слот M.2(M2_PCIEG4_64G_SATA) занят режимом SATA, разъем SATA...
Глава 2: Установка оборудования | 19 B660MX-E PRO I B660MH-E PRO F_AUDIO1: штыревой соединитель аудио передней панели Этот штыревой соединитель позволяет пользователю подключать монтируемый на шасси вход/выход аудио передней панели, который поддерживает аудиостандарты HD Audio (звука высокой четкост...
Глава 2: Установка оборудования | 21 B660MX-E PRO I B660MH-E PRO Глава 3: UEFI BIOS и программное обеспечение 3�1 Настройка UEFI BIOS • Программа настройки BIOS может использоваться для просмотра и изменения настроек BIOS для компьютера. Доступ к программе настройки BIOS можно получить, нажав клави...
24 | Глава 2: Установка оборудования 4. Появится предупреждающее сообщение с запросом вашего согласия на запуск BIOS Update. Нажмите «OK», чтобы начать процедуру обновления. 5. Выберите местоположение вашего файла BIOS в системе. Выберите нужный файл BIOS и нажмите «Open» (Открыть). Это займет неско...
Глава 2: Установка оборудования | 25 B660MX-E PRO I B660MH-E PRO 3�3 Программное обеспечение Установка программного обеспечения 1. Вставьте установочный DVD-диск в оптический привод. Появится программа установки драйвера, если включена функция автозапуска. 2. Выберите установку программного обеспече...
26 | Глава 2: Установка оборудования Vivid LED DJ Vivid LED DJ может настроить цветовую схему ARMOR GEAR, светодиодное устройство RGB. 1� LED COMMANDER (Управление светодиодами): позволяет выбрать режим светодиодов. • Default (По умолчанию): светодиодная подсветка по умолчанию. (Синий свет) • RAZE...
Глава 2: Установка оборудования | 27 B660MX-E PRO I B660MH-E PRO 3� Вкл�/Выкл�: включение или отключение функции VIVID LED. 4� Вкл�/Выкл�: позволяет включать или отключать светодиод отдельного элемента. 5� Цветовая палитра: позволяет выбрать конкретный цвет светодиодов. 6� Полоса яркости светодиодов...
28 | Глава 2: Установка оборудования Глава 4: Полезная помощь 4�1 Установка драйвера После установки операционной системы вставьте полный установочный DVD-диск в оптический привод и установите драйвер для повышения производительности системы. После того, как вы вставите DVD-диск, появится следующее ...
Глава 2: Установка оборудования | 29 B660MX-E PRO I B660MH-E PRO 4�2 Звуковой код BIOS AMI Звуковые коды загрузочного блока Количество Описание Непрерывно Ошибка определения размера памяти или модуль памяти не найден Звуковые POST-коды BIOS Количество Описание 1 Успешная загрузка. 8 Ошибка памяти ди...
Глава 4: Полезная помощь | 31 B660MX-E PRO I B660MH-E PRO 4�4 Поиск и устранение неисправностей Неисправность Решение 1. В системе отсутствует питание. Светодиод питанияне светится; вентилятор блока питания не работает 2. Индикатор на клавиатуре не светится. 1. Убедитесь, что кабель питания надежно ...
32 | Глава 4: Полезная помощь 4�5 Технология Intel® Optane™ (питаться от памяти 3D XPoint) С помощью технологии Intel® Optane ™ вы можете раскрыть всю мощь своего процессора вместо того, чтобы он работал на малую долю своей мощности. Для устранения этого узкого места требуется более качественная пам...
Biostar Материнские платы Инструкции
-
Biostar A68N-2100K
Инструкция по эксплуатации
-
Biostar AN9830
Инструкция по эксплуатации
-
Biostar B450NH
Инструкция по эксплуатации
-
Biostar B550
Инструкция по эксплуатации
-
Biostar B550MH
Инструкция по эксплуатации
-
Biostar B550MX/E PRO
Инструкция по эксплуатации
-
Biostar B550T
Инструкция по эксплуатации
-
Biostar B560MH-E 2.0
Инструкция по эксплуатации
-
Biostar B660GTA
Инструкция по эксплуатации
-
Biostar B660GTQ
Инструкция по эксплуатации
-
Biostar B760
Инструкция по эксплуатации
-
Biostar FX9830
Инструкция по эксплуатации
-
Biostar H510
Инструкция по эксплуатации
-
Biostar H610
Инструкция по эксплуатации
-
Biostar H61MHV3
Инструкция по эксплуатации
-
Biostar H81MHV3 3.0
Инструкция по эксплуатации
-
Biostar J4125
Инструкция по эксплуатации
-
Biostar Z490
Инструкция по эксплуатации