Biostar B660GTQ - инструкции и руководства
Материнская плата Biostar B660GTQ - инструкции пользователя по применению, эксплуатации и установке на русском языке читайте онлайн в формате pdf
Инструкции:
Инструкция по эксплуатации Biostar B660GTQ
Краткое содержание
Информация FCC и авторское право Это оборудование было протестировано и признано соответствующим ограничениям для цифровых устройств класса B в соответствии с частью 15 правил Федеральной комиссии по связи США (FCC). Эти ограничения разработаны для обеспечения разумной защиты от вредных помех при ус...
2 | Содержание Содержание Информация FCC и авторское право �������������������������������������������������������������������� 1 Глава 1: Введение �������������������������������������������������������������������������������������������������� 3 1.1 Перед началом ....................................
4 | Глава 1: Введение 1�3 Технические характеристики Технические характеристики Поддержка ЦП Поддержка процессоров Intel® Core ™ i9/ i7/ i5/ i3 12-го поколений и процессоров Intel® Pentium®/ Intel® Celeron® в корпусе LGA1700* Перечень поддержки центрального процессора смотрите на www.biostar.com.tw ...
6 | Глава 1: Введение 1�4 Разъемы задней панели » » Порты DP/ HDMI/ DVI-D работают только со встроенным графическим процессором Intel®. » » Максимальное разрешение HDMI: 4096 x 2160 @60Hz, совместимо с HDMI 2.0 DP: 4096 x 2304 @60Hz DVI-D: 1920 x 1200 @60Hz » » Материнская плата поддерживает ...
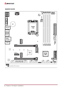
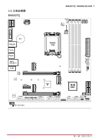
Глава 2: Установка оборудования | 9 B660GTQ I B660M-SILVER Глава 2: Установка оборудования 2�1 Установка центрального процессора (ЦП) Шаг 1: Найдите сокет ЦП на материнской плате. » » Снимите штырьковый цоколь перед установкой и сохраните его для будущего использования. После снятия ЦП накройте шт...
Глава 2: Установка оборудования | 11 B660GTQ I B660M-SILVER 2�2 Установка радиатора Шаг 1: Установите вентилятор ЦП в сборе поверх установленного ЦП и убедитесь, что четыре крепежных элемента совпадают с отверстиями на материнской плате. Сориентируйте вентилятор в сборе и поместите кабель вентилятор...
12 | Глава 2: Установка оборудования 2�3 Подключение охлаждающих вентиляторов Следующие штыревые соединители предназначены для охлаждающих вентиляторов, встроенных в компьютер. Кабель и разъем вентилятора могут отличаться в зависимости от производителя вентилятора. CPU_FAN/ CPU_OPT: Штыревой соедини...
Глава 2: Установка оборудования | 13 B660GTQ I B660M-SILVER Шаг 1: Разблокируйте слот DIMM, нажав на фиксирующие зажимы наружу. Выровняйте модуль DIMM в слоте таким образом, чтобы выемка на модуле DIMM совпадала с разрывом в слоте. Шаг 2: Вставьте DIMM вертикально плотно в слот так, чтобы фиксирующи...
14 | Глава 2: Установка оборудования 2�5 Слоты расширения PCIEG5X16: слот PCI-Express Gen5 x16 (x16 режиме) • Совместимость с PCI-Express 5.0.• Максимальная пропускная способность слота PCIe составляет 128 ГБ / с. PCIEG3X4: слотPCI-Express Gen3 x16 (x4 режиме) • Совместимость с PCI-Express 3.0. •...
Глава 2: Установка оборудования | 15 B660GTQ I B660M-SILVER HYBRID_WIFI6: Слот M�2 (E Key)(Wi-Fi карта M�2 (E Key) не входит в комплект поставки�) • Поддерживает 2230 тип слот M.2 • Поддерживает модуль Wi-Fi/Bluetooth и Intel® CNVi (встроенный WiFi/BT). » » Когда слот M.2(M2_PCIEG4_64G_SATA) заня...
16 | Глава 2: Установка оборудования Установка карты расширения Вы можете установить карту расширения, выполнив следующие действия: • Прочтите инструкцию к соответствующей карте расширения, прежде чем устанавливать эту карту в компьютер. • Снимите крышку шасси компьютера, винты и кронштейн слота с...
Глава 2: Установка оборудования | 17 B660GTQ I B660M-SILVER 2�6 Настройка переключателя На рисунке показано, как установить перемычки. Когда колпачковая перемычка помещена на контакты, она «замкнута», в противном случае перемычка «разомкнута». Контакт разомкнут Контакт замкнут Контакт 1-2 замкнут JC...
18 | Глава 2: Установка оборудования 2�7 Штыревые соединители и разъемы ATX: разъем источника питания ATX Для лучшей совместимости рекомендуется использовать для этого разъема стандартный 24-контактный источник питания ATX. Перед подключением разъема убедитесь в правильной ориентации. Pin Assignment...
Глава 2: Установка оборудования | 19 B660GTQ I B660M-SILVER PANEL1: штыревой соединитель передней панели Этот 10-контактный штыревой соединитель включает в себя соединения включения питания, сброса, светодиода жесткого диска. Pin Assignment Function Pin Assignment Function 1 HDD LED(+) HDD LED 2 Pow...
20 | Глава 2: Установка оборудования SATA_1/ SATA_2/ SATA_3/ SATA_4: разъемыSerial ATA 6,0 Гбит/с Эти разъемы подключаются к жестким дискам SATA через кабели SATA. Pin Assignment1 Ground 2 TX+ 3 TX- 4 Ground » » Когда слот M.2(M2_PCIEG3_32G_SATA_RST_1) занят режимом SATA, разъем SATA_6 будет отклю...
Глава 2: Установка оборудования | 21 B660GTQ I B660M-SILVER F_USB20_1/ F_USB20_2: штыревой соединитель для портов USB 2�0 на передней панели Этот штыревой соединитель позволяет пользователю добавлять дополнительные порты USB на переднюю панель ПК, а также может быть подключен к самым разным внешним ...
22 | Глава 2: Установка оборудования » » Рекомендуется подключать к этому разъему аудиомодуль высокой четкости на передней панели, чтобы использовать возможности материнской платы для воспроизведения звука высокой четкости. » » Попробуйте отключить функцию «Обнаружение разъема на передней панели...
Глава 2: Установка оборудования | 23 B660GTQ I B660M-SILVER » » Убедитесь, что к вашему светодиодному устройству подключен правильный контакт, неправильное подключение может повредить светодиодное устройство или материнскую плату. » » Разъем 12V_LED поддерживает до 5050 светодиодных лент RGB с м...
24 | Глава 3: UEFI BIOS и программное обеспечение Глава 3: UEFI BIOS и программное обеспечение 3�1 Настройка UEFI BIOS • Программа настройки BIOS может использоваться для просмотра и изменения настроек BIOS для компьютера. Доступ к программе настройки BIOS можно получить, нажав клавишу <DEL> ...
Глава 3: UEFI BIOS и программное обеспечение | 25 B660GTQ I B660M-SILVER 6. Выберите соответствующий файл BIOS, и появится сообщение с вопросом, действительно ли вы хотите перепрограммировать файл BIOS. Нажмите «Да», чтобы начать обновление BIOS. 7. После завершения перепрограммирования BIOS появляе...
26 | Глава 3: UEFI BIOS и программное обеспечение 4. Откроется диалоговое окно с запросом вашего согласия на запуск BIOS Update. Нажмите «Да», чтобы начать процедуру онлайн-обновления. 5. Если есть новая версия BIOS, утилитапредложит вам загрузить ее. Нажмите «Да», чтобы продолжить. 6. После заверше...
Глава 3: UEFI BIOS и программное обеспечение | 27 B660GTQ I B660M-SILVER 4. Появится предупреждающее сообщение с запросом вашего согласия на запуск BIOS Update. Нажмите «OK», чтобы начать процедуру обновления. 5. Выберите местоположение вашего файла BIOS в системе. Выберите нужный файл BIOS и нажмит...
28 | Глава 3: UEFI BIOS и программное обеспечение 3�3 Программное обеспечение Установка программного обеспечения 1. Вставьте установочный DVD-диск в оптический привод. Появится программа установки драйвера, если включена функция автозапуска. 2. Выберите установку программного обеспечения, а затем ще...
Глава 3: UEFI BIOS и программное обеспечение | 29 B660GTQ I B660M-SILVER RACING GT EVO RACING GT EVO – это простая в использовании программа, которая объединяет несколько утилит BIOSTAR и позволяет пользователям одновременно и легко настраивать эти утилиты. » » Содержание меню RACING GT EVO будет н...
30 | Глава 3: UEFI BIOS и программное обеспечение SmartEAR Smart EAR позволяет регулировать громкость системы и настраивать импеданс (низкое/ высокое усиление) для оптимизации работы наушников. Вы можете легко наслаждаться качественным и потрясающим звуком. Требования: 1. Шасси с передними разъемами...
Глава 3: UEFI BIOS и программное обеспечение | 31 B660GTQ I B660M-SILVER GT Touch GT Touch позволяет настраивать нормальный, эко- и спортивный режимы при запускепрограммы RACING GT EVO в среде Windows. 1� Normal (Нормальный режим): уравновешивает потребление энергии и производительность системы. 2� ...
32 | Глава 3: UEFI BIOS и программное обеспечение Vivid LED DJ Vivid LED DJ может настроить цветовую схему ARMOR GEAR, светодиодное устройство RGB. 1� LED COMMANDER (Управление светодиодами): позволяет выбрать режим светодиодов. • Default (По умолчанию): светодиодная подсветка по умолчанию. (Синий ...
Глава 3: UEFI BIOS и программное обеспечение | 33 B660GTQ I B660M-SILVER 7� Auto (Автоматический режим): светодиоды будут автоматически менять » » Если вы выберете автоматический режим, цветовая палитра и полоса яркости светодиодов будут отключены. 8� LED SPARKLE (Сверкание светодиодов): позволяет...
34 | Глава 3: UEFI BIOS и программное обеспечение A�I Fan Утилита A.I FAN позволяет пользователям ПК более гибко настраивать режимы работы вентилятора и автоматически определяет различные температуры, чтобы вентилятор работал с определенной скоростью для оптимального. 1� Temperature (Температура): п...
Глава 3: UEFI BIOS и программное обеспечение | 35 B660GTQ I B660M-SILVER Аппаратный мониторинг Вкладка Аппаратный мониторинг позволяет отслеживать напряжение оборудования, частоту вращения вентилятора и температуру. 1� CPU Temperature/System Temperature/ MOS Temperature (Температура ЦП/Температура с...
36 | Глава 3: UEFI BIOS и программное обеспечение OC/OV Вкладка <OC/OV> позволяет сохранять или загружать профили настроек OC/OV, изменять настройкичастоты и напряжения системы. 1� OC: позволяет настроить значения профиля разгона. 2� OV: позволяет настроить значения профиля напряжения. 3� Defa...
38 | Глава 4: Полезная помощь Глава 4: Полезная помощь 4�1 Установка драйвера После установки операционной системы вставьте полный установочный DVD-диск в оптический привод и установите драйвер для повышения производительности системы. После того, как вы вставите DVD-диск, появится следующее окно. Р...
Глава 4: Полезная помощь | 39 B660GTQ I B660M-SILVER 4�2 Звуковой код BIOS AMI Звуковые коды загрузочного блока Количество Описание Непрерывно Ошибка определения размера памяти или модуль памяти не найден Звуковые POST-коды BIOS Количество Описание 1 Успешная загрузка. 8 Ошибка памяти дисплея (систе...
Глава 4: Полезная помощь | 41 B660GTQ I B660M-SILVER 4�4 Поиск и устранение неисправностей Неисправность Решение 1. В системе отсутствует питание. Светодиод питанияне светится; вентилятор блока питания не работает 2. Индикатор на клавиатуре не светится. 1. Убедитесь, что кабель питания надежно подкл...
42 | Глава 4: Полезная помощь 4�5 Технология Intel® Optane™ (питаться от памяти 3D XPoint) С помощью технологии Intel® Optane ™ вы можете раскрыть всю мощь своего процессора вместо того, чтобы он работал на малую долю своей мощности. Для устранения этого узкого места требуется более качественная пам...
Biostar Материнские платы Инструкции
-
Biostar A68N-2100K
Инструкция по эксплуатации
-
Biostar AN9830
Инструкция по эксплуатации
-
Biostar B450NH
Инструкция по эксплуатации
-
Biostar B550
Инструкция по эксплуатации
-
Biostar B550MH
Инструкция по эксплуатации
-
Biostar B550MX/E PRO
Инструкция по эксплуатации
-
Biostar B550T
Инструкция по эксплуатации
-
Biostar B560MH-E 2.0
Инструкция по эксплуатации
-
Biostar B660GTA
Инструкция по эксплуатации
-
Biostar B660MX-E PRO
Инструкция по эксплуатации
-
Biostar B760
Инструкция по эксплуатации
-
Biostar FX9830
Инструкция по эксплуатации
-
Biostar H510
Инструкция по эксплуатации
-
Biostar H610
Инструкция по эксплуатации
-
Biostar H61MHV3
Инструкция по эксплуатации
-
Biostar H81MHV3 3.0
Инструкция по эксплуатации
-
Biostar J4125
Инструкция по эксплуатации
-
Biostar Z490
Инструкция по эксплуатации