Biostar B550T - инструкции и руководства
Материнская плата Biostar B550T - инструкции пользователя по применению, эксплуатации и установке на русском языке читайте онлайн в формате pdf
Инструкции:
Инструкция по эксплуатации Biostar B550T
Краткое содержание
Информация FCC и авторское право Это оборудование было протестировано и признано соответствующим ограничениям для цифровых устройств класса B в соответствии с частью 15 правил Федеральной комиссии по связи США (FCC). Эти ограничения разработаны для обеспечения разумной защиты от вредных помех при ус...
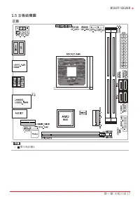
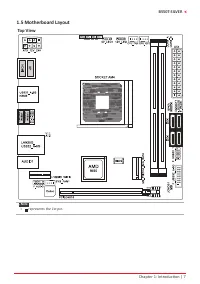
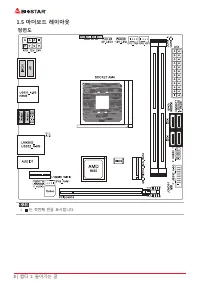
2 | Содержание Содержание Информация FCC и авторское право �������������������������������������������������������������������� 1 Глава 1: Введение �������������������������������������������������������������������������������������������������� 3 1.1 Перед началом ....................................
4 | Глава 1: Введение 1�3 Технические характеристики Технические характеристики Поддержка ЦП Сокет AM4 поддерживает процессоры AMD® 3-го поколения (Matisse/ Renoir)/ 4-го поколения Ryzen™ (Vermeer/ Future)Поддержка будущих процессоров AMD Ryzen с обновлением BIOS* Перечень поддержки центрального про...
6 | Глава 1: Введение 1�4 Разъемы задней панели » » Для выхода HDMI/ DP требуется процессор семейства AMD® с встроенной графикой. » » Поскольку аудиочип поддерживает спецификацию HD Audio (звука высокой четкости), функцию каждого аудиоразъема можно определить с помощью программного обеспечения. ...
Глава 2: Установка оборудования | 9 B550T-SILVER Глава 2: Установка оборудования 2�1 Установка центрального процессора (ЦП) Шаг 1: Найдите сокет ЦП на материнской плате. Шаг 2: Потяните из сокета фиксатор, а затем поднимите рычаг наугол 90 ゜. Шаг 3: Найдите на сокете белый треугольник, при этом золо...
10 | Глава 2: Установка оборудования Шаг 4: Крепко удерживая ЦП, опустите рычаг в положение фиксации. » » Выключите электропитание перед тем, как вынуть сокет ЦП. 2�2 Установка радиатора<Тип А> Шаг 1: Поместите радиатор и вентилятор в сборе на фиксирующую рамку. Совместите зажим радиатора с м...
Глава 2: Установка оборудования | 11 B550T-SILVER <Тип В> Шаг 1: Снимите кронштейн радиатора и вентилятора в сборе на материнской плате и удерживайте объединительную панель кулера под материнской платой. Шаг 2: Поместите радиатор и вентилятор в сборе на установленный ЦП и убедитесь, что кабель...
12 | Глава 2: Установка оборудования 2�3 Подключение охлаждающих вентиляторов Следующие штыревые соединители предназначены для охлаждающих вентиляторов, встроенных в компьютер. Кабель и разъем вентилятора могут отличаться в зависимости от производителя вентилятора. CPU_FAN: Штыревой соединитель вент...
Глава 2: Установка оборудования | 13 B550T-SILVER 2�4 Установка системной памяти Модули DDR4 Шаг 1: Разблокируйте слот DIMM, нажав на фиксирующие зажимы наружу. Выровняйте модуль DIMM в слоте таким образом, чтобы выемка на модуле DIMM совпадала с разрывом в слоте. Шаг 2: Вставьте DIMM вертикально пл...
14 | Глава 2: Установка оборудования Емкость памяти Расположение Модуль DDR4 Общий объем памяти DDR4_A 8 ГБ/16 ГБ/32 ГБ Максимум 64 ГБ. DDR4_B 8 ГБ/16 ГБ/32 ГБ Установка двухканальной памяти Ознакомьтесь со следующими требованиями, чтобы активировать двухканальную функцию: Устанавливайте модули памя...
Глава 2: Установка оборудования | 15 B550T-SILVER WIFI6: разъем M�2 (Wi-Fi карта M�2 (E Key) не входит в комплект поставки�) • Поддерживает типа 2230. • Поддерживает модуль Wi-Fi и Bluetooth. » » Будут разные скорости в зависимости от ЦП. » » Скорость PCIe 4.0 только для AMD® Ryzen™ 3-го поколен...
16 | Глава 2: Установка оборудования 2�6 Установка перемычки и переключателя На рисунке показано, как установить перемычки. Когда колпачковая перемычка помещена на контакты, она «замкнута», в противном случае перемычка «разомкнута». Контакт разомкнут Контакт замкнут Контакт 1-2 замкнут JCMOS1: Перем...
Глава 2: Установка оборудования | 17 B550T-SILVER 2�7 Штыревые соединители и разъемы ATX: разъем источника питания ATX Для лучшей совместимости рекомендуется использовать для этого разъема стандартный 24-контактный источник питания ATX. Перед подключением разъема убедитесь в правильной ориентации. P...
18 | Глава 2: Установка оборудования F_PANEL: штыревой соединитель передней панели Этот разъем включает в себя соединения включения питания, сброса, светодиода жесткого диска и светодиода питания. Он позволяет пользователю подключать функции переключателя передней панели корпуса ПК Pin Assignment Fu...
Глава 2: Установка оборудования | 19 B550T-SILVER F_USB32_A-5G: штыревой соединитель для портов USB 3�2 (Gen1) на передней панели Этот штыревой соединитель позволяет пользователю добавлять дополнительные порты USB на переднюю панель ПК, а также может быть подключен к самым разным внешним периферийны...
Глава 2: Установка оборудования | 21 B550T-SILVER 2�8 Светодиоды Светодиоды Нижеуказанные светодиоды управляются программой RACING GT EVO. См. более подробную информацию о настройке программного обеспечения в главе 3.3. • Штыревой соединитель светодиода RGB (5 В/12 В) Debug LED: Светодиодные индика...
22 | Глава 3: UEFI BIOS и программное обеспечение Глава 3: UEFI BIOS и программное обеспечение 3�1 Настройка UEFI BIOS • Программа настройки BIOS может использоваться для просмотра и изменения настроек BIOS для компьютера. Доступ к программе настройки BIOS можно получить, нажав клавишу <DEL> ...
Глава 3: UEFI BIOS и программное обеспечение | 23 B550T-SILVER 6. Выберите соответствующий файл BIOS, и появится сообщение с вопросом, действительно ли вы хотите перепрограммировать файл BIOS. Нажмите «Да», чтобы начать обновление BIOS. 7. После завершения перепрограммирования BIOS появляется диалог...
24 | Глава 3: UEFI BIOS и программное обеспечение 4. Откроется диалоговое окно с запросом вашего согласия на запуск BIOS Update. Нажмите «Да», чтобы начать процедуру онлайн-обновления. 5. Если есть новая версия BIOS, утилитапредложит вам загрузить ее. Нажмите «Да», чтобы продолжить. 6. После заверше...
Глава 3: UEFI BIOS и программное обеспечение | 25 B550T-SILVER 4. Появится предупреждающее сообщение с запросом вашего согласия на запуск BIOS Update. Нажмите «OK», чтобы начать процедуру обновления. 5. Выберите местоположение вашего файла BIOS в системе. Выберите нужный файл BIOS и нажмите «Open» (...
26 | Глава 3: UEFI BIOS и программное обеспечение 3�3 Программное обеспечение Установка программного обеспечения 1. Вставьте установочный DVD-диск в оптический привод. Появится программа установки драйвера, если включена функция автозапуска. 2. Выберите установку программного обеспечения, а затем ще...
Глава 3: UEFI BIOS и программное обеспечение | 27 B550T-SILVER RACING GT EVO RACING GT EVO – это простая в использовании программа, которая объединяет несколько утилит BIOSTAR и позволяет пользователям одновременно и легко настраивать эти утилиты. » » Содержание меню RACING GT EVO будет немного отл...
28 | Глава 3: UEFI BIOS и программное обеспечение SmartEAR Smart EAR позволяет регулировать громкость системы и настраивать импеданс (низкое/ высокое усиление) для оптимизации работы наушников. Вы можете легко наслаждаться качественным и потрясающим звуком. Требования: 1. Шасси с передними разъемами...
Глава 3: UEFI BIOS и программное обеспечение | 29 B550T-SILVER GT Touch GT Touch позволяет настраивать нормальный, эко- и спортивный режимы при запускепрограммы RACING GT EVO в среде Windows. 1� Normal (Нормальный режим): уравновешивает потребление энергии и производительность системы. 2� ECO Mode (...
30 | Глава 3: UEFI BIOS и программное обеспечение Vivid LED DJ Vivid LED DJ может настроить цветовую схему ARMOR GEAR, светодиодное устройство RGB. 1� LED COMMANDER (Управление светодиодами): позволяет выбрать режим светодиодов. • Default (По умолчанию): светодиодная подсветка по умолчанию. (Синий ...
Глава 3: UEFI BIOS и программное обеспечение | 31 B550T-SILVER 7� Auto (Автоматический режим): светодиоды будут автоматически менять » » Если вы выберете автоматический режим, цветовая палитра и полоса яркости светодиодов будут отключены. 8� LED SPARKLE (Сверкание светодиодов): позволяет выбрать с...
32 | Глава 3: UEFI BIOS и программное обеспечение A�I Fan Утилита A.I FAN позволяет пользователям ПК более гибко настраивать режимы работы вентилятора и автоматически определяет различные температуры, чтобы вентилятор работал с определенной скоростью для оптимального. 1� Temperature (Температура): п...
Глава 3: UEFI BIOS и программное обеспечение | 33 B550T-SILVER Аппаратный мониторинг Вкладка Аппаратный мониторинг позволяет отслеживать напряжение оборудования, частоту вращения вентилятора и температуру. 1� CPU Temperature/System Temperature (Температура ЦП/Температура системы): показывает текущую...
34 | Глава 3: UEFI BIOS и программное обеспечение OC/OV Вкладка <OC/OV> позволяет сохранять или загружать профили настроек OC/OV, изменять настройкичастоты и напряжения системы. 1� OC: позволяет настроить значения профиля разгона. 2� OV: позволяет настроить значения профиля напряжения. 3� Defa...
36 | Глава 4: Полезная помощь Глава 4: Полезная помощь 4�1 Установка драйвера После установки операционной системы вставьте полный установочный DVD-диск в оптический привод и установите драйвер для повышения производительности системы. После того, как вы вставите DVD-диск, появится следующее окно. Р...
Глава 4: Полезная помощь | 37 B550T-SILVER 4�2 Звуковой код BIOS AMI Звуковые коды загрузочного блока Количество Описание Непрерывно Ошибка определения размера памяти или модуль памяти не найден Звуковые POST-коды BIOS Количество Описание 1 Успешная загрузка. 8 Ошибка памяти дисплея (системный видео...
Глава 4: Полезная помощь | 39 B550T-SILVER 4�4 Поиск и устранение неисправностей Неисправность Решение 1. В системе отсутствует питание. Светодиод питанияне светится; вентилятор блока питания не работает 2. Индикатор на клавиатуре не светится. 1. Убедитесь, что кабель питания надежно подключен. 2. З...
40 | Глава 4: Полезная помощь 4�5 Функции RAID RAID Definitions В системе RAID 0 данные разделены на блоки, которые записываются на все диски в массиве. Одновременное использование нескольких дисков (как минимум 2) обеспечивает превосходную производительность ввода- вывода. Эту производительность мо...
Biostar Материнские платы Инструкции
-
Biostar A68N-2100K
Инструкция по эксплуатации
-
Biostar AN9830
Инструкция по эксплуатации
-
Biostar B450NH
Инструкция по эксплуатации
-
Biostar B550
Инструкция по эксплуатации
-
Biostar B550MH
Инструкция по эксплуатации
-
Biostar B550MX/E PRO
Инструкция по эксплуатации
-
Biostar B560MH-E 2.0
Инструкция по эксплуатации
-
Biostar B660GTA
Инструкция по эксплуатации
-
Biostar B660GTQ
Инструкция по эксплуатации
-
Biostar B660MX-E PRO
Инструкция по эксплуатации
-
Biostar B760
Инструкция по эксплуатации
-
Biostar FX9830
Инструкция по эксплуатации
-
Biostar H510
Инструкция по эксплуатации
-
Biostar H610
Инструкция по эксплуатации
-
Biostar H61MHV3
Инструкция по эксплуатации
-
Biostar H81MHV3 3.0
Инструкция по эксплуатации
-
Biostar J4125
Инструкция по эксплуатации
-
Biostar Z490
Инструкция по эксплуатации