Biostar B550MH - инструкции и руководства
Материнская плата Biostar B550MH - инструкции пользователя по применению, эксплуатации и установке на русском языке читайте онлайн в формате pdf
Инструкции:
Инструкция по эксплуатации Biostar B550MH
1
2
3
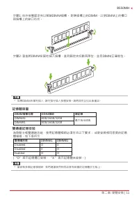
4
5
6
7
8
9
10
11
12
13
14
15
16
17
18
19
20
21
22
23
24
25
26
27
28
29
30
31
32
33
34
35
36
37
38
39
40
41
42
43
44
45
46
47
48
49
50
51
52
53
54
55
56
57
58
59
60
61
62
63
64
65
66
67
68
69
70
71
72
73
74
75
76
77
78
79
80
81
82
83
84
85
86
87
88
89
90
91
92
Biostar Материнские платы Инструкции
-
Biostar A68N-2100K
Инструкция по эксплуатации
-
Biostar AN9830
Инструкция по эксплуатации
-
Biostar B450NH
Инструкция по эксплуатации
-
Biostar B550
Инструкция по эксплуатации
-
Biostar B550MX/E PRO
Инструкция по эксплуатации
-
Biostar B550T
Инструкция по эксплуатации
-
Biostar B560MH-E 2.0
Инструкция по эксплуатации
-
Biostar B660GTA
Инструкция по эксплуатации
-
Biostar B660GTQ
Инструкция по эксплуатации
-
Biostar B660MX-E PRO
Инструкция по эксплуатации
-
Biostar B760
Инструкция по эксплуатации
-
Biostar FX9830
Инструкция по эксплуатации
-
Biostar H510
Инструкция по эксплуатации
-
Biostar H610
Инструкция по эксплуатации
-
Biostar H61MHV3
Инструкция по эксплуатации
-
Biostar H81MHV3 3.0
Инструкция по эксплуатации
-
Biostar J4125
Инструкция по эксплуатации
-
Biostar Z490
Инструкция по эксплуатации