Biostar B550 - инструкции и руководства
Материнская плата Biostar B550 - инструкции пользователя по применению, эксплуатации и установке на русском языке читайте онлайн в формате pdf
Инструкции:
Инструкция по эксплуатации Biostar B550
Краткое содержание
36 | APPENDIX I: Specifications in Other Languages Russian A520MH Спецификации Поддержка центрального процессора Поддерживает cокет AM4 процессоры AMD® 3rd/ 4th Gen Ryzen™ (Matisse/ Renoir)Поддержка будущих процессоров AMD Ryzen с обновлением BIOS * Перечень поддержки центрального процессора смотрит...
Информация FCC и авторское право Это оборудование было протестировано и признано соответствующим ограничениям для цифровых устройств класса B в соответствии с частью 15 правил Федеральной комиссии по связи США (FCC). Эти ограничения разработаны для обеспечения разумной защиты от вредных помех при ус...
2 | Содержание Содержание Информация FCC и авторское право �������������������������������������������������������������������� 1 Глава 1: Введение �������������������������������������������������������������������������������������������������� 3 1.1 Перед началом ....................................
4 | Глава 1: Введение 1�3 Технические характеристики A520MH Технические характеристики Поддержка ЦП Сокет AM4 поддерживает процессоры AMD® 3-го/ 4-го поколения Ryzen™ (Matisse/ Renoir)Поддержка будущих процессоров AMD Ryzen с обновлением BIOS* Перечень поддержки центрального процессора смотрите на w...
6 | Глава 1: Введение 1�4 Разъемы задней панели » » Для выхода HDMI/ VGA требуется процессор семейства AMD с встроенной графикой. » » Поскольку аудиочип поддерживает спецификацию HD Audio (звука высокой четкости), функцию каждого аудиоразъема можно определить с помощью программного обеспечения. ...
Глава 2: Установка оборудования | 9 A520MH / B550MH Глава 2: Установка оборудования 2�1 Установка центрального процессора (ЦП) Шаг 1: Найдите сокет ЦП на материнской плате. Шаг 2: Потяните из сокета фиксатор, а затем поднимите рычаг наугол 90 ゜. Шаг 3: Найдите на сокете белый треугольник, при этом з...
10 | Глава 2: Установка оборудования Шаг 4: Крепко удерживая ЦП, опустите рычаг в положение фиксации. » » Выключите электропитание перед тем, как вынуть сокет ЦП. 2�2 Установка радиатора<Тип А> Шаг 1: Поместите радиатор и вентилятор в сборе на фиксирующую рамку. Совместите зажим радиатора с м...
Глава 2: Установка оборудования | 11 A520MH / B550MH <Тип В> Шаг 1: Снимите кронштейн радиатора и вентилятора в сборе на материнской плате и удерживайте объединительную панель кулера под материнской платой. Шаг 2: Поместите радиатор и вентилятор в сборе на установленный ЦП и убедитесь, что каб...
12 | Глава 2: Установка оборудования 2�3 Подключение охлаждающих вентиляторов Следующие штыревые соединители предназначены для охлаждающих вентиляторов, встроенных в компьютер. Кабель и разъем вентилятора могут отличаться в зависимости от производителя вентилятора. CPU_FAN1: Штыревой соединитель вен...
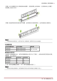
Глава 2: Установка оборудования | 13 A520MH / B550MH Шаг 1: Разблокируйте слот DIMM, нажав на фиксирующие зажимы наружу. Выровняйте модуль DIMM в слоте таким образом, чтобы выемка на модуле DIMM совпадала с разрывом в слоте. Шаг 2: Вставьте DIMM вертикально плотно в слот так, чтобы фиксирующие зажим...
14 | Глава 2: Установка оборудования 2�5 Слоты расширения PEX16_1: слот PCI-Express (Gen3/ Gen4) x16A520MH: • Совместимость с PCI-Express 3.0. Теоретическая максимальная пропускная способность при одновременном использовании двух слотов составляет 16 ГБ/с для каждого слота, всего 32 ГБ/с. • Поддер...
Глава 2: Установка оборудования | 15 A520MH / B550MH M2_PCIE_SATA1: Слот M�2 (M Key)A520MH: • Слот M.2 поддерживает модуль SSD 2242/2260/2280 типа M.2. При установке модуля SSD M.2установите винт и шестигранную стойку в правильное положение. • Поддержка модуля M.2 SATA III (6,0 Гбит/с) и модуля M....
16 | Глава 2: Установка оборудования 2�6 Установка перемычки и переключателя На рисунке показано, как установить перемычки. Когда колпачковая перемычка помещена на контакты, она «замкнута», в противном случае перемычка «разомкнута». Контакт разомкнут Контакт замкнут Контакт 1-2 замкнут JCMOS1: Перем...
Глава 2: Установка оборудования | 17 A520MH / B550MH 2�7 Штыревые соединители и разъемы ATXPWR1: разъем источника питания ATX Для лучшей совместимости рекомендуется использовать для этого разъема стандартный 24-контактный источник питания ATX. Перед подключением разъема убедитесь в правильной ориент...
18 | Глава 2: Установка оборудования PANEL1: штыревой соединитель передней панели Этот разъем включает в себя соединения включения питания, сброса, светодиода жесткого диска и светодиода питания. Он позволяет пользователю подключать функции переключателя передней панели корпуса ПК Pin Назначение Фун...
Глава 2: Установка оборудования | 19 A520MH / B550MH SATA1/ SATA2/ SATA3/ SATA4: разъемыSerial ATA 6,0 Гбит/с Эти разъемы подключаются к жестким дискам SATA через кабели SATA. Pin Назначение1 Ground 2 TX+ 3 TX- 4 Ground 5 RX- 6 RX+ 7 Ground JFRONT_USB3_1/ JFRONT_USB3_2: штыревой соединитель для порт...
20 | Глава 2: Установка оборудования F_AUDIO1: штыревой соединитель аудио передней панели Этот штыревой соединитель позволяет пользователю подключать монтируемый на шасси вход/выход аудио передней панели, который поддерживает аудиостандарты HD Audio (звука высокой четкости) AC’97. HD Audio AC’97 Pin...
Глава 3: UEFI BIOS и программное обеспечение | 21 A520MH / B550MH Глава 3: UEFI BIOS и программное обеспечение 3�1 Настройка UEFI BIOS • Программа настройки BIOS может использоваться для просмотра и изменения настроек BIOS для компьютера. Доступ к программе настройки BIOS можно получить, нажав клав...
22 | Глава 3: UEFI BIOS и программное обеспечение 6. Выберите соответствующий файл BIOS, и появится сообщение с вопросом, действительно ли вы хотите перепрограммировать файл BIOS. Нажмите «Да», чтобы начать обновление BIOS. 7. После завершения перепрограммирования BIOS появляется диалоговое окно с п...
Глава 3: UEFI BIOS и программное обеспечение | 23 A520MH / B550MH 4. Откроется диалоговое окно с запросом вашего согласия на запуск BIOS Update. Нажмите «Да», чтобы начать процедуру онлайн-обновления. 5. Если есть новая версия BIOS, утилитапредложит вам загрузить ее. Нажмите «Да», чтобы продолжить. ...
24 | Глава 3: UEFI BIOS и программное обеспечение 4. Появится предупреждающее сообщение с запросом вашего согласия на запуск BIOS Update. Нажмите «OK», чтобы начать процедуру обновления. 5. Выберите местоположение вашего файла BIOS в системе. Выберите нужный файл BIOS и нажмите «Open» (Открыть). Это...
Глава 3: UEFI BIOS и программное обеспечение | 25 A520MH / B550MH 3�3 Программное обеспечение Установка программного обеспечения 1. Вставьте установочный DVD-диск в оптический привод. Появится программа установки драйвера, если включена функция автозапуска. 2. Выберите установку программного обеспеч...
26 | Глава 4: Полезная помощь Глава 4: Полезная помощь 4�1 Установка драйвера После установки операционной системы вставьте полный установочный DVD-диск в оптический привод и установите драйвер для повышения производительности системы. После того, как вы вставите DVD-диск, появится следующее окно. Р...
Глава 4: Полезная помощь | 27 A520MH / B550MH 4�2 Звуковой код BIOS AMI Звуковые коды загрузочного блока Количество Описание Непрерывно Ошибка определения размера памяти или модуль памяти не найден Звуковые POST-коды BIOS Количество Описание 1 Успешная загрузка. 8 Ошибка памяти дисплея (системный ви...
Глава 4: Полезная помощь | 29 A520MH / B550MH 4�4 Поиск и устранение неисправностей Неисправность Решение 1. В системе отсутствует питание. Светодиод питанияне светится; вентилятор блока питания не работает 2. Индикатор на клавиатуре не светится. 1. Убедитесь, что кабель питания надежно подключен. 2...
30 | Глава 4: Полезная помощь 4�5 Функции RAID RAID Definitions В системе RAID 0 данные разделены на блоки, которые записываются на все диски в массиве. Одновременное использование нескольких дисков (как минимум 2) обеспечивает превосходную производительность ввода- вывода. Эту производительность мо...
Biostar Материнские платы Инструкции
-
Biostar A68N-2100K
Инструкция по эксплуатации
-
Biostar AN9830
Инструкция по эксплуатации
-
Biostar B450NH
Инструкция по эксплуатации
-
Biostar B550MH
Инструкция по эксплуатации
-
Biostar B550MX/E PRO
Инструкция по эксплуатации
-
Biostar B550T
Инструкция по эксплуатации
-
Biostar B560MH-E 2.0
Инструкция по эксплуатации
-
Biostar B660GTA
Инструкция по эксплуатации
-
Biostar B660GTQ
Инструкция по эксплуатации
-
Biostar B660MX-E PRO
Инструкция по эксплуатации
-
Biostar B760
Инструкция по эксплуатации
-
Biostar FX9830
Инструкция по эксплуатации
-
Biostar H510
Инструкция по эксплуатации
-
Biostar H610
Инструкция по эксплуатации
-
Biostar H61MHV3
Инструкция по эксплуатации
-
Biostar H81MHV3 3.0
Инструкция по эксплуатации
-
Biostar J4125
Инструкция по эксплуатации
-
Biostar Z490
Инструкция по эксплуатации