Страница 2 - Кондиционер. Руководство по эксплуатации; Внутренний блок/Внешний блок; WiFi; ЧАСТЬ
Кондиционер. Руководство по эксплуатации 2 ЧАСТЬ Ⅰ Технические данные ............................................................... 3 1. Важные замечания 2. Технические характеристики… ............................................................................... 2.1 Кривая соотношения МОЩНОСТЬ -...
Страница 3 - Часть; Важные замечания; характеристики каждого прибора указаны на заводской табличке.
Кондиционер. Руководство по эксплуатации 3 Часть Ⅰ Технические данные 1. Важные замечания Настоящее руководство по техническому обслуживанию предназначено для использования лицами, обладающими достаточным опытом в области электротехники, электроники и механики. Любая попытка ремонта прибора может пр...
Страница 4 - Технические характеристики; Пок
Кондиционер. Руководство по эксплуатации 4 2. Технические характеристики 2.1 Кривая соотношения МОЩНОСТЬ - ТЕМПЕРАТУРА 2.2 Кривая соотношения ДАВЛЕНИЕ - ТЕМПЕРАТУРА 9K 12K 18K 24K f( Гц) HP( МПа) LP( МПа) f( Гц) HP( МПа) LP( МПа) f( Гц) HP( МПа) LP( МПа) f( Гц) HP( МПа) LP( МПа) Номинальное охлажден...
Страница 5 - Кривая зависимости ШУМ; Шум охлаждения в
Кондиционер. Руководство по эксплуатации 5 2.3 Кривая зависимости ШУМ - ЧАСТОТА РАБОТЫ КОМПРЕССОРА Внутренний блок Внешний блок м Indoor heating noise Indoor cooling noise 0 скорость Низкая скорость Средняя Высокая Супер скорость 60.0 40.0 20.0 0.0 24K Indoor heating noise Indoor cooling noise 0 ско...
Страница 6 - Габариты прибора; Внутренний блок; Внешний блок; Внутренний; Модель
Кондиционер. Руководство по эксплуатации 6 3. Габариты прибора Внутренний блок : Внешний блок : Внутренний блок Внешний блок A B C D E F G H I J K 698 190 255 712 498 234 415 291 225 48.5 52 777 205 250 712 498 234 415 291 225 48.5 52 777 205 250 712 498 234 415 291 225 48.5 52 910 205 292 794 602 2...
Страница 7 - Схема цикла охлаждения; valve
Кондиционер. Руководство по эксплуатации 7 4. Схема цикла охлаждения Тепловой насос 9K,12K 18K,24K Жидкость 2-way valve Газ 3-way valve Нагрев Охлажд. Компрессор 4-way valve Глушитель Muffler Теплообмен (Конденсатор) Capillary Check valve Теплообмен (испаритель) Жидкость 2-way valve Газ 3-way valve ...
Страница 8 - Электрическая схема; Схема подключения; ВНУТРЕННИЙ БЛОК; POWER
Кондиционер. Руководство по эксплуатации 8 5. Электрическая схема 5.1 Схема подключения Модели: CL 6044 CB, CL 6045 QC CB, CL 6046 QC CB , CL 6047 QC CB ВНУТРЕННИЙ БЛОК : ВНЕШНИЙ БЛОК θ θ θ POWER BOA RD ВНЕШНИЙ БЛОК ВНУТРЕННИ Й БЛОК ГЛАВНАЯ УПРАВЛЯ - ЮЩАЯ ПЛАТА ПЛАТА ПИТАНИЯ ВНЕШНИЙ БЛОК ВНУТР. БЛОК...
Страница 9 - СХЕМА ПЕЧАТНОЙ ПЛАТЫ; Внутренняя печатная плата; Вид снизу
Кондиционер. Руководство по эксплуатации 9 5.2 СХЕМА ПЕЧАТНОЙ ПЛАТЫ Внутренняя печатная плата 9K,12K,24K Вид снизу 1 Трансформатор В (IN) 2 Выходная мощность переменного тока внешнего блока 3 Трансорматор ИЗ (OUT) 4 Предохранитель 5 Вход питания переменного тока внешнего блока 6 Привод вентилятора п...
Страница 11 - Вид сверху
Кондиционер. Руководство по эксплуатации 11 18K Вид сверху Вид сверху 1 Выходная мощность переменного тока внешнего блока 2 Предохранитель 3 Вход питания переменного тока внешнего блока 4 Подключение двигателя вентилятора постоянного тока 5 Проводное соединение внутренний блок/внешний блок -- разъем...
Страница 12 - Примечание
Кондиционер. Руководство по эксплуатации 12 3 1 Внешний блок 9K, 12K 18,24K 10 9 8 7 6 5 4 2 1 2 3 4 5 6 7 1 DRED(опция) 2 Разъем ОАТ/ОПТ 3 Разъем датчика разряда 4 Электронный расширительный клапан 5 Разъем двигателя вентилятора переменного/по стоянного тока 6 Обогреватель 7 4- сторонний клапан 8 L...
Страница 13 - КНОПКА ВКЛ; представленных в настоящем Руководстве.
Кондиционер. Руководство по эксплуатации 13 6. Введение в электронное управление 6.1 Пульт дистанционного управления КНОПКА ВКЛ / ВЫКЛ (ON/OFF) Включение и выключение кондиционера. КНОПКА УМЕНЬШЕНИЯ ТЕМПЕРАТУРЫ (TEMP DOWN ) Уменьшение значения температуры или времени на 1 единицу. КНОПКА ЭКО ( ECO )...
Страница 14 - ДИСПЛЕЙ пульта дистанционного управления; Значение символов; GEN
Кондиционер. Руководство по эксплуатации 14 ДИСПЛЕЙ пульта дистанционного управления Значение символов 1 / / AUTO Индикатор режима FEEL 2 / COOL Индикатор ОХЛАЖДЕНИЯ 3 / / DRY Индикатор СУХОСТИ ВОЗДУХА 4 / FAN Индикатор режима работы ТОЛЬКО ВЕНТИЛЯТОР 5 / HEAT Индикатор функции ОБОГРЕВА 6 / Индикато...
Страница 15 - Электронное управление; Автоматический режим; Контроль температуры:
Кондиционер. Руководство по эксплуатации 15 6.2 Электронное управление RT ------ Температура в помещении IPT ---- Температура внутренней трубки (змеевика) ST ----- Установка температуры в помещении OPT -- Температура внешней трубки OAT -- Наружная температура окружающей среды ODT -- Наружная темпера...
Страница 16 - Управление двигателем вентилятора внешнего блока; ) В то время как прибор; соответствии с настройками.; Защита от замерзания; , скорость увеличения частоты составляет 1 Гц / 60 с, медленно
Кондиционер. Руководство по эксплуатации 16 3. Управление двигателем вентилятора внешнего блока : 1) В то время как прибор : а. выключен б. под защитой в. до заданной температуры После остановки компрессора двигатель вентилятора перестает работать в соответствии с температурой OPT и OAT, макс зажерж...
Страница 17 - Режим осушения
Кондиционер. Руководство по эксплуатации 17 6.2.3 Режим осушения 1. Диапазон температур: 16~31 ℃ . Скорость вентилятора: низкаяПоложение лопасти жалюзи: по предустановке пользователя 2. Когда внешний блок выходит из строя или останавливается для защиты, внутренний блок работает в соответствии с наст...
Страница 18 - ВЫКЛ; ST
Кондиционер. Руководство по эксплуатации 18 3). Прибор перестает работать из - за какой - либо защиты, 4 - ходовой клапан закрывается с задержкой 4 минуты. 4). В процессе оттаивания 4- ходовой клапан будет ВЫКЛ с задержкой 43 с после остановки компрессора. 5). По окончании разморозки компрессор оста...
Страница 19 - Оттаивание; Запуск оттаивания; Завершение оттаивания
Кондиционер. Руководство по эксплуатации 19 6. Оттаивание Примечание : t1: время непрерывной работы компрессора t2: Работа кондиционера в первый раз переходит в режим оттаивания . t3: суммарное время работы компрессора (когда блок OPT ≤ 3 ℃ начинает отсчитывать время для t3). Когда блок переменного ...
Страница 20 - Обогрев; Режим вентилятора; Диапазон температур; Таймер; ТАЙМЕР ВКЛЮЧЕН; Спящий режим; SLEEP; Экстренная кнопка (аварийное отключение)
Кондиционер. Руководство по эксплуатации 20 8. “8 ℃ ” Обогрев Когда указанная функция активна, она гарантирует, что температура в помещении будет не ниже 8 ℃ , прибор работает в режиме обогрева. 6.2.5 Режим вентилятора 1. Диапазон температур : 16~31 ℃ , Скорость вентилятора и положение лопасти: по у...
Страница 21 - Автоматический перезапуск; Защита от перегрузки
Кондиционер. Руководство по эксплуатации 21 передней панели внутреннего блока можно использовать для функциональной проверки. ПРИМЕЧАНИЕ: Не нажимайте данную кнопку во время нормальной работы прибора. 6.2.9 Автоматический перезапуск Пока прибор работает в одном режиме, все его рабочие данные, такие ...
Страница 22 - Защита от перегрузки по току; Дополнение; ТУРБО; PCB
Кондиционер. Руководство по эксплуатации 22 В процессе работы, если компрессор работает непрерывно более 6 минут, счетчик защиты от перегрузки будет сброшен на ноль и начнется новый процесс подсчета. Неисправность и время защиты будут устранены сразу после выключения прибора, включения режима вентил...
Страница 23 - РУКОВОДСТВО ПО ИСПОЛЬЗОВАНИЮ WIFI; Для установки приложения на смартфон Вы можете отсканировать QR; TCL; Internet; TCL AC; ODU
Кондиционер. Руководство по эксплуатации 23 6.3 РУКОВОДСТВО ПО ИСПОЛЬЗОВАНИЮ WIFI 6.3.1 Схема управления WIFI 6.3.2 Загрузка и установка Для установки приложения на смартфон Вы можете отсканировать QR - код в руководстве по эксплуатации или в магазине приложений. После завершения установки на рабоче...
Страница 24 - PART; Заметки по установке и обслуживанию прибора; квалифицированным сертифицированным специалистом.; Предупреждения; Меры предосторожности по электробезопасности.
Кондиционер. Руководство по эксплуатации 24 PART Ⅱ Установка и обслуживание 1. Заметки по установке и обслуживанию прибора Меры безопасности Важно ! Пожалуйста, внимательно ознакомьтесь с мерами предосторожности перед установкой и обслуживанием прибора. Представленная ниже информация является очень ...
Страница 25 - Меры предосторожности при установке прибора; прибор весит более 20 кг.; электрическим током или травме.; 0 секунд полностью закройте клапан на стороне
Кондиционер. Руководство по эксплуатации 25 14) Замените предохранитель на новый той же спецификации, если он сгорел, не заменяйте его медным илитокопроводящим проводом.15) Если прибор должен быть установлен в помещении с повышенной влажностью воздуха, следует установитьавтоматический выключатель. М...
Страница 26 - активных или; Введение. Установка кондиционера R32, R290; Где LFL; For the appliances with a charge amount m1
Кондиционер. Руководство по эксплуатации 26 Если компрессор начинает работать, когда клапаны открыты, а соединительная трубка еще не подсоединена, воздух будет всасываться, что вызовет повышение давления, а затем перегрев компрессора или утечку газа, что приведет к травме. 6) Запрещается устанавлива...
Страница 27 - Категория; GG; LFL
Кондиционер. Руководство по эксплуатации 27 Таблица GG .1 – Максимальная загрузка ( кг) Категория LFL ( кг / м 3 ) h0 ( м) Площадь пола ( м 2 ) Максимальная загрузка (кг) 4 7 10 15 20 30 50 R290 0.038 0.6 0.05 0.07 0.08 0.1 0.11 0.14 0.18 1 0.08 0.11 0.03 0.06 0.09 0.2 0.3 1.8 0.15 0.2 0.24 0.29 0.3...
Страница 28 - сертификатами запрещается производить обслуживание прибора.; Принципы безопасной установки; Безопасное расположение; Запрет на открытый огонь; Запрет на открытый огонь; Безопасная установка; Осторожно; для R32, которые легко вызывают открытый огонь, в том числе,
Кондиционер. Руководство по эксплуатации 28 Осторожно : • При необходимости обслуживания прибора обращайтесь в ближайший сервисный центр. Во время технического обслуживания прибора персонал должен строго соблюдать Руководство по эксплуатации, предоставленное производителем. Лицам, не обладающим долж...
Страница 29 - Специальные инструменты; Инструмент; Мини; Обслуживание прибора
Кондиционер. Руководство по эксплуатации 29 находиться вблизи каких - либо источников тепла или горючей и/или взрывоопасной среды. Если во время установки прибора во внутреннем блоке произошла утечка хладагента,следует немедленно перекрыть вентиль наружного блока, а люди должны покинутьпомещение н...
Страница 30 - работоспособным огнетушителем.; (2) Осмотр оборудования для технического обслуживания; Предупреждение; ). Принципы безопасности при обслуживании
Кондиционер. Руководство по эксплуатации 30 помещения. • В помещении, где проводится техническое обслуживание, не должно быть источников огня, сварочных аппаратов, аппаратов для копчения, сушильных машин или любых другихприборов с температурой выше 370 ℃ ( R290)/548 ℃ ( R32), которые легко вызывают ...
Страница 31 - следует носить антистатическую одежду и перчатки.; ). Требования к месту проведения ремонта; и не располагаться в подвале.
Кондиционер. Руководство по эксплуатации 31 следует носить антистатическую одежду и перчатки. • Если во время технического обслуживания прибора обнаружена утечка горючего хладагента, следуетнемедленно включить принудительную вентиляцию и заткнуть источник утечки. • Если прибор поврежден до такой сте...
Страница 32 - ). Обслуживание электрических компонентов
Кондиционер. Руководство по эксплуатации 32 количество остаточного хладагента внутри такого трубопровода. • Резервуары для хранения хладагента необходимо следует вертикально. • Перед заливкой хладагента следует убедиться в том, что система охлаждения заземлена. • При заправке хладагентом следует зал...
Страница 33 - чрезвычайной ситуацией на месте и отрезать источник утечки.
Кондиционер. Руководство по эксплуатации 33 9). Аварийные ситуации Сервисный центр должен разработать планы действий в чрезвычайных ситуациях. Следует принять меры предосторожности в работе. Например, должно быть запрещено входить в помещение с любыми материалами для растопки, а также запрещено носи...
Страница 34 - Установка
Кондиционер. Руководство по эксплуатации 34 2 Установка 2.1. Установочные размеры, схема Р асстояние до стены Как мин. 15 см Р асстояние до препятствия Как мин. 30 0 см Р асстояние до пола Как мин. 250 см Р асстояние до стены Как мин. 15 см Как мин. 15 см Р асстояние до потолка Р асстояние до препят...
Страница 35 - Аксессуары; Изоляционный
Кондиционер. Руководство по эксплуатации 35 2.1 Аксессуары ПДУ Держатель для ПДУ Батарейки Виниловая лента Сливной шланг Заглушка для отверстий Винты Изоляционный материал
Страница 36 - ВНЕШНИЙ БЛОК; Потребляемый; Установка монтажного блока
Кондиционер. Руководство по эксплуатации 36 2.2 Положение ВНУТРЕННИЙ БЛОК • Устанавливайте внутренний блок ровно на прочной стене, не подверженной вибрациям. • Входные и выходные отверстия прибора не должны быть заблокированы: воздух должен распространяться по всему помещению. • Не устанавливайте пр...
Страница 37 - Внутри
Кондиционер. Руководство по эксплуатации 37 9K 12 K 18 K 24 K Примечание : форма монтажного блока может отличаться от приведенной выше, но способ установки аналогичен. Сверление отверстия в стене для прокладки труб Внутри Снаружи 5 мм Отверстие должно иметь наклон вниз к внешней стороне. Примечание ...
Страница 38 - Удлинение трубы
Кондиционер. Руководство по эксплуатации 38 Трубопровод можно проложить в 3 направлениях, обозначенных цифрами на рисунке. Когда трубопровод проходит в направлении 1 или 3, сделайте надрез вдоль канавки на боковой стороне внутреннего блока с помощью резака. Проведите трубопровод в направлении отверс...
Страница 39 - Установка внешнего блока; Электронные соединения; Wiring diagram on the back of the cover; Подсоединение трубы; Винт
Кондиционер. Руководство по эксплуатации 39 • Вставьте трубное соединение в соответствующий паз. Производи - тельность (БТЕ/) Размер трубы (крутящий момент) Газ Жидкость 7/9/12K 3/8" (4.2кг.м) 1/4" (1.8 кг.м) 18K 1/2" (5.5 кг.м) 1/4" (1.8 кг.м) 24K 5/8" (6.6 кг.м) 3/8" (4.2 к...
Страница 40 - Подготовка; Пробная эксплуатация; Проверка на герметичность и утечку; Использование вакуумного насоса
Кондиционер. Руководство по эксплуатации 40 2). С мыльной водой. Если обнаружение утечек недоступно, используйте мыльную воду для обнаружения утечек. Нанесите мыльную воду на подозрительное место и держите оставьте более, чем на 3 минуты. Если будут выходить пузырьки воздуха, значит, имеет место уте...
Страница 41 - Обслуживание
Кондиционер. Руководство по эксплуатации 41 3. Обслуживание 3.1 Коды ошибок Код Причина Примечание E0 Сбой связи внешнего и внутреннего блоков Правильное ли соединение проводки внешнего и внутреннего блоков? E1 Отказ датчика комнатной температуры внутреннего блока (Отказ IDU RT) Датчик внутреннего б...
Страница 42 - Как указано в кодах неисправностей, некоторые из кодов (
Кондиционер. Руководство по эксплуатации 42 F4 Аномальный расход газа в системе охлаждения ЗАЩИТА Пожалуйста, ознакомьтесь с подробной информацией об устранении неполадок F5 ЗАЩИТА PFC Пожалуйста, ознакомьтесь с подробной информацией об устранении неполадок F6 Отсутствие фазы компрессора / Противофа...
Страница 43 - Устранение неисправностей
Кондиционер. Руководство по эксплуатации 43 3.2 Устранение неисправностей 3.2.1 E 0 --- сбой связи внешнего и внутреннего блоков СТАРТ Дисплей E0 НЕТ НЕТ НЕТ НЕТ НЕТ НЕ НЕ НЕТ НЕ Т НЕТ НЕТ НЕТ НЕТ НЕТ ДА ДА ДА ДА ДА ДА ДА ДА ДА ДА ДА ДА ДА ? Верное подкл. проводки IDU? Проверить и соединить заново E...
Страница 44 - температуры змеевика.
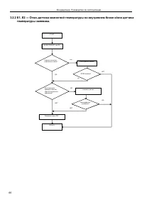
Кондиционер. Руководство по эксплуатации 44 3.2.2 E 1, E 2 --- Отказ датчика комнатной температуры на внутреннем блоке и/или датчика температуры змеевика. СТАРТ НА ДИСПЛЕЕ E1 или E2 Подсоедините заново Замените плату IDU КОНЕЦ НЕТ НЕТ НЕТ НЕТ ДА ДА ДА ДА Хорошо ли датчик подключен к плате? Мультимет...
Страница 46 - PG
Кондиционер. Руководство по эксплуатации 46 3.2.4 E6 --- Сбой вентиляции внутреннего блока (только двигатель вентилятора PG и постоянного тока) СТАРТ ДИСПЛЕЙ E6 Проверить и подключить заново Заменить двигатель Заменить плату IDU Конец НЕТ НЕТ НЕТ НЕТ НЕТ ДА ДА ДА ДА ДА ДА Поворачивайте лопасти венти...
Страница 47 - or
Кондиционер. Руководство по эксплуатации 47 3.2.5 E 3, E7 or E8 --- Неисправность датчика температуры змеевика внешнего блока, датчика температуры окружающей среды или датчика температуры нагнетания. При обрыве или коротком замыкании сопротивления любого из датчиков блок отображает код неисправности...
Страница 48 - Если прибор 6 раз непрерывно останавливается для защиты IPM
Кондиционер. Руководство по эксплуатации 48 3.2.6 E9--- ODU IPM / Неисправность привода компрессора Если прибор 6 раз непрерывно останавливается для защиты IPM (P 0), будет отображена ошибка E 9, после этого прибор не сможет начать работу, Вы сможете только нажать на кнопку ВКЛ/ВЫКЛ ( ON / OFF). ДИС...
Страница 50 - Неисправность датчика проверки напряжения внешнего блока; течение 3 с, прибор будет отображать код ошибки EU.
Кондиционер. Руководство по эксплуатации 50 3.2.8 EU--- Неисправность датчика проверки напряжения внешнего блока После того, как силовое реле сработает, если эффективное значение напряжения ниже 50 В непрерывно в течение 3 с, прибор будет отображать код ошибки EU. СТАРТ ДИСПЛЕЙ EU Проверяйте, пока н...
Страница 51 - Защита IPM
Кондиционер. Руководство по эксплуатации 51 3.2.9 P0--- Защита IPM При перегреве или перегрузке по току для IPM блок переменного тока отображает защиту P 0. ДИСПЛЕЙ P0 Переподключите Замените мотор двигателя ODU Очистите Замените плату ODU Замените компрессор КОНЕЦ Замените капилляры PO исчезло? Раб...
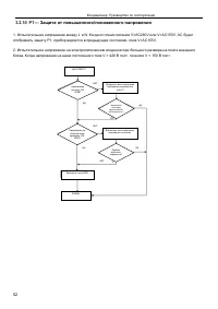
Страница 52 - Защита от повышенного/пониженного напряжения; Испытательное напряжение между
Кондиционер. Руководство по эксплуатации 52 3.2.10 P1--- Защита от повышенного/пониженного напряжения 1. Испытательное напряжение между L и N. Когда источник питания V> AC 260V или V< AC150 V, AC будет отображать защиту P 1, прибор вернется в предыдущее состояние, пока V> AC155 V. 2. Испыта...
Страница 53 - Защита от сверхтока; Примечание: для разных моделей переменного тока
Кондиционер. Руководство по эксплуатации 53 3.2.11 P2 --- Защита от сверхтока Когда ток блока переменного тока превышает Imax, прибор остановится и отобразит код ошибки P 2. Примечание: для разных моделей переменного тока Imax имеет дифференциальный клапан. ДИСПЛЕЙ P2 Замените двигатель вентилятора ...
Страница 54 - Защита внешнего блока от перегрева при температуре нагнетания
Кондиционер. Руководство по эксплуатации 54 3.2.12 P 4 --- Защита внешнего блока от перегрева при температуре нагнетания ДИСПЛЕЙ P4 Нормальная защита Настройка установки ODU Очистите фильтр IDU или конденсатор ODU. Отрегулируйте Замените мотор вентилятора или плату Замените капилляры Смените газ Зам...
Страница 55 - Защита от переохлаждения в режиме охлаждения/осушения; IPT; после запуска компрессора в течение 6 минут, ЦП
Кондиционер. Руководство по эксплуатации 55 3.2.13 P5--- Защита от переохлаждения в режиме охлаждения/осушения В режиме охлаждения или осушения, когда температура змеевика испарителя внутреннего блока питания непрерывно в течение 3 минут составляет IPT <1 ℃ после запуска компрессора в течение 6 м...
Страница 56 - Защита от перегрева в режиме охлаждения; выключит наружный блок и отобразит код неисправности
Кондиционер. Руководство по эксплуатации 56 3.2.14 P6--- Защита от перегрева в режиме охлаждения В режиме охлаждения или осушения, когда температура змеевика конденсатора ODU OPT≥62 ℃ , MCU выключит наружный блок и отобразит код неисправности P 6. ДИСПЛЕЙ P6 Переподключите датчик Замените датчик OPT...
Страница 57 - В режиме обогрева, когда температура змеевика испарителя IDU≥62
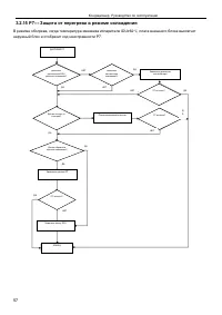
Кондиционер. Руководство по эксплуатации 57 3.2.15 P7--- Защита от перегрева в режиме охлаждения В режиме обогрева, когда температура змеевика испарителя IDU≥62 ℃ , плата внешнего блока выключит наружный блок и отобразит код неисправности P 7. ДИСПЛЕЙ P7 Замените двигатель вентилятора Переподсоедини...
Страница 58 - Наружная защита от перегрева/понижения температуры; секундной
Кондиционер. Руководство по эксплуатации 58 3.2.16 P8--- Наружная защита от перегрева/понижения температуры Когда температура окружающей среды ниже, компрессор перестанет работать, и после 200 - секундной задержки IDU покажет код неисправности P 8. (1). В режиме охлаждения или осушения: температура ...
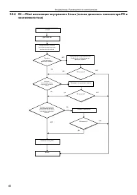
Страница 59 - Система охлаждения. Защита от аномального расхода газа; ходовой или 3
Кондиционер. Руководство по эксплуатации 59 3.2.17 F4--- Система охлаждения. Защита от аномального расхода газа При запуске компрессора прибор проверит изменение температуры змеевика IDU. Если мастер по ошибке забыл открыть 2 - ходовой или 3 - ходовой клапан на внешнем блоке, газ не может поступать ...
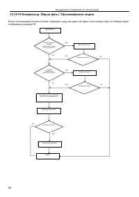
Страница 60 - Компрессор; отображаться защита
Кондиционер. Руководство по эксплуатации 60 3.2.18 F 6 Компрессор . Обрыв фазы / Противофазная защита Если плата внешнего блока не может проверить одну или даже три фазы тока компрессора, на приборе будет отображаться защита F 6. ДИСПЛЕЙ F6 Переподсоедините Замените провод Замените плату ODU Неиспра...
Страница 61 - Температурная защита модуля; Защита от перегрева IPM, когда температура IPM превышает 95
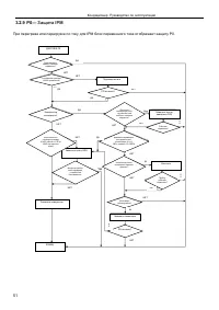
Кондиционер. Руководство по эксплуатации 61 3.2.19 F7--- Температурная защита модуля Защита от перегрева IPM, когда температура IPM превышает 95 ℃ , отображается код ошибки F 7. ДИСПЛЕЙ F7 Очистите или отрегулируйте зазор между IPM и радиатором Затяните винты Откройте клапан Замените капилляры КОНЕЦ...
Страница 62 - ходовой клапан работает ненормально; или
Кондиционер. Руководство по эксплуатации 62 3.2.20 F8 -- 4- ходовой клапан работает ненормально Если в режиме обогрева температура змеевика внутреннего блока ниже температуры в помещении на 5 ℃ или выше градусов после того, как компрессор проработает в течение 8 минут, прибор отобразит код ошибки F ...
Страница 63 - Защита от утечки газа
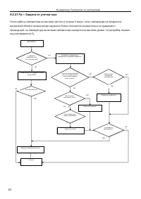
Кондиционер. Руководство по эксплуатации 63 9.2.21 Fy--- Защита от утечки газа После работы компрессора на высокой частоте в течение 9 минут, если температура на испарителе внутреннего блока и конденсаторе наружного блока отличается незначительно по сравнению с предыдущей, но температура нагнетания ...
Страница 64 - Покомпонентное изображение и список деталей; No детали
Кондиционер. Руководство по эксплуатации 64 4. Покомпонентное изображение и список деталей Внутренний блок - AW 26 HP 1 26 14 № . № детали Наименование Кол - во Примечание 1 41109 -000042 Монтажная панель 1 2 41199 - 003279 Основание 1 3 41101-000042 Сборка вертикальной лопасти 2 4 41101- 000189 Вер...
Страница 65 - Наружный блок
Кондиционер. Руководство по эксплуатации 65 8 26 Наружный блок - AW 26 HP 7 6 5 4 3 2 1 25 9 24 23 22 21 20 19 18 17 10 11 12 13 14 15 16 №. № детали Наименование Кол - во 1 42011- 000127 Решетка 1 2 41207 - 000029 Верхняя крышка 1 3 92011 - 000657 Конденсатор 1 4 41203 -000054 Держатель наружного д...
Страница 72 - Демонтаж внутреннего и внешнего блоков; Демонтаж внутреннего блока; Шаги
72 WiFi 模块 导风板转轴插销 导风板 拆卸插销 显示盒 Display box Кондиционер. Руководство по эксплуатации 5. Демонтаж внутреннего и внешнего блоков 5.1. Демонтаж внутреннего блока Шаги Примерное изображение 1. Перед демонтажом Готовый прибор в сборке 2. Демонтаж передней панели, платы дисплея и модуля WIFI. A. Откройте ...
Страница 76 - Демонтаж наружного блока; Снимите крышку печатной платы, крышку клапана и верхнюю крышку
Кондиционер. Руководство по эксплуатации 76 5.2 Демонтаж наружного блока Шаги Примерное изображение Шаг 1 : Снимите крышку печатной платы, крышку клапана и верхнюю крышку A . 1). Открутите один винт на крышке печатной платы, и Вы сможете снять крышку с блока. . . 2). Открутите один винт на крышке кл...
Страница 78 - Демонтаж лопастного вентилятора
Кондиционер. Руководство по эксплуатации 78 Шаг 4 : Демонтаж лопастного вентилятора A Отвинтите гайку лопасти вентилятора и снимите лопасть. Шаг 5 : Демонтаж электрического блока Открутите винт между электрическим блоком и опорой двигателя, ослабьте зажим проводки, после чего Вы сможете вынуть блок ...
Страница 80 - Шаг
Кондиционер. Руководство по эксплуатации 80 Шаг 10 : Демонтаж компрессора Открутите гайки и снимите компрессор. Шаг 11 : Демонтаж держателя двигателя вентилятора Открутите винты между двигателем вентилятора и держателем и держатель с опорной панелью. Примечание: Обратите внимание на проводку двигате...
Страница 81 - ПРИЛОЖЕНИЕ; Фаренгейта; Соединительные трубы, размер и длина для установки
Кондиционер. Руководство по эксплуатации 81 ПРИЛОЖЕНИЕ Приложение 1 Сравнительная таблица температурных значений по шкалам Цельсия и Фаренгейта Температура по Фаренгейту ( ℉ ) Фаренгейту ( ℉ ) Цельсий ( ℃ ) Температура по Фаренгейту ( ℉ ) Фаренгейту ( ℉ ) Цельсий ( ℃ ) Температура по Фаренгейту ( ℉ ...
Страница 82 - Приложение 3 Развальцовка труб
Кондиционер. Руководство по эксплуатации 82 Приложение 3 Развальцовка труб Основная причина утечки газа связана с дефектами в развальцовке труб. Выполните правильную развальцовку в следующей процедуре. A. Отрежьте трубы и кабель. 1) Используйте комплект трубопроводов или трубы, приобретенные на мест...
Страница 83 - Приложение 4 ТЕМПЕРАТУРНЫЕ ХАРАКТЕРИСТИКИ ТЕРМИСТОРОВ; температуры наружного воздуха
Кондиционер. Руководство по эксплуатации 83 Приложение 4 ТЕМПЕРАТУРНЫЕ ХАРАКТЕРИСТИКИ ТЕРМИСТОРОВ 1). Температурные характеристики датчика температуры внутреннего блока и наружного обмена и температуры наружного воздуха ТЕМП. ( ℃ ) Сопротивление (кОм) Напряжение сопротивления ТЕМП. ( ℃ ) Сопротивлен...