Автомобили HONDA Pilot 2008 - инструкция пользователя по применению, эксплуатации и установке на русском языке. Мы надеемся, она поможет вам решить возникшие у вас вопросы при эксплуатации техники.
Если остались вопросы, задайте их в комментариях после инструкции.
"Загружаем инструкцию", означает, что нужно подождать пока файл загрузится и можно будет его читать онлайн. Некоторые инструкции очень большие и время их появления зависит от вашей скорости интернета.

116
Приборы и органы управления
Многофункциональный информационный дисплей
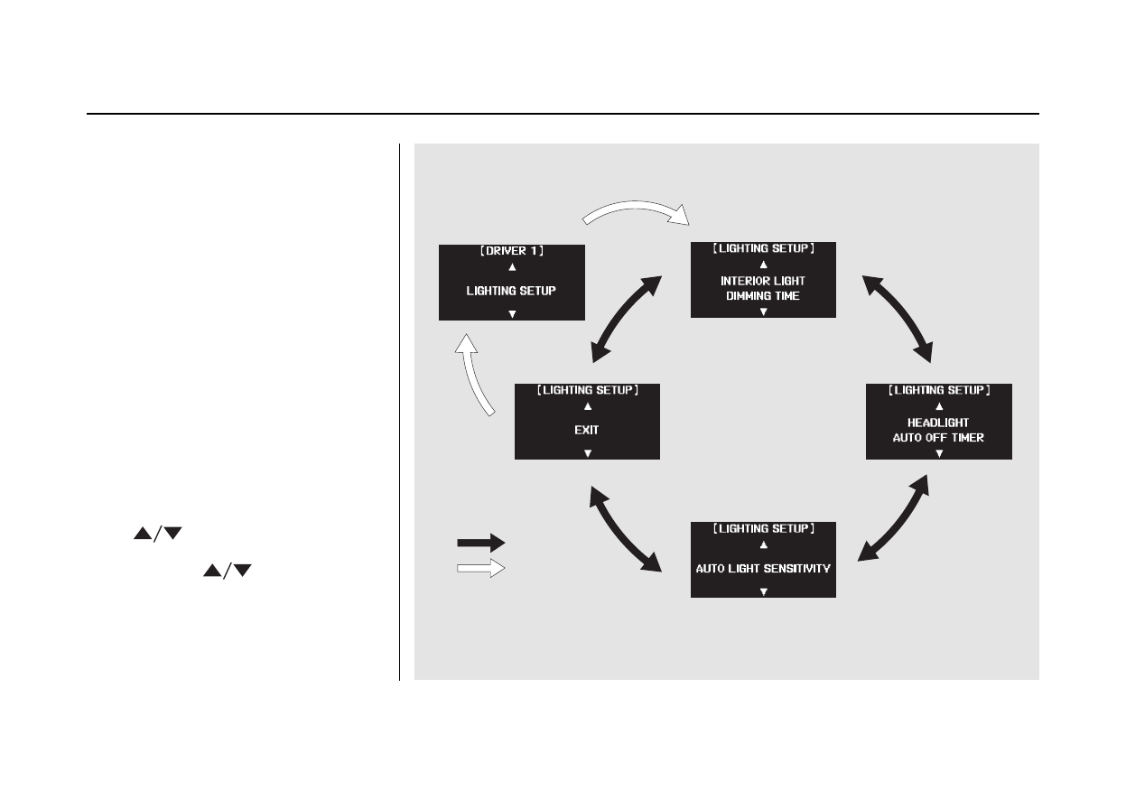
Lighting Setup
(Настройка системы управления освещением)
Ниже перечислены три варианта настройки
системы управления освещением:
• INTERIOR LIGHT DIMMING TIME
(Время постепенного снижения
освещенности салона)
• HEADLIGHT AUTO OFF TIMER
(Таймер автоматического выключения
фар)
• AUTO LIGHT SENSITIVITY
(Чувствительность системы
автоматического управления фарами)
Когда на дисплее показан пункт
“LIGHTING SETUP” (Настройка системы
управления освещением), нажмите на кноп-
ку SEL/RESET (Выбор/Сброс), чтобы войти
в режим персональной настройки.
При каждом очередном нажатии на кнопку
INFO (
) режим дисплея изменяется
в соответствии с иллюстрацией. Нажимайте
на кнопку INFO (
) до тех пор, пока не
увидите нужный параметр, а затем нажмите
на кнопку SEL/RESET для подтверждения
вашего выбора.
Кнопка INFO
(Информация)
Кнопка SEL/RESET
(Выбор/Сброс)
Содержание
- 2 дающий заголовок; ВНИМАНИЕ; Этот; Предисловие
- 3 II; Предупреждения об опасности; Таблички с предупреждениями.
- 4 Важные особенности вашего автомобиля; Движение вне дорог; III
- 5 Содержание
- 6 Расположение органов управления
- 9 Безопасность водителя и пассажиров; Регулировка положения спинок
- 10 Важнейшие правила обеспечения безопасности
- 11 пристегнуты ремнями безопаснос-
- 12 Ремни безопасности; ПРЕДУПРЕЖДЕНИЕ
- 13 • Удерживают туловище пассажира
- 14 Подушки безопасности
- 15 • Подушки безопасности ни в коем случае не
- 16 Введение; Для некоторых моделей автомобиля
- 18 Регулировка положения передних сидений
- 19 Регулировка положения спинок сидений
- 20 Регулировка положения подголовников
- 21 Застегивание и регулировка ремней
- 22 Это может повлечь
- 23 Правильная посадка на сиденьях; Рекомендации для беременных женщин
- 24 • Запрещается перевозить пассажиров в
- 25 При срабатывании боковой
- 26 Дополнительная информация о ремнях безопасности; Устройство ремней безопасности
- 27 Диагонально-поясной ремень безопасности
- 29 Уход за ремнями безопасности; Запрещено
- 30 После серьезной
- 31 Места крепления ремней безопасности
- 32 Дополнительная информация о подушках безопасности
- 33 • Индикатор, расположенный на панели
- 36 При боковом ударе
- 37 При опрокидывании автомобиля; • Если сигнализатор системы SRS не
- 38 • Если сигнализатор включается во время; Данный сигнализатор предупреж-
- 39 • Не демонтируйте и не отключайте
- 40 Обеспечение безопасности детей – общие сведения; должным образом
- 41 Перевозка младенцев; При
- 42 Перевозка малолетних детей; Если сиденье переднего; Перевозка подростков; Рекомендуется
- 45 Перевозка в автомобиле группы детей; • Усадите на переднее сиденье самого
- 46 Если
- 47 Обеспечение безопасности младенцев и малолетних детей; Безопасная перевозка младенцев; Типы детских удерживающих систем
- 49 Безопасная перевозка малолетних детей; Установка детских удерживающих систем
- 50 Выбор детских удерживающих систем; Детская удерживающая система
- 51 Детская удерживающая система
- 52 После установки
- 53 Детские удерживающие системы (для России)
- 55 Использование боковых нижних креплений; Сместите замок или язычок ремня
- 56 Независимо от конструкции детской
- 57 Прикрепите запорную скобу верхней
- 59 Местоположение анкерных колец указано
- 60 Установите детскую удерживающую
- 61 После того как вы убедились в
- 63 Установка на сиденьях второго ряда; После надежной установки детской
- 64 Закрепите запорную скобу к анкерному; Использование центрального крепления; Опустите подголовник центрального
- 66 Опустите подголовник в крайнее нижнее
- 67 Обеспечение безопасности подростков
- 70 Вес и рост ребенка
- 71 Неправильное
- 72 Опасность отравления угарным газом
- 73 Таблички с предупреждениями о потенциальной опасности
- 74 • Знак предупреждения о по-
- 75 Приборы и органы управления
- 77 Приборная панель; Для автомобилей, оборудованных информационным дисплеем
- 79 Сигнализаторы и индикаторы; Этот индикатор загорается при
- 80 Если сигнализатор мигает или све-
- 81 Этот индикатор загорается на; Индикатор наличия предупреждаю-
- 82 Сигнализатор включается при повороте
- 83 Сигнализатор неисправности
- 84 Постоянно горящий индикатор
- 85 Индикатор включения системы; Данный индикатор загорается,; Индикатор включенного освещения; или
- 86 Сигнализатор низкого давления
- 87 Индикатор системы; Этот индикатор может загореться,; Сигнализатор не закрытой двери
- 88 Индикатор включения передних; Этот индикатор загорается одно-; Индикатор превышения заданной
- 89 Индикатор необходимости; Нажмите и удерживайте кнопку «Выбор/
- 90 Сигнализатор низкого уровня топлива
- 91 Сигнализатор низкого давления воздуха
- 92 Стрелочные указатели; Спидометр; Тахометр
- 93 Указатель уровня топлива
- 95 Одометр
- 96 Перед корректировкой
- 98 Многофункциональный информационный дисплей; Обычные сообщения дисплея
- 102 Температура наружного воздуха
- 103 Компас
- 104 Бортовой компьютер
- 105 Сообщения о состоянии систем автомобиля; нажмите на кнопку INFO (
- 111 Персональная настройка систем; • METER SETUP (Настройка показаний
- 113 Настройка показаний приборов
- 114 Выбор языка; тельно нажимая на кнопку INFO (
- 115 тельно нажимая на кнопку INFO(
- 117 • MEMORY POSITION LINK
- 122 вательно нажимая на кнопку INFO (
- 124 Выберите желаемую настройку, нажимая
- 127 нажимая на кнопку INFO (
- 132 Выключатель стеклоочистителей и омывателей стекол
- 133 Очиститель и омыватель заднего стекла; При повороте выключателя
- 134 Чтобы включить омыватель и очиститель
- 135 Указатели поворота и фары; Указатель поворота
- 136 Фары; Дальний свет фар; — Для переключения фар с; Режим AUTO; (Автоматическое включение
- 138 Противотуманные фары и задний противотуманный фонарь; Включение передних противотуманных фар
- 139 - поверните кольцевой переключатель
- 141 Система автоматического выключения освещения
- 142 Регулировка яркости подсветки приборной панели
- 144 Электрообогреватель заднего стекла
- 145 Регулировка положения рулевого колеса; расположенный под рулевой колонкой.
- 146 Регулятор наклона световых пучков фар (для некоторых моделей); пассажир на переднем сиденье.
- 147 Ключи и замки; Ключи; • Не подвергайте ключи воздействию
- 148 Ключи и замки, иммобилайзер; Иммобилайзер
- 149 О соответствии требованиям правил FCC
- 150 – В этом положении ключ зажигания; Замок зажигания
- 151 Замки дверей; Центральный электрический замок
- 153 • Функция автоматического запирания
- 157 для активации режима
- 158 Нажмите и удерживайте педаль тормоза,
- 159 Дверь багажного отделения и ее стекло; Дверь багажного отделения
- 160 Автореверс
- 161 • Если автомобиль стоит на крутом холме.
- 162 Отпирание двери багажного отделения
- 163 Стекло двери багажного отделения
- 164 Пульт дистанционного управления замками дверей; OCK; LOCK; – ЗАПИРАНИЕ ЗАМКОВ. Нажмите; “Опасность отравления угарным
- 165 – ОТПИРАНИЕ ЗАМКОВ.; UNLOCK
- 166 – Нажмите на эту
- 168 ПРИМЕЧАНИЕ
- 169 Вставьте ноготь в щель и разъедините; Соберите пульт в последовательности,
- 170 Код одобрения COFETEL:
- 171 Сиденья
- 173 Подголовники
- 174 Регулировка положения подголовников
- 175 Активные подголовники
- 176 Подлокотники
- 177 Регулировка сидений второго ряда; Перед складыванием спинки сиденья
- 178 Доступ к сиденьям третьего ряда; При помощи скобы ремня отсоедините
- 179 Разблокируйте спинку сиденья, потянув; Съемный кронштейн
- 181 Сиденья, зеркала заднего вида; Зеркала заднего вида
- 185 Запоминание положения сиденья водителя; Поверните ключ зажигания в положение
- 186 Выбор запомненных регулировок
- 188 Электрообогрев сидений; • Используйте режим HI (Высокая
- 189 Электрические стеклоподъемники; РЕЖИМ AUTO; — Для полного опускания
- 190 АВТОРЕВЕРС; - Если стекло передней двери
- 192 Электрические стеклоподъемники, верхний вентиляционный люк; Вставьте ключ в замок водительской
- 193 - Если вентиляционный люк; Не высовывайте в; Верхний вентиляционный люк
- 194 Стояночный тормоз
- 195 Отделения для размещения мелких предметов
- 196 Центральная консоль
- 197 Отделение для монет; Подстаканники
- 199 Отделение для хранения мелких предметов
- 200 Перчаточный ящик; Держатель для очков
- 201 Солнцезащитные козырьки
- 202 Крючки для одежды
- 203 Прикуриватель
- 204 Проушины для увязки багажа
- 205 Багажная сетка
- 207 Плафоны освещения салона; Выключатель внутреннего освещения
- 208 • Все индивидуальные плафоны для чтения; Индивидуальные плафоны для чтения карт
- 209 Фонарь освещения багажного отделения
- 211 Системы, облегчающие использование автомобиля
- 212 Управление вентиляционными решетками; Вентиляционные решетки, отопитель и кондиционер воздуха
- 216 Управление скоростью вентилятора
- 218 Вентиляция
- 219 При высокой температуре внутри; Осушение воздуха в салоне
- 220 Регулировка температуры воздуха; Задняя панель управления
- 221 При выборе режима
- 222 Система климат-контроля
- 226 Автоматическая система климат-контроля; Нажмите на кнопку AUTO на передней
- 229 Кнопка режима обдува ветрового стекла
- 230 Задняя панель управления микроклиматом
- 231 Автоматическая работа системы
- 234 • Для аудиосистемы типа А: стр. 231 – 243; Аудиосистема
- 236 Управление радиоприемником; Ручка
- 237 - Каждая из кнопок предварительной
- 238 Регулировка звука; За исключением функции SVC
- 241 Воспроизведение компакт-диска; - Совместимость с переменным значением
- 243 Выбор дорожки или файла
- 245 – при включении данного
- 246 Окончание прослушивания компакт-диска
- 247 Сообщение об ошибке
- 248 Ручка выбора
- 250 Поиск радиостанций; Для аудиосистемы типа C
- 251 Радиоприемник
- 255 Аудиосистема с системой радиоданных (RDS)
- 257 – Данная функция
- 259 Индикация на дисплее типа программы (PTY)
- 262 Экстренные сообщения PTY
- 264 — Частота выборки:
- 265 Загрузка компакт-дисков
- 266 . Для отображения следующих 16 знаков
- 268 – Для
- 269 – При
- 271 Извлечение компакт-дисков из CD-чейнджера; Уход за компакт-дисками
- 272 Сообщения об ошибках CD-чейнджера
- 273 Качество приема радиосигнала
- 275 Общие сведения; • При самостоятельной записи компакт-; Защита компакт-дисков
- 276 диски слишком большой толщины; Диски уменьшенного размера
- 280 Защита аудиосистемы от кражи (для некоторых моделей автомобилей)
- 281 Например: Показания 1:06 будут сброшены; Установка времени
- 282 Для аудиосистем типа B и C
- 283 Вращайте ручку выбора, чтобы изменить
- 284 Вращайте ручку селектора в ту или иную
- 286 Использование круиз-контроля; Разгоните автомобиль до требуемой; Система круиз-контроля
- 287 • Нажмите на педаль акселератора.
- 288 Выключение круиз-контроля; • Кратковременно нажмите на педаль
- 289 Работа компаса
- 291 Выбор зоны магнитного склонения; Для автомобилей с аудиосистемой типа А
- 295 Работа угловых датчиков
- 296 Работа центрального переднего датчика
- 297 • Загрязнение какого-либо датчика грязью,
- 299 Перед тем, как отправиться в путь
- 300 Обкатка автомобиля. Рекомендуемое топливо; Обкатка автомобиля; • Избегайте резких разгонов и не; Рекомендуемое топливо
- 301 Заправка топливного бака; • Все операции с бензином выпол-; Заправка топливом и контрольные операции
- 302 Открывание капота; Припаркуйте автомобиль и включите
- 303 Возьмитесь за ручку опорной стойки; Проверка уровня моторного масла; Выньте щуп контроля уровня масла (с
- 304 Снова выньте щуп контроля уровня масла; Доливка; ” на; Проверка уровня охлаждающей жидкости; Доливка охлаждающей жидкости двигателя
- 305 Топливная экономичность автомобиля; выполняемые владельцем автомобиля; Например
- 306 Дополнительное оборудование; • Убедитесь в том, что оно не ограничивает
- 307 Изменение конструкции автомобиля
- 308 Перевозка багажа
- 309 Грузоподъемность автомобиля
- 311 Крюки для увязки багажа
- 313 Вождение автомобиля
- 314 Рекомендации по управлению автомобилем
- 315 Ежедневный контрольный осмотр автомобиля
- 316 Запуск двигателя; При низкой температуре окружающего; Если двигатель не удается запустить при
- 318 Переключение передач; Автоматическая коробка передач
- 321 Положение D3
- 322 Ограничитель частоты вращения двигателя
- 323 Накройте кусочком ткани кромку
- 324 двигатель должен работать.
- 325 выполните любое из следующих действий:
- 326 Парковка автомобиля
- 327 Система слежения за давлением воздуха в шинах (TPMS)
- 328 При значительном снижении; Сигнализатор низкого
- 329 Замена колеса при наличии системы TPMS
- 331 Тормозная система; Конструкция тормозной системы
- 332 Антиблокировочная тормозная система (ABS)
- 333 Важная информация по безопасности
- 334 Индикатор VSA мигает, когда
- 339 Не проезжайте по глубоким
- 340 Допустимая масса прицепа; Буксировка прицепа
- 341 Для моделей с приводом на одну ось:
- 342 – Максимальная сумма массы пол-; Оценка загрузки автомобиля
- 343 Оценка полной массы прицепа
- 345 Проверка нагрузки на ось; Проверьте нагрузку на переднюю ось.
- 346 Проверьте массу прицепа, отцепленного
- 347 Оборудование для буксировки прицепа; Тягово-сцепное устройство
- 349 Страховочные цепи
- 350 Приборы наружного освещения и сигнализации на прицепе
- 351 Предохранитель тормозной системы прицепа; Подготовка к буксировке прицепа
- 352 Меры безопасности при буксировке прицепа
- 353 Скорость движения и переключение передач; Вождение по; » ниже на этой странице
- 354 Управление при боковом ветре; Буксировка вашего автомобиля
- 355 • Выполняйте все инструкции и; • Правильно размещайте груз и надежно
- 356 Проверьте ваш автомобиль
- 357 Преодоление водных преград; • Глубина потока не достигнет ступиц; Если ваш автомобиль застрял
- 358 • Не буксируйте прицеп массой более 450
- 359 Техническое обслуживание автомобиля
- 360 Отравление отработавшими газами.
- 361 Регламент технического обслуживания автомобиля; • Не превышайте максимальную
- 363 РЕГ; Продолжение
- 365 подвергаются обработке противообледенительными средствами.
- 366 Отметки о выполнении технического обслуживания автомобиля
- 367 Расположение заправочных горловин и контрольных щупов
- 368 Крышка фиксируется при помощи пистонов.; Крышка моторного отсека
- 369 Рекомендуемое моторное масло; Доливка моторного масла
- 370 Присадки к моторному маслу
- 371 Доливка охлаждающей жидкости; Охлаждающая жидкость двигателя
- 372 Убедитесь в том, что двигатель и радиатор
- 373 Долейте охлаждающую жидкость; Жидкость омывателя ветрового стекла; Охлаждающая жидкость двигателя. Жидкость стеклоомывателя
- 374 Установите автомобиль на ровную; Рабочая жидкость для автоматической коробки передач
- 375 Если уровень рабочей жидкости
- 376 Рабочая жидкость заднего дифференциала
- 377 Тормозная жидкость
- 378 Рабочая жидкость гидроусилителя рулевого управления
- 379 Чистка; Фильтрующий элемент воздухоочистителя
- 380 Фильтрующий элемент воздухоочистителя. Топливный фильтр; Установите в корпус воздухоочистителя; Топливный фильтр
- 381 Приборы освещения и световой сигнализации
- 383 Регулировка наклона световых пучков фар
- 385 Не поворачивая лампу, извлеките ее из
- 387 Установите новую лампу в патрон и
- 389 Обернув небольшую отвертку с плоским
- 391 Замена ламп в плафонах освещения салона; Снимите рассеиватель плафона, просунув
- 392 Извлеките лампу из металлического
- 393 Задние плафоны местного освещения
- 394 Отведите рычаг стеклоочистителя от; Снимите щетку с рычага; Щетки стеклоочистителя
- 395 Для снятия щетки возьмите ее за конец,
- 396 Отведите рычаг очистителя от стекла
- 397 Проверьте надежность фиксации щетки.
- 398 Система кондиционирования воздуха
- 399 Замена; Отсоедините два фиксатора, нажав на; Воздушный фильтр системы вентиляции салона
- 401 Давление воздуха в шинах; Шины
- 403 Контроль технического состояния шин; Чрезмерный износ протектора шины.; Техническое обслуживание колес и шин
- 404 Перестановка колес
- 406 Зимние шины
- 407 Аккумуляторная батарея
- 408 Экстренные меры доврачебной помощи; При попадании электролита в глаза; Немедленно обратитесь к врачу.
- 409 Полностью заправьте топливный бак.; Хранение автомобиля
- 411 Уход за кузовом и салоном автомобиля
- 412 Мойка автомобиля
- 413 Полировка кузова
- 415 Уход за напольными ковриками; Уход за ковровым покрытием пола; Уход за салоном автомобиля
- 416 Уход за тканевой обивкой
- 417 Мойка стекол
- 418 Защита кузова от коррозии; Скопление влаги в закрытых и плохо
- 419 Устранение неисправностей в пути
- 420 Замена поврежденного колеса
- 421 Нажмите на заднюю сторону ручки
- 422 Запасное колесо хранится под днищем; Установите удлинитель с колесным
- 423 С помощью колесного ключа ослабьте
- 424 Вставьте крючок, находящийся на конце
- 428 Если двигатель не запускается
- 429 Стартер работает нормально
- 430 Откройте капот и проверьте состояние; Выключите все дополнительные; Запуск двигателя от дополнительной аккумуляторной батареи
- 431 Присоедините один из зажимов второго
- 432 Остановите автомобиль на обочине; Перегрев двигателя
- 434 Сигнализатор низкого давле-; Подождите одну минуту. Откройте капот; Буксировка неисправного
- 435 Сигнализатор неисправности систем двигателя
- 436 Сигнализатор неисправности тормозной системы
- 437 Предохранители
- 439 Признаком неисправного предохранителя
- 440 Если запасной предохранитель с
- 441 Расположение предохранителей
- 445 Буксировка неисправного автомобиля
- 446 Достаньте буксировочную проушину и
- 449 Техническая информация по автомобилю и отдельным узлам; Техническая информация
- 450 отделяющей моторный отсек от салона.; Идентификационные данные автомобиля
- 452 Технические характеристики; Размеры; Параметры массы автомобиля
- 453 Заправочные емкости; Подвеска
- 455 Системы снижения токсичности отработавших газов; Система рециркуляции картерных газов
- 456 Система снижения токсичности отработавших газов
- 457 • Заправляйте топливный бак
- 459 Алфавитный указатель
- 460 Дисплей температуры наружного воздуха .. 98
- 462 Низкий уровень охлаждающей жидкости . 300
- 463 Предотвращение запирания ключа
- 464 Регулировка положения рулевого колеса .. 141
- 465 Сигнальное слово ПРЕДОСТЕРЕЖЕНИЕ .II
- 466 Управление стеклоочистителями
