Автомобили Fiat NUOVO DUCATO 2012 - инструкция пользователя по применению, эксплуатации и установке на русском языке. Мы надеемся, она поможет вам решить возникшие у вас вопросы при эксплуатации техники.
Если остались вопросы, задайте их в комментариях после инструкции.
"Загружаем инструкцию", означает, что нужно подождать пока файл загрузится и можно будет его читать онлайн. Некоторые инструкции очень большие и время их появления зависит от вашей скорости интернета.

21
ЗНАКОМСТВО С
АВТОМОБИЛЕМ
СИСТЕМЫ
БЕЗОПАСНОСТИ
ПУСК И УПРАВЛЕНИЕ
АВТОМОБИЛЕМ
КОНТРОЛЬНЫЕ
ЛАМПЫ
И СООБЩЕНИЯ
АВАРИЙНОЕ
СОСТОЯНИЕ
ТЕХОБСЛУЖИВАНИЕ
И УХОД
ТЕХНИЧЕСКИЕ
ХАРАКТЕРИСТИКИ
УКАЗАТЕЛЬ
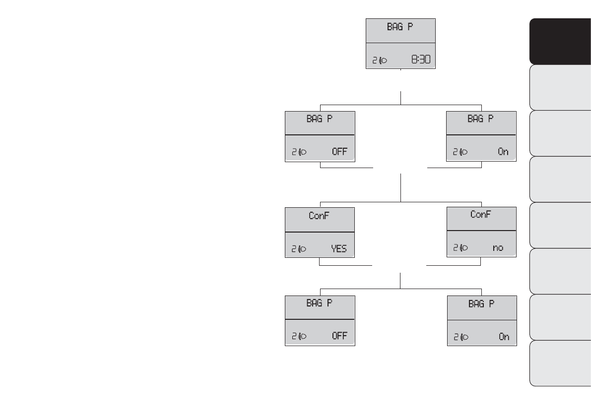
Активация/деактивация передней и боковой
подушек безопасности пассажира для защиты
грудной клетки (side bag) (BAG P) – рис. 18
(для моделей/рынков, где предусмотрено)
С помощью данной функции можно
активировать/деактивировать боковую подушку
безопасности со стороны пассажира.
Последовательность выполнения операций:
❒
нажмите кнопку MODE, выведите на дисплей
сообщение (BAG P OFF) (чтобы деактивировать) или
сообщение (BAG P On) (чтобы активировать) кнопкой
▲
или
▼
, еще раз нажмите кнопку MODE;
❒
на дисплее появляется сообщение о запросе
подтверждения;
❒
кнопкой
▲
или
▼
выберите (YES) (чтобы подтвердить
активацию/деактивацию) или (NO) (чтобы отказаться
от нее);
❒
кратко нажмите на кнопку MODE
, на дисплей
выводится сообщение, подтверждающее
сделанный выбор
, и система возвращается в окно
меню, или долго нажмите на эту кнопку, чтобы
вернуться в стандартное изображение окна без
сохранения параметров.
MODE
MODE
MODE
▼
▲
▼
▲
▼
▲
▼
▲
F0N1001i
F0N1002i
F0N1005i
F0N1002i
F0N1003i
рис. 18
Содержание
- 4 безопасности и безопасности ваших пассажиров.
- 5 Уважаемый Заказчик; безопасность людей
- 6 ОБЯЗАТЕЛЬНО ПРОЧИТАЙТЕ!
- 7 ЗНАКОМСТВО С АВТОМОБИЛЕМ; ПРИБОРНАЯ ПАНЕЛЬ; зависимости от модификации автомобиля.
- 8 СИСТЕМА FIAT CODE; ПРИНЦИП ДЕЙСТВИЯ; СИМВОЛЫ
- 9 КЛЮЧИ; Включение контрольной лампы
- 10 КЛЮЧ С ДИСТАНЦИОННЫМ ПУЛЬТОМ УПРАВЛЕНИЯ; ЗНАКОМСТВО С; ВНИМАНИЕ
- 11 Запрос на получение дополнительных пультов
- 14 ЗАМОК ЗАЖИГАНИЯ
- 15 ЗАМОК БЛОКИРОВКИ РУЛЕВОЙ КОЛОНКИ; Когда замок в положении STOP, выньте ключ и поверните; Выключение; Слегка поверните рулевое колесо в момент поворота
- 16 ПАНЕЛЬ КОНТРОЛЬНО-ИЗМЕРИТЕЛЬНЫХ ПРИБОРОВ; охлаждающей жидкости
- 17 СЧЕТЧИК ЧИСЛА ОБОРОТОВ – рис. 12; ПРИБОРЫ НА ПАНЕЛИ АВТОМОБИЛЯ
- 19 станцию техобслуживания Fiat.; УКАЗАТЕЛЬ УРОВНЯ МОТОРНОГО МАСЛА
- 20 ЦИФРОВОЙ ДИСПЛЕЙ; СТАНДАРТНОЕ ИЗОБРАЖЕНИЕ – рис. 15; MODE; Установочное меню
- 21 УСТАНОВОЧНОЕ МЕНЮ – рис. 17; Выбор статьи меню
- 22 по меню нажмите кнопку
- 25 Активация/деактивация передней и боковой
- 26 Выводимые на дисплей параметры; Наружная температура; БОРТОВОЙ КОМПЬЮТЕР; Общие сведения
- 27 Кнопка управления TRIP – рис. 19; Пройденное расстояние
- 28 Новая служебная поездка; Процедура начала пути
- 29 СИДЕНЬЯ; Регулировка сидений в продольном
- 30 Регулировка поясничной опоры
- 31 СИДЕНЬЕ С ПОВОРОТНЫМ ОСНОВАНИЕМ; сиденья с противоположной стороны. Для поворота; СИДЕНЬЯ С РЕГУЛИРУЕМЫМИ ПОДЛОКОТНИКАМИ; Сиденье водителя может быть оборудовано
- 33 Для поворота сиденья служит рычаг D – рис. 28 (с правой; Подогрев сидений – рис. 29
- 34 ЯЩИК ПОД СИДЕНЬЕМ; который легко снимается со специальных крюков в; ОТКИДНАЯ КРЫШКА СКЛАДНОГО СИДЕНЬЯ – рис. 30; крышкой, которую можно использовать в качестве
- 35 ПЛАСТМАССОВАЯ ОБЛИЦОВКА ОСНОВАНИЯ; МОДИФИКАЦИЯ PANORAMA
- 36 Сиденье в сложенном положении; Опрокидывание спинки центрального сиденья
- 37 Снятие складного сиденья; ПРЕДУПРЕЖДЕНИЕ Для снятия складного сиденья
- 38 ПОДГОЛОВНИКИ; ПЕРЕДНИЕ ПОДГОЛОВНИКИ – рис. 38
- 39 РУЛЕВОЕ КОЛЕСО; отпустите рычаг – рис. 39 потянув его в сторону; остановлен и двигатель выключен.
- 40 Зеркала с электроприводом регулировки положения; ЗЕРКАЛА ЗАДНЕГО ОБЗОРА; ВНУТРЕННЕЕ ЗЕРКАЛО – рис. 40
- 42 Оттаивание и обдув зеркал; Электрическое сложение зеркал
- 43 ОТОПЛЕНИЕ И ВЕНТИЛЯЦИЯ
- 44 Ручка B для включения / регулировки вентилятора; = вентилятор выключен; БОКОВЫЕ И ЦЕНТРАЛЬНЫЕ ПОВОРОТНЫЕ
- 46 Система защиты окон от запотевания
- 47 КОНДИЦИОНЕР С РУЧНОЙ РЕГУЛИРОВКОЙ; Ручка B для включения/регулировки вентилятора
- 48 Поворотная гайка C для распространения воздуха
- 49 БЫСТРЫЙ ОБДУВ/ОТТАИВАНИЕ ПЕРЕДНИХ СТЕКОЛ
- 51 ВКЛЮЧЕНИЕ РЕЦИРКУЛЯЦИИ ВНУТРЕННЕГО ВОЗДУХА
- 52 ДОПОЛНИТЕЛЬНЫЙ ОТОПИТЕЛЬ; АВТОМАТИЧЕСКИЙ ОТОПИТЕЛЬ
- 53 ПРОГРАММИРУЕМЫЙ ОТОПИТЕЛЬ
- 54 Включение отопительной установки
- 55 Цифровой таймер – рис. 56
- 57 Отключение запрограммированного времени
- 58 ТЕХОБСЛУЖИВАНИЕ
- 59 ДОПОЛНИТЕЛЬНЫЙ ЗАДНИЙ ОТОПИТЕЛЬ
- 60 ФАРЫ ДАЛЬНЕГО СВЕТА – рис. 66; ФАРЫ НАРУЖНОГО ОСВЕЩЕНИЯ; ОСВЕЩЕНИЕ ВЫКЛЮЧЕНО – рис. 63
- 61 МИГАНИЕ ФАР – рис. 67
- 63 ОЧИСТКА СТЕКОЛ; СТЕКЛООЧИСТИТЕЛЬ/СТЕКЛООМЫВАТЕЛЬ
- 64 Функция «Умная мойка»
- 65 ДОЖДЕВОЙ ДАТЧИК; ОМЫВАТЕЛЬ ФАР
- 66 ПЛАФОНЫ ВНУТРЕННЕГО ОСВЕЩЕНИЯ; ПЕРЕДНИЙ ПЛАФОН С ТОЧЕЧНЫМИ СВЕТИЛЬНИКАМИ; Выдержка времени светильников плафона
- 67 ЗАДНИЙ ПЛАФОН В ГРУЗОВОМ ОТСЕКЕ – рис. 75
- 69 ПРОТИВОТУМАННЫЕ ФАРЫ – рис. 79; КНОПКИ УПРАВЛЕНИЯ; АВАРИЙНЫЕ ОГНИ – рис. 78
- 71 УСТРОЙСТВО ЦЕНТРАЛИЗОВАННОЙ БЛОКИРОВКИ
- 72 Восстановление выключателя аварийного
- 74 ОБОРУДОВАНИЕ САЛОНА; ВЕРХНИЙ ЯЩИК – ОТСЕК С СИСТЕМОЙ ОХЛАЖДЕНИЯ; Ящик открывается с помощью крышки, как показано на; ПЕРЧАТОЧНЫЙ ЯЩИК – рис. 89; Ящик открывается за ручку A.
- 75 ПЕРЧАТОЧНЫЙ ЯЩИК С ЗАМКОМ – рис. 90; Чтобы закрыть или открыть ящик, поверните ключ по или; ЯЩИК ДЛЯ МЕЛКИХ ВЕЩЕЙ; Ящик A – рис. 91 помещается в центре приборной
- 76 ЯЩИК ПОД ПЕРЕДНИМ СИДЕНЬЕМ ПАССАЖИРА; ДВЕРНЫЕ КАРМАНЫ – рис. 93
- 77 ЗАДНЯЯ ПЕРЕГОРОДКА – рис. 95; Автомобиль может быть оборудован глухой задней; ПОДСТАКАННИКИ – ПОДСТАВКИ ПОД БАНКИ – рис. 96; Подстаканники и подставки под банки расположены на
- 78 ПРИКУРИВАТЕЛЬ – рис. 97; возвращается в исходное положение – прикуриватель
- 79 СОЛНЦЕЗАЩИТНЫЙ КОЗЫРЕК – рис. 99; Солнцезащитные козырьки расположены по бокам; ЭЛЕКТРИЧЕСКАЯ РОЗЕТКА – рис. 100
- 80 находится рабочий стол А в некоторых моделях этот; ПОЛКА НАД КАБИНОЙ – рис. 102; для хранения легких вещей.; Максимально допустимая нагрузка:
- 81 ЯЩИК ДЛЯ МЕЛКИХ ВЕЩЕЙ В КАБИНЕ (CAPUCINE); солнцезащитными козырьками и служит для; ОТКИДНАЯ КРЫШКА СКЛАДНОГО СИДЕНЬЯ – рис. 104; откидной крышке имеются два подстаканника и опорная
- 83 Предупреждения по эксплуатации
- 85 ХРОНОТАХОГРАФ
- 86 ДВЕРИ; ЦЕНТРАЛИЗОВАННАЯ БЛОКИРОВКА/; ФУНКЦИЯ SPEED BLOCK
- 87 Разблокировка замков дверей снаружи
- 89 УСТРОЙСТВО DEAD LOCK; Включение устройства
- 90 БОКОВАЯ РАЗДВИЖНАЯ ДВЕРЬ – рис. 115
- 91 ПОДВИЖНАЯ ПОДНОЖКА – рис. 117; на приборной; ЗАДНЯЯ РАСПАШНАЯ ДВЕРЬ
- 92 Электрическое закрытие изнутри – рис. 121; Закройте обе задние створки (сначало левую, потом; Открытие вручную второй створки – рис. 120; механизмом, который останавливает их в открытом
- 93 ЭЛЕКТРИЧЕСКИЕ СТЕКЛОПОДЪЕМНИКИ; Контроллер стеклоподъемника
- 94 КАПОТ ДВИГАТЕЛЯ; ОТКРЫТИЕ КАПОТА; Дверь переднего пассажира
- 95 ЗАКРЫТИЕ КАПОТА
- 96 Для установки штанг накрышного багажника и крепления
- 97 ФАРЫ; НАПРАВЛЕНИЕ СВЕТОВОГО ПУЧКА
- 98 СИСТЕМА ABS; Регулировка положения фар – рис. 129
- 100 MECHANICAL BRAKE ASSIST; Авария EBD (электронная система распределения; на приборной панели (вместе
- 101 СИСТЕМА EOBD; можно
- 102 ПАРКОВОЧНЫЕ ДАТЧИКИ; АКТИВИЗАЦИЯ СИСТЕМЫ
- 103 Расстояние обзора
- 104 ПРЕДУПРЕЖДЕНИЯ ОБЩЕГО ПОРЯДКА
- 105 РАДИОПРИЕМНИК; ПОДГОТОВИТЕЛЬНОЕ ОБОРУДОВАНИЕ для
- 108 ЗАПРАВКА АВТОМОБИЛЯ ТОПЛИВОМ; ЭКСПЛУАТАЦИЯ ПРИ НИЗКОЙ ТЕМПЕРАТУРЕ
- 110 ОХРАНА ОКРУЖАЮЩЕЙ СРЕДЫ; Устройства, ограничивающие выбросы дизельных
- 111 РЕМНИ БЕЗОПАСНОСТИ; ПОЛЬЗОВАНИЕ РЕМНЯМИ БЕЗОПАСНОСТИ – рис. 137; СИСТЕМ; СИСТЕМЫ БЕЗОПАСНОСТИ; РЕГУЛИРОВКА КРЕПЛЕНИЯ РЕМНЯ ПО ВЫСОТЕ
- 112 СИСТЕМЫ
- 113 ПРЕДНАТЯЖИТЕЛИ; ОГРАНИЧИТЕЛИ НАГРУЗКИ
- 114 ОБЩИЕ ПРЕДУПРЕЖДЕНИЯ ПО ИСПОЛЬЗОВАНИЮ
- 115 ПОДДЕРЖАНИЕ ЭФФЕКТИВНОСТИ РЕМНЕЙ
- 116 БЕЗОПАСНАЯ ПЕРЕВОЗКА ДЕТЕЙ
- 117 ГРУППА 1
- 118 ГРУППА 3; ГРУППА 2
- 119 Группа 1
- 120 ПОДГОТОВКА ДЛЯ УСТАНОВКИ ДЕТСКОГО
- 122 IUF; в соответствующей весовой группе.; Переносная колыбель
- 123 ПЕРЕДНИЕ ПОДУШКИ БЕЗОПАСНОСТИ
- 124 подушку, находящуюся в приборной панели, размеры; ПЕРЕДНЯЯ ПОДУШКА БЕЗОПАСНОСТИ СО СТОРОНЫ; Устройство представляет собой мгновенно надуваемую
- 125 БОКОВЫЕ ПОДУШКИ БЕЗОПАСНОСТИ
- 126 БОКОВЫЕ ПОДУШКИ БЕЗОПАСНОСТИ ДЛЯ ЗАЩИТЫ
- 129 ПРОЦЕДУРА ЗАПУСКА; ПУСК ДВИГАТЕЛЯ; ПУСК; ПУСК И УПРАВЛЕНИЕ АВТОМОБИЛЕМ
- 130 ПРОГРЕВ ДВИГАТЕЛЯ ПОСЛЕ ЗАПУСКА
- 131 СТОЯНОЧНЫЙ ТОРМОЗ – рис. 154; СТОЯНКА
- 132 ПУСК И
- 133 ПАРАМЕТРЫ МАКСИМАЛЬНОЙ НАГРУЗКИ
- 134 ЭКОНОМИЯ ТОПЛИВА; ЗАМЕЧАНИЯ ОБЩЕГО ПОРЯДКА
- 136 БУКСИРОВКА ПРИЦЕПОВ; ПРЕДУПРЕЖДЕНИЯ
- 137 УСТАНОВКА ТЯГОВО-СЦЕПНОГО УСТРОЙСТВА
- 139 Схема установки в модификациях
- 141 ЦЕПИ ПРОТИВОСКОЛЬЖЕНИЯ
- 142 ХРАНЕНИЕ АВТОМОБИЛЯ
- 143 КОНТРОЛЬНЫЕ; КОНТРОЛЬНЫЕ ЛАМПЫ И СООБЩЕНИЯ; Если контрольная лампа; НЕДОСТАТОЧНЫЙ УРОВЕНЬ ТОРМОЗНОЙ
- 144 Стояночный тормоз включен; ВЫСОКАЯ ТЕМПЕРАТУРА ОХЛАЖДАЮЩЕЙ
- 145 НЕДОСТАТОЧНАЯ ЗАРЯДКА АККУМУЛЯТОРА
- 147 НЕПОЛНОЕ ЗАКРЫТИЕ ДВЕРЕЙ / ГРУЗОВОГО; Авария EBD (электронная система
- 148 ПОДУШКА БЕЗОПАСНОСТИ СО СТОРОНЫ
- 150 контрольная лампа; НАЛИЧИЕ ВОДЫ В ФИЛЬТРЕ ДИЗЕЛЬНОГО
- 154 ПРЕВЫШЕНИЕ ОГРАНИЧЕНИЯ СКОРОСТИ
- 155 АВАРИЙНЫЙ ПУСК; АВАРИЙНОЕ СОСТОЯНИЕ
- 156 ЗАМЕНА КОЛЕСА; ОБЩИЕ УКАЗАНИЯ; АВАРИЙНОЕ
- 157 Замена колеса выполняется следующим образом:
- 162 КОМПЛЕКТ ДЛЯ БЫСТРОГО РЕМОНТА ШИН
- 164 НЕОБХОДИМАЯ ИНФОРМАЦИЯ; Герметик в комплекте быстрого ремонта действует
- 165 ПРОЦЕДУРА НАКАЧКИ
- 167 ТОЛЬКО ДЛЯ ПРОВЕРКИ И ВОССТАНОВЛЕНИЯ
- 168 ЗАМЕНА ЛАМПЫ
- 170 ) все другие исполнения; Лампы
- 171 ЗАМЕНА ЛАМПЫ ПРИБОРА ВНЕШНЕГО; ПЕРЕДНИЕ ОПТИЧЕСКИЕ ЭЛЕМЕНТЫ
- 172 ФАРЫ ДАЛЬНЕГО СВЕТА
- 173 УКАЗАТЕЛИ ПОВОРОТА
- 174 ПРОТИВОТУМАННЫЕ ФАРЫ
- 175 ЗАДНИЕ ОПТИЧЕСКИЕ ЭЛЕМЕНТЫ
- 176 против часовой стрелки (байонетное соединение); Для моделей грузовиков и грузовиков в исполнении
- 177 ЗАДНИЕ ПРОТИВОТУМАННЫЕ ФАРЫ (фургон Maxi)
- 178 ФОНАРИ ОСВЕЩЕНИЯ НОМЕРНОГО ЗНАКА – рис. 198
- 179 ЗАМЕНА ВНУТРЕННЕЙ ЛАМПЫ; ПЕРЕДНИЙ ПОТОЛОЧНЫЙ СВЕТИЛЬНИК
- 180 ЗАДНИЙ ПОТОЛОЧНЫЙ СВЕТИЛЬНИК
- 181 ЗАМЕНА ПРЕДОХРАНИТЕЛЕЙ; ОБЩИЕ ПОЛОЖЕНИЯ; – ОПАСНОСТЬ ВОЗНИКНОВЕНИЯ ПОЖАРА.
- 182 Блок управления в моторном отсеке
- 184 ЭЛЕКТРИЧЕСКИЕ УСТРОЙСТВА
- 188 ЗАРЯДКА АККУМУЛЯТОРНОЙ БАТАРЕИ
- 189 ПОДЪЕМ АВТОМОБИЛЯ; БУКСИРОВКА АВТОМОБИЛЯ
- 191 ТЕХОБСЛУЖИВАНИЕ И УХОД; ПЛАНОВОЕ ТЕХОБСЛУЖИВАНИЕ
- 192 ГРАФИК ПЛАНОВОГО ТЕХОБСЛУЖИВАНИЯ; Тысячи миль
- 195 ПРОВЕРКА УРОВНЯ
- 196 МОТОРНОЕ МАСЛО – рис. 217
- 197 ОХЛАЖДАЮЩАЯ ЖИДКОСТЬ ДВИГАТЕЛЯ – рис. 218; . Доливайте охлаждающую; нельзя смешивать с любой другой
- 198 ЖИДКОСТЬ СТЕКЛООМЫВАТЕЛЯ ВЕТРОВОГО
- 199 ТОРМОЗНАЯ ЖИДКОСТЬ – рис. 220
- 200 ЖИДКОСТЬ ДЛЯ УСИЛИТЕЛЯ РУЛЕВОГО УПРАВЛЕНИЯ; проверки на наличие утечек.
- 201 ФИЛЬТР-УЛАВЛИВАТЕЛЬ ЦВЕТОЧНОЙ ПЫЛЬЦЫ; УЛАВЛИВАТЕЛЬ ЦВЕТОЧНОЙ ПЫЛЬЦЫ; ВОЗДУХООЧИСТИТЕЛЬ – ПЫЛЬНЫЕ ДОРОГИ
- 202 АККУМУЛЯТОРНАЯ БАТАРЕЯ; ЗАМЕНА АККУМУЛЯТОРНОЙ БАТАРЕИ
- 203 ПОЛЕЗНЫЕ СОВЕТЫ ДЛЯ ПРОДЛЕНИЯ СРОКА СЛУЖБЫ
- 204 КОЛЕСА И ШИНЫ
- 205 РЕЗИНОВЫЕ ШЛАНГИ; В отношении резиновых шлангов тормозной системы
- 206 СТЕКЛООЧИСТИТЕЛЬ; ЩЕТКИ; снижает видимость в плохую погоду.
- 207 КУЗОВ; ЗАЩИТА ОТ АТМОСФЕРНЫХ ВОЗДЕЙСТВИЙ
- 209 САЛОН; Стекла
- 211 ТЕХНИЧЕСКИЕ ХАРАКТЕРИСТИКИ; ИДЕНТИФИКАЦИОННЫЕ ДАННЫЕ; СВОДНАЯ ТАБЛИЧКА ИДЕНТИФИКАЦИОННЫХ
- 212 ТЕХНИЧЕСКИЕ
- 213 AX; КОДЫ ДВИГАТЕЛЯ – МОДИФИКАЦИИ КУЗОВА; Модификации
- 214 ДВИГАТЕЛЬ
- 215 ПОДАЧА ТОПЛИВА; ПОДВЕСКА
- 216 РУЛЕВОЙ МЕХАНИЗМ
- 217 КОЛЕСА; КОЛЕСНЫЕ ОБОДЫ И ШИНЫ; МАРКИРОВКА ШИН – рис. 231
- 220 Шины в комплекте
- 221 РАЗМЕРЫ; Размеры выражены в мм и относятся; ФУРГОН
- 222 БОРТОВАЯ ПЛАТФОРМА; CHI; ГРУЗОВОЙ АВТОМОБИЛЬ
- 224 РАБОЧИЕ ХАРАКТЕРИСТИКИ
- 225 МАССА ФУРГОНА
- 229 МАССА ГРУЗОВОГО АВТОМОБИЛЯ С ПЛАТФОРМОЙ
- 230 МАССА ГРУЗОВОГО АВТОМОБИЛЯ С ПЛАТФОРМОЙ (модификация HEAVY)
- 231 МАССА ШАССИ С КАБИНОЙ И ПЛАТФОРМОЙ
- 233 МАССА ШАССИ С КАБИНОЙ И ПЛАТФОРМОЙ (модификация HEAVY)
- 234 МАССА ШАССИ С КАБИНОЙ
- 237 МАССА ШАССИ С ПЛАТФОРМОЙ (модификация HEAVY)
- 238 МАССА ШАССИ С КАБИНОЙ (модификация HEAVY)
- 241 МАССА СО СДВОЕННОЙ КАБИНОЙ
- 242 МАССА СО СДВОЕННОЙ КАБИНОЙ (модификация HEAVY)
- 243 МАССА КОМБИНИРОВАННОГО ГРУЗОВОГО АВТОМОБИЛЯ
- 246 МАССА МОДИФИКАЦИИ PANORAMA
- 247 ЗАПРАВОЧНЫЕ ОБЪЕМЫ
- 248 ЭКСПЛУАТАЦИОННЫЕ ЖИДКОСТИ И СМАЗОЧНЫЕ МАТЕРИАЛЫ; ХАРАКТЕРИСТИКИ РЕКОМЕНДОВАННЫХ ПРОДУКТОВ
- 250 ОБРАЩЕНИЕ С АВТОМОБИЛЕМ В КОНЦЕ СРОКА СЛУЖБЫ
- 251 ОМОЛОГАЦИОННЫЕ СЕРТИФИКАТЫ
- 255 УКАЗАТЕЛЬ
