Автомобили Fiat ALBEA 2013 - инструкция пользователя по применению, эксплуатации и установке на русском языке. Мы надеемся, она поможет вам решить возникшие у вас вопросы при эксплуатации техники.
Если остались вопросы, задайте их в комментариях после инструкции.
"Загружаем инструкцию", означает, что нужно подождать пока файл загрузится и можно будет его читать онлайн. Некоторые инструкции очень большие и время их появления зависит от вашей скорости интернета.

61
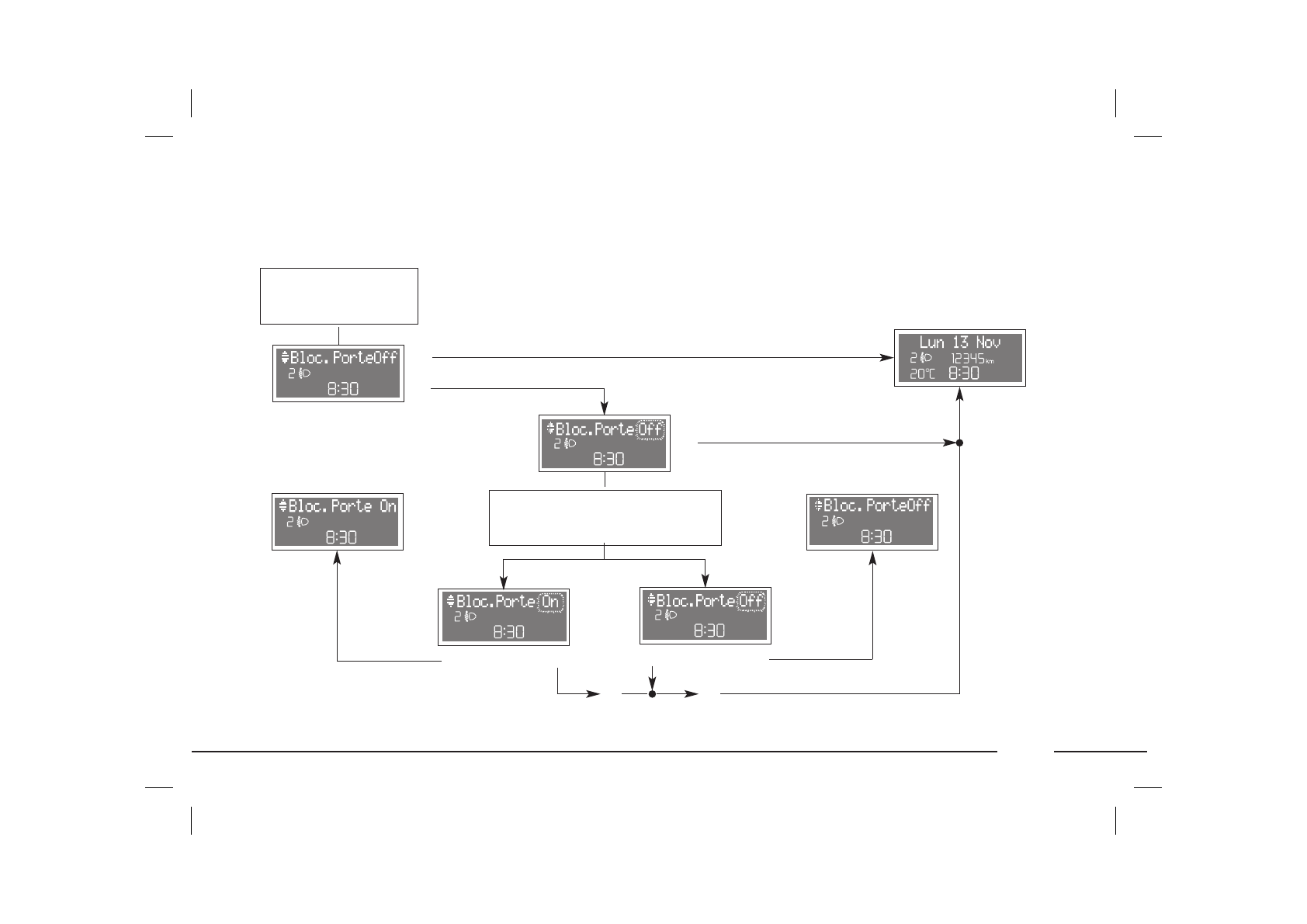
âòîìàòè÷åñêîå çàïèðàíèå öåíòðàëüíîãî çàìêà âî âðåìß äâèæåíèß àâòîìîáèëß
òà ôóíêöèß:
❒
ïðè âêëþ÷åíèè (ON) àâòîìàòè÷åñêè çàïèðàåò äâåðè, êàê òîëüêî ñêîðîñòü àâòîìîáèëß ïðåâûñèò 20 êì/÷àñ;
R
Q
O
N
O
N
R
Q
Q
Q
Q
R
R
‘ì. "„èàãíîñòèêà ïðè âêëþ÷åíèè"
è "„îñòóï ê ñòðàíèöå ìåíþ"
‚îçâðàò ê ïðåäûäóùåé àêòèâíîé
ñòðàíèöå, íàïðèìåð:
‘òðàíèöà ìåíþ
‚îçâðàò ê ñòðàíèöå ìåíþ
‘ ïîìîùüþ êëàâèø
N
/
O
âêëþ÷èòå
èëè âûêëþ÷èòå ôóíêöèþ (ON/OFF).
‚îçâðàò ê ñòðàíèöå ìåíþ
Q
= àæàòèå ìåíåå äâóõ ñåêóíä êëàâèøè MODE
R
= àæàòèå áîëåå äâóõ ñåêóíä êëàâèøè MODE