Автомобили Fiat ALBEA 2012 - инструкция пользователя по применению, эксплуатации и установке на русском языке. Мы надеемся, она поможет вам решить возникшие у вас вопросы при эксплуатации техники.
Если остались вопросы, задайте их в комментариях после инструкции.
"Загружаем инструкцию", означает, что нужно подождать пока файл загрузится и можно будет его читать онлайн. Некоторые инструкции очень большие и время их появления зависит от вашей скорости интернета.

54
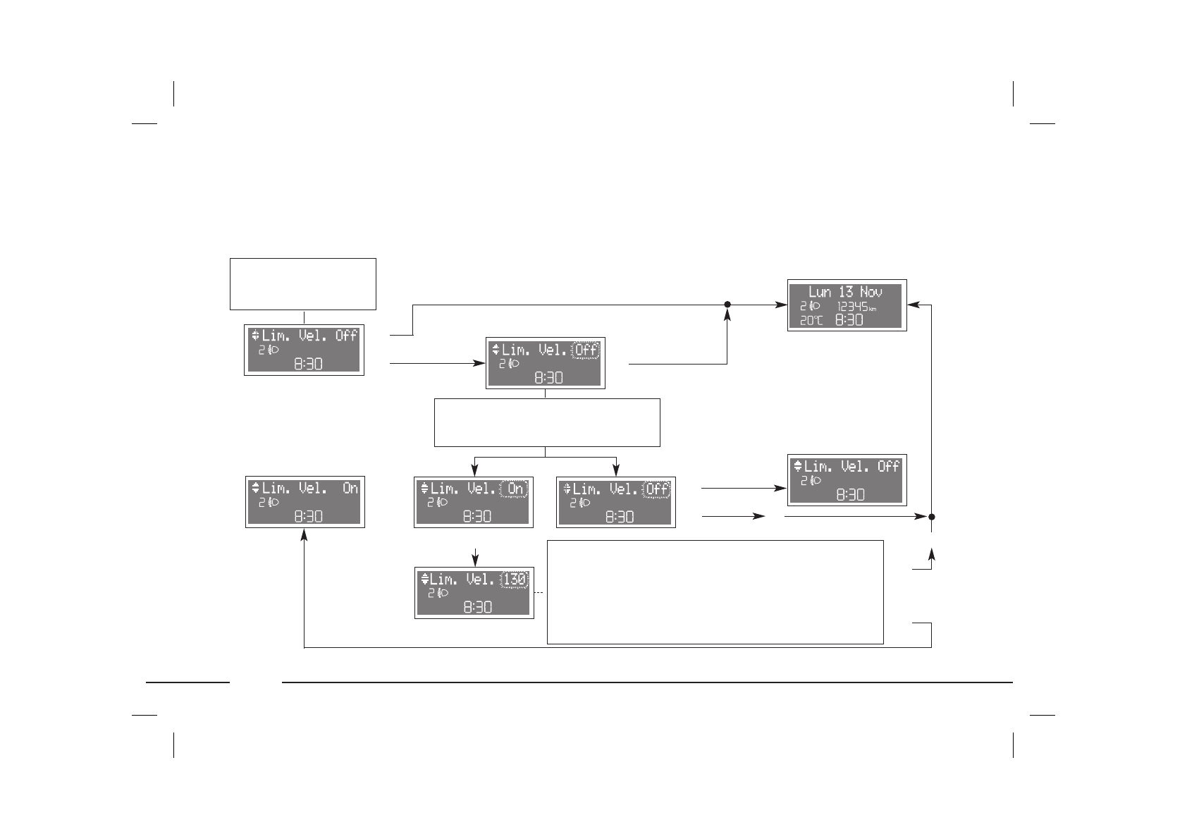
ãðàíè÷åíèå ñêîðîñòè
òà ôóíêöèß ïîçâîëßåò çàäàâàòü çíà÷åíèå ñêîðîñòè äâèæåíèß àâòîìîáèëß, ßâëßþùååñß ïðåäåëüíûì äëß âîäèòåëß. ðè åãî
ïðåâûøåíèè àâòîìàòè÷åñêè ïîäàåòñß çâóêîâîé ñèãíàë è âêëþ÷àåòñß êîíòðîëüíàß ëàìïà
è
, à íà äèñïëåå ïîßâëßåòñß
ñîîòâåòñòâóþùåå ïðåäóïðåæäàþùåå ñîîáùåíèå. ðè ïðîäàæå àâòîìîáèëß ýòà ôóíêöèß îòêëþ÷åíà. “ñòàíîâêà ìàêñèìàëüíî
äîïóñòèìîãî çíà÷åíèß ñêîðîñòè äâèæåíèß îñóùåñòâëßåòñß, êàê ïîêàçàíî íà ñõåìå:
R
Q
Q
Q
R
Q
Q
R
O
N
O
N
Q
R
‘ì. "„èàãíîñòèêà ïðè âêëþ÷åíèè"
è "„îñòóï ê ñòðàíèöå ìåíþ"
‚îçâðàò ê ïðåäûäóùåé
àêòèâíîé ñòðàíèöå, íàïðèìåð:
‘ ïîìîùüþ êëàâèø
N
è
O
âêëþ÷èòå èëè âûêëþ÷èòå
ôóíêöèþ (ON/OFF).
–èôðû âûáðàííîãî çíà÷åíèß ìèãàþò.
‘òðàíèöà ìåíþ
‚îçâðàò ê ñòðàíèöå ìåíþ
‚îçâðàò ê ñòðàíèöå ìåíþ
Šëàâèøàìè
N
è
O
çàäàéòå òðåáóåìóþ ñêîðîñòü (âî âðåìß çàäàíèß çíà÷åíèß
äèñïëåé ìèãàåò). ‘êîðîñòü ìîæåò áûòü çàäàíà â äèàïàçîíå îò 30 äî 250 êì/÷àñ
èëè îò 20 äî 155 ìèëü/÷àñ â çàâèñèìîñòè îò çàäàííîé äî ýòîãî åäèíèöû
èçìåðåíèß (ñì. ðàçäåë "àññòîßíèå. …äèíèöû èçìåðåíèß", ïðèâåäåííûé íèæå).
Šàæäîå íàæàòèå íà ñîîòâåòñòâóþùóþ êëàâèøó óâåëè÷èâàåò èëè óìåíüøàåò çíà÷åíèå
íà ïßòü åäèíèö. …ñëè óäåðæèâàòü êëàâèøó íàæàòîé, çíà÷åíèå íà÷èíàåò
àâòîìàòè÷åñêè èçìåíßòüñß â óñêîðåííîì ðåæèìå.
Q
= àæàòèå ìåíåå äâóõ ñåêóíä êëàâèøè MODE
R
= àæàòèå áîëåå äâóõ ñåêóíä êëàâèøè MODE
 
  
  
  
  
  
  
  
  
  
  
  
  
  
  
  
  
  
  
  
  
  
  
  
  
  
  
  
  
  
  
  
  
  
  
  
  
  
  
  
  
  
  
  
  
  
  
  
  
  
  
  
  
  
  
  
  
  
  
  
  
  
  
  
  
  
  
  
  
  
  
  
  
  
  
  
  
  
  
  
  
  
  
  
  
  
  
  
  
  
  
  
  
  
  
  
  
  
  
  
  
  
  
  
  
  
  
  
  
  
  
  
  
  
  
  
  
  
  
  
  
  
  
  
  
  
  
  
  
  
  
  
  
  
  
  
  
  
  
  
  
  
  
  
  
  
  
  
  
  
  
  
  
  
  
  
  
  
  
  
  
  
  
  
  
  
  
  
  
  
  
  
  
  
  
  
  
  
  
  
  
  
  
  
  
  
  
  
  
  
  
  
  
  
  
  
  
  
  
  
  
  
  
  
  
  
  
  
  
  
  
  
  
  
  
  
  
  
  
  
  
  
  
  
  
  
  
  
  
  
  
  
  
  
  
  
  
  
  
  
  
  
  
  
  
  
  
  
  
 