Автомобили Fiat ALBEA 2011 - инструкция пользователя по применению, эксплуатации и установке на русском языке. Мы надеемся, она поможет вам решить возникшие у вас вопросы при эксплуатации техники.
Если остались вопросы, задайте их в комментариях после инструкции.
"Загружаем инструкцию", означает, что нужно подождать пока файл загрузится и можно будет его читать онлайн. Некоторые инструкции очень большие и время их появления зависит от вашей скорости интернета.

73
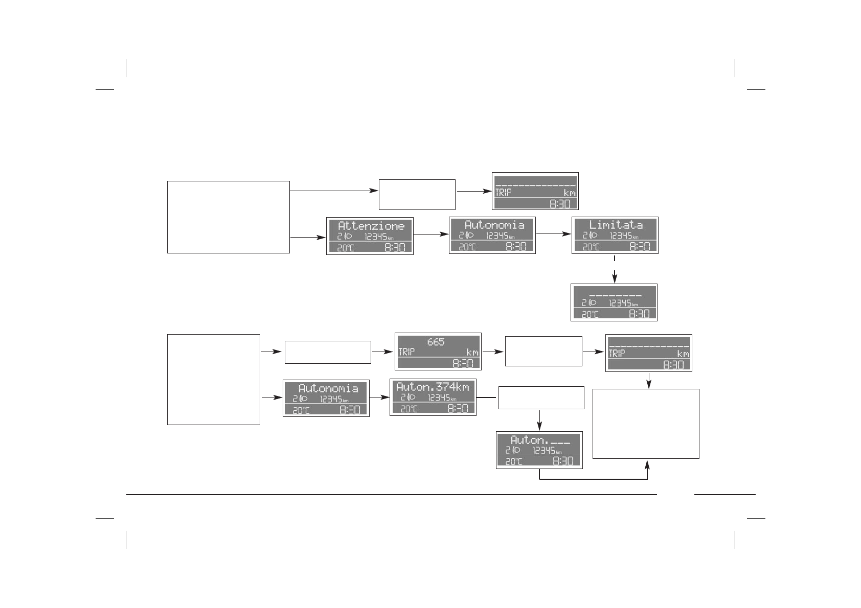
Œàðøðóòíûé êîìïüþòåð. ‡àïàñ õîäà
‡àïàñ õîäà Ð ýòî ðàñ÷åòíîå ðàññòîßíèå, âûðàæåííîå â êèëîìåòðàõ èëè ìèëßõ, êîòîðîå ìîæíî ïðîåõàòü íà èìåþùåìñß â áàêå
êîëè÷åñòâå òîïëèâà. ðè ðàñ÷åòå çàïàñà õîäà àâòîìîáèëß ó÷èòûâàåòñß ñðåäíèé ðàñõîä òîïëèâà çà ïîñëåäíèå ïßòü ìèíóò
ïîåçäêè è êîëè÷åñòâî òîïëèâà, îñòàâøååñß â áàêå. îñëå çàïðàâêè àâòîìîáèëß çàïàñ õîäà, åñòåñòâåííî, ðàññ÷èòûâàåòñß çàíîâî.
%
à íåêîòîðûõ
ìîäèôèêàöèßõ íà äèñïëåé
âûâîäèòñß:
Šàê òîëüêî çàïàñ õîäà ñòàíîâèòñß ìåíüøå
50 êì, íà 20 ñåêóíä âûâîäèòñß
ñîîáùåíèå: Autonomia Limitata ("‡àïàñ
õîäà îãðàíè÷åí") (íà íåêîòîðûõ
ìîäèôèêàöèßõ âìåñòå ñ ñîîáùåíèåì
ïîäàåòñß çâóêîâîé ñèãíàë).
à íåêîòîðûõ ìîäèôèêàöèßõ
íà äèñïëåé âûâîäèòñß:
‚ ñëó÷àå îñòàíîâêè àâòîìîáèëß,
ïîä êîòîðîé ïîíèìàåòñß
äâèæåíèå ñî ñêîðîñòüþ ìåíåå
4 êì/÷àñ ïðè âêëþ÷åííîì
äâèãàòåëå, íà äèñïëåé
âûâîäèòñß ïîñëåäíåå çíà÷åíèå
çàïàñà õîäà, ðàññ÷èòàííîå
ïåðåä îñòàíîâêîé àâòîìîáèëß.
à íåêîòîðûõ
ìîäèôèêàöèßõ íà äèñïëåé
âûâîäèòñß:
à íåêîòîðûõ ìîäèôèêàöèßõ
íà äèñïëåé âûâîäèòñß:
Šîãäà ñêîðîñòü àâòîìîáèëß âíîâü
ïðåâûñèò ïîðîã â 4 êì/÷àñ,
çíà÷åíèå çàïàñà õîäà áóäåò
ðàññ÷èòàíî âíîâü ñ ó÷åòîì òîïëèâà,
èçðàñõîäîâàííîãî ïåðåä îñòàíîâêîé
àâòîìîáèëß.
%
= àæàòèå ìåíåå äâóõ ñåêóíä êëàâèøè TRIP
 
  
  
  
  
  
  
  
  
  
  
  
  
  
  
  
  
  
  
  
  
  
  
  
  
  
  
  
  
  
  
  
  
  
  
  
  
  
  
  
  
  
  
  
  
  
  
  
  
  
  
  
  
  
  
  
  
  
  
  
  
  
  
  
  
  
  
  
  
  
  
  
  
  
  
  
  
  
  
  
  
  
  
  
  
  
  
  
  
  
  
  
  
  
  
  
  
  
  
  
  
  
  
  
  
  
  
  
  
  
  
  
  
  
  
  
  
  
  
  
  
  
  
  
  
  
  
  
  
  
  
  
  
  
  
  
  
  
  
  
  
  
  
  
  
  
  
  
  
  
  
  
  
  
  
  
  
  
  
  
  
  
  
  
  
  
  
  
  
  
  
  
  
  
  
  
  
  
  
  
  
  
  
  
  
  
  
  
  
  
  
  
  
  
  
  
  
  
  
  
  
  
  
  
  
  
  
  
  
  
  
  
  
  
  
  
  
  
  
  
  
  
  
  
  
  
  
  
  
  
  
  
  
  
  
  
  
  
  
  
  
  
  
  
  
  
  
  
  
 