Страница 2 - Содержание; ПО
Содержание 1. Требования по безопасности.……………………………………………..……………….………………… 1.1 Общие требования по безопасности……………………………………………………….……… 1.2 Меры предосторожности………… . ………………………………………………… . … .. …………… 1.3 Средства защиты………………… . ………………………………………………..……… . ……………… 2. Модели и спецификация ……………………………...
Страница 7 - Модель и спецификация; Спецификация телевизора
2. Модель и спецификация 2.1 Спецификация телевизора UA32H1200 / UA43H1400. Пункт UA32H1200 UA43H1400 LCD панель Визуальная область 32 дюйм 43 дюйм Диагональ экрана 81 см 109 см Соотношение сторон 16:9 16:9 Тип подсветки Direct LED Direct LED Разрешение экрана HD 1366x768 Full HD 1920*1080 Количеств...
Страница 9 - Спецификация платы; Этот вид платы используется на моделях телевизоров
2. Модель и спецификация 2.2.1 Спецификация платы Этот вид платы используется на моделях телевизоров ARTEL LED TV UA32H1200. Микросхема UM1 Главный процессор MT2841 Микросхема UA1 Усилитель звука TAS5707PHPR Микросхема UZ1 LNB output для (S2) +18В (SOP - 8) RT5047B Микросхема UD1 Стабилизатор 1,2В (...
Страница 11 - Функциональные разъемы платы; UL; и Изоляционное Сопротивление; Изоляционное Сопротивление:; LAN COAX OUT EARPHONE
2. Модель и спецификация 2.3 Функциональные разъемы платы RT.2841 Международный стандарт ( EMI ) UL 60950/ UL60065; EN60950- 1/ EN60065; GB 4943- 2011/ GB 8898-2011; IEC 60950/IEC 60065. Hi-Pot и Изоляционное Сопротивление Hi-Pot: Первичный к вторичному: 3000В, 10мA для 60сек. Изоляционное Сопротивл...
Страница 12 - Общая характеристика платы; Ниже приведена характеристика платы модель телевизора
2. Модель и спецификация 2.4.1. Общая характеристика платы Ниже приведена характеристика платы модель телевизора UA32H1200 Характеристика платы UA32H1200 Панель Тип панели LED подсветкой Интерфейс Двойной/Одинарный LVDS Разрешение до 1 366x768 ТВ вход ATV Принимающие частоты 48,25 - 863,25 МГц Входн...
Страница 16 - video recorder
3. Описание функций Описание функций кнопки ПДУ 3.1 Кнопка информации (INFO) Функция для информации о просматриваемом канале его расписании, а также для получения информации качестве и мощности сигнала. 3.2 Функция GUIDE (Электронный гид) Электронный гид представляет собой экранное меню, отображающе...
Страница 17 - зеленная кнопка; – SOURCE
3. Описание функций 3.5 Функция « Time-Shift» зеленная кнопка Time-Shift – функция приостановки цифрового телевидения, при которой пользователь может просматривать телепрограммы, используя функционал "Пауза" и "Перемотка". Возможность постановки на "паузу" телепрограмм цифров...
Страница 19 - Кнопки управления на задней панели телевизора.; VOL; ПДУ для моделей
3. Описание функций 3.1 0 Кнопки управления на задней панели телевизора. Кнопка управления Кнопка управления от моделей UA32H1200 / UA43H1400 в круглой форме. Кнопка VOL - – кнопка убавления громкости; Кнопка VOL + – кнопка прибавления громкости; Кнопка PRO - – кнопка переключения канала назад; Кноп...
Страница 20 - MV
3. Описание функций 3.11 Заводское меню 3.11.1 Описание функций заводского меню телевизора UA32H1200 / UA43H1400 Общие понятия. Заводское меню моделей линейки Smart в основном используется для производства и производственных настроек телевизора и не рекомендуется неквалифицированное вмешательство и ...
Страница 21 - Восстановить значения по умолчанию, за исключением баланса; ADC; Телевизор будет оставаться состояние ожидания
3. Описание функций 3.11.2 Factory menu (Описание функций заводского меню) В следующей таблице приводится краткое описания заводского меню. Factory Menu Наименование Настройка по умолчанию Описание Factory hotkey OFF Кротчайший путь для доступа в заводское меню Эта функция может быть выключена(OFF) ...
Страница 22 - Balance
3. Описание функций 3.11.3 White Balance (Меню белого баланса) Использовать кнопки на ПДУ для выбора нужных пунктов в меню White Balance и кнопка OKдля подтверждения выбора. White Balance Наименование Настройка по умолчанию Описание Source ATV Используйте кнопки для изменения источника Color normal ...
Страница 24 - продукта; Наименование
3. Описание функций 3.11 .5 Прочее (Other menu) Этот вид меню содержит базовую информацию, которую мы можем проверить до момента серийного производства. Other menu Наименование Настройка по умолчанию Описание Test Pattern > Включение тестового режима телевизора, для отключения режима перезагрузит...
Страница 26 - режим
3. Описание функций 3.11.9 PICTURE CURVE / настройка изображения (грубое изменение) 0. Source - используемый режим 1. Curve Setting – настройка графики 2. Curve_0 – графика знач. 0 3. Curve_25 – графика знач. 25 4. Curve_50 – графика знач. 50 5. Curve_75 – графика знач. 75 6. Curve_100 – графика зна...
Страница 27 - Подготовка и установка программного обеспечения на телевизор; Записать ПО на
3. Описание функций 3.12. Подготовка и установка программного обеспечения на телевизор UA32H1200 / UA43H1400 . 1. Записать ПО на USB flash носитель – имя файла: « ХХХХХ » Примечание: Название файла может меняться в зависимости от версии ПО 2. Установить USB flash носитель к телевизору. 27
Страница 28 - «Установка ПО, не выключайте ТВ от питания 220В»
3. Описание функций 3. Подключить кабель питания (Power cord ) к сети AC 220V. Подождите идет установка ПО . «Установка ПО, не выключайте ТВ от питания 220В» ПРИМЕЧАНИЕ. Не отключайте телевизор от сети до окончания обновления ПО. Этот процесс может занять несколько минут. 28
Страница 30 - Установка ПО завершена!; Извлечь
3. Описание функций Установка ПО завершена! 6. Извлечь USB flash носитель из телевизора. 7. Отключить кабель питания (Power cord ) из сети AC / 220V. 30
Страница 36 - Проверка версии ПО при помощи; Нажимаем; Menu; Вибираем; Service Menu; Версия
3. Описание функций 10. Проверка версии ПО при помощи Service Menu . Нажимаем Menu /Режим картинки/Пользовательский Вибираем Контраст/набор пароля «1950 или 9735» Вид Service Menu Версия 36
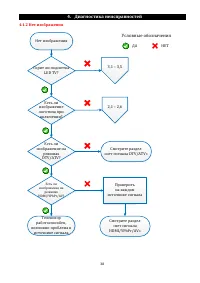
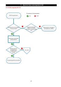
Страница 37 - Диагностика неисправностей; Блок схема симптомов для моделей; Нет питания; Условные обозначения; ДА
4. Диагностика неисправностей 4.1 Блок схема симптомов для моделей LED TV UA32H1200 / UA43H1400 4.1.1 Нет питания Нет питания Индикатор STAND BY горит ? Включается от кнопки ? Включается от пульта ? 1, 1 – 1,3 1,4 – 1,12 Телевизор работоспособен Проверить батарейки Проверить другим пультом Заменить ...
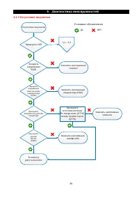
Страница 39 - Отсутствие подсветки
4. Диагностика неисправностей 4.1.3 Отсутствие подсветки Отсутствие подсветки Проверить LED Замерить напряжение VLED Замерить напряжение плюс на ножке конденсатора ( С 783 ) 3, 1 – 3,3 Телевизор работоспособен Заменить неисправный конденсатор ( С 783) Проверить исправность цепочки генератора Провери...
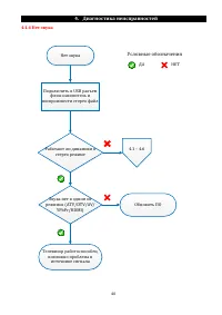
Страница 40 - Нет звука
4. Диагностика неисправностей 4.1.4 Нет звука Нет звука Работают ли динамики в стерео режиме Звука нет в одном из режимов ( ATV / DTV / AV / YPbPr /HDMI) 4. 1 – 4.6 Телевизор работоспособен , возможно проблема в источнике сигнала Обновить ПО Условные обозначения ДА НЕТ Подключить в USB разъем флэш н...
Страница 41 - слот; читает
4. Диагностика неисправностей 4.1. 5.1 Нет сигнала: HDMI, YPbPr, USB, CI - слот Нет сигнала HDMI , YPbPr, USB, CI - слот Нет сигнала YPbPr / AV? Телевизор работоспособен , возможно проблема в источнике сигнала Нет сигнала HDMI/ USB ? Нет ли сигнала только на одном из терминалов ? Нет ли сигнала толь...
Страница 42 - Неисправное изображение или аномальный дисплей
4. Диагностика неисправностей 4.1.6 Неисправное изображение или аномальный дисплей Неисправное изображение или аномальный дисплей ( негатив) Неисправное изображение или аномальный дисплей ( негатив) Проверить кабель LVDS Проверить кабель LVDS Проверить разъём ( Р 913 А ) Проверить разъём ( Р 913 А )...
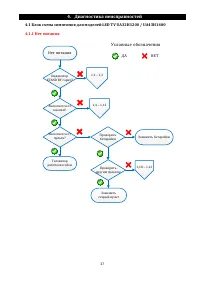
Страница 43 - Нет; Нет настройки каналов на спутниковом тюнере
4. Диагностика неисправностей 4.1.7 Нет настройки каналов TUN1/T2 Нет сигнала DTV / ATV Телевизор работоспособен , возможно проблема в источнике сигнала Есть ли сигнал с Т / Т 2 Отображаются ли все каналы или сигналы? Обновить ПО 7, 1 – 7,3 Условные обозначения ДА НЕТ Проверить кабель спутниковой ан...
Страница 44 - Нет запуска
4. Диагностика неисправностей 4.1.9 Нет запуска Нет запуска Нет запуска Проверить напряжение Проверить напряжение Проверить ПО Проверить ПО Проверить ТВ на запуск Проверить ТВ на запуск 9,2 9,2 Телевизор работоспособен Телевизор работоспособен Проверить другим пультом Проверить другим пультом Замени...
Страница 45 - Не исправен
4. Диагностика неисправностей 4.1.10 Не исправен WI–FI Телевизор работоспособен Появляется ли на экране точка доступа Условные обозначения ДА НЕТ WI- FI не работает Переключите вкладку в настройке на « ВКЛ » Стоит ли положение « ВЫКЛ» в вкладке настройке беспроводной сети Проверить источник сигнала ...
Страница 46 - Таблица неисправностей.; Таблица неисправностей для модели A
4. Диагностика неисправностей 4.2 Таблица неисправностей. Таблица неисправностей является перечнем основных видов неисправностей телевизоров, таблица содержит методы диагностики также пути решения по устранению неисправностей. В графе "Методы" указаны номера методов для устранения неисправно...
Страница 56 - Проверка короткого замыкания.
4. Диагностика неисправностей 4.3 Методы проверки (1)Кабель и кабель питания. Если при визуальном осмотре провода нет явного признака повреждения, но он все равно не функционирует, его нужно проверить с помощью мультиметра. Берем сетевой кабель телевизора, и одним из щупов касаемся вывода на вилке, ...
Страница 58 - трещина
4. Диагностика неисправностей (4) Предохранитель. Предохранители - это провода, которые не призваны служить долго. Их целью является защитить ценные электроприборы и не допустить пожара (особенно в домах) из - за скачка напряжения. Если на предохранитель поступает избыточное напряжение, он сгорает (...
Страница 59 - бесконечное сопротивление если варистор неисправен; Конденсатор; Исправный варистор
4. Диагностика неисправностей Первым делом производится осмотр варистора на плате, ищем наличие на нем сколов и трещин, почернения, следов нагара. При выявлении внешних дефектов варистор необходимо заменить, можно на некоторое время его выпаять из основной платы, схема будет работать и без него. Но ...
Страница 60 - чем меньше емкость конденсатора
4. Диагностика неисправностей Примечание: чем меньше емкость конденсатора – тем больше шкалу измерение устанавливаем шкалу прибора на мультиметре. 2. Прибор устанавливаем на режим измерения «Емкости»: показание прибора может отличаться от номинала, которая указана на конденсаторе ±10%. Примечание: Е...
Страница 61 - Полевой транзистор; Транзисторы делятся в 2 типа: биполярный и полевой.
4. Диагностика неисправностей (7) Транзистор, резистор. Полевой транзистор — полупроводниковый прибор, через который протекает поток основных носителей зарядов, регулируемый поперечным электрическим полем, которое создаётся напряжением, приложенным между затвором и стоком или между затвором и истоко...
Страница 62 - Резистор; resistor
4. Диагностика неисправностей 8. Далее, черный провод остается на месте, а красный провод касается к затвору. Если транзистор исправный, то показание прибора бесконечное сопротивление (1). Этим путем мы опять же открываемp - n переход канала транзистора. 9. В последнюю очередь, мы снова проверяем от...
Страница 64 - Оптопара или оптрон
4. Диагностика неисправностей При комнатной температуре термистор покажет сопротивление указанное производителем. Постепенно нагреваем термистор. Для нагрева используется старый советский паяльник на 90Вт, который нагревается очень медленно и даст возможность визуально отследить изменения сопротивле...
Страница 65 - Силовой; Оптрон
4. Диагностика неисправностей Для самой простой проверки оптрона необходимо подать напряжение на его вход (согласно схеме), а выход уже проверять мультиметром в режиме проверки диода При подаче напряжения на вывод светодиода фотодиод открывается, и выходное напряжение становится равным 0 В. В закрыт...
Страница 66 - Светодиод
4. Диагностика неисправностей Проверка исправности трансформатора нужно начинать с внешнего осмотра. На этом этапе выявляются механические дефекты. Не существенные можно сразу устранять. Проверка на короткую замыканию между обмотками и обмоткой с корпусом выполняется при помощи мультиметра. Щупы при...
Страница 67 - Отсутствие КЗ по питанию
4. Диагностика неисправностей Необходимо помнить, что не все мультиметры способны таким образом зажечь светодиод, и проверить исправность светодиода иногда бывает трудно. Если светодиод не загорается в таком подключении и звониться как обычный диод, то такой светодиод лучше всего проверять от источн...
Страница 68 - Старайтесь придерживаться следующих правил:
4. Диагностика неисправностей Некоторые микросхемы можно проверить исходя из их функциональных особенностей - например присутствие внутри мощных ключей. Это относится в первую очередь к микросхемам ИИП (импульсных Источников Питания). Многие из них имеют внутри себя мощный ключевой транзистор, котор...
Страница 69 - Холодная пайка; Cold solder joint
4. Диагностика неисправностей Проверяем динамики с помощью мультиметра, в режиме «Сопротивление». В среднем у динамика сопротивление 8 Ом. Показание тоже должно быть примерно 8 Ом. Если нет, то могут быть повреждены провода. Если провода целые, то возможен обрыв в катушке. Берем мультиметр, ставим у...
Страница 70 - AN; USB
4. Диагностика неисправностей CI - сл от RC I р аз ъмы , H DM I, US B Разъ ем (C N L 2) Разъ ем (C N 84 1 ) Тю нер ы T2 / S 2 Разъ ем L AN (R J45 ) USB HDMI HDMI S2 T/T2 70
Страница 71 - Поэтапная разборка и сборка; При соединении штекеров убедиться в плотном прилегании; Деталь
5. Поэтапная разборка и сборка 5.1 Модель UA32H1200 / UA43H1400 В таблице указана прямая последовательность разборки. Сборка осуществляется в обратной последовательности. При соединении штекеров убедиться в плотном прилегании штекеров к разъемам. № Деталь Описание последовательности Картинка 1 Задня...
Страница 76 - Список комплектующих
7 Список комплектующих 7.1 Модель ARTEL LED TV UA32H1200 № Сап код Наименование изделия Кол - во Ед. изм. Тип закупок Local/Import 1 R10071500 Крепление 1 шт. I 2 R10360708 Сборочный шуруп из коррозионностойкой стали 7 шт. I 3 R10360719 Натс 3 шт. 4 R10150345 Кнопки задней части корпуса, резиновый 1...